在上篇报道中,我们了解到了后爱集团在产品宣传方面是否存在问题,因何遭到有关监管部门的行政处罚,在本篇报道中,我们将着重关注的是围绕着后爱生物公司发生了哪些官司,以及有关制度有何特色。
侵权纠纷,前因后果
几年前,后爱生物公司在一宗侵权纠纷官司中的表现颇为引人关注,该公司曾以侵权为由要求被告赔偿1万元,那么对此法院是如何看待的?我们不妨顺着时间脉络梳理一下这件事的前因后果。

2017年8月7日,邓用武在其所设立的“杏林闲语”和“传统医学生笑谈现代健康保养”两个手机个人微信公众号发布题为:《揭露中医界的败类“爱中医群”打着中医幌子,李凤军传销违法普通食品!!!》的文章,文章中对关于后爱公司的公司资质、后爱公司使用华士联成公司注册的后爱商标、后爱公司的产品质量、后爱公司的商品销售方式以及李凤军的教授身份提出诸多质疑。文章中多次将李凤军称为“李叫兽”,并认为后爱公司的销售方式属于传销。

十天后的8月17日,邓用武在公众号“杏林闲语”中发布文章《致尊贵的“爱中医群”主讲教授,吉林后爱生物科技有限公司董事长李凤军先生》,文章称,2017年8月16日,李凤军给邓用武打来电话,按照后者自述,双方本次沟通的焦点主要集中于以下两个方面:
“第一:对你发展爱中医群,在其中大肆宣讲古中医的做法表示不敢苟同,老师本人也承认其中有着一定的弊端,会导致老百姓对方剂滥用,造成一些危害,但老师认为电视、书籍的传播同样有以上弊端,从而肯定自己的做法没有错误,这点,学生不敢苟同;
第二:本人对贵公司的代理制度提出质疑,老师没有任何具体答复,质问笔者那么多黑传销不去管,偏偏来管你这个对吉林经济做出重大贡献,解决了吉林省人参积压,解决了吉林省诸多就业问题的正规企业;对此,学生同样不敢苟同。”

(公众号“杏林闲语”发布的一系列关于后爱集团的揭露文章,至今仍可看到)
此后,后爱生物公司将邓用武诉至法院,据《吉林省后爱生物科技有限公司与邓用武网络侵权责任纠纷一审民事判决书》显示,后爱公司提出诉讼请求:判令邓用武,1.立即停止侵害,赔礼道歉;2.在侵权的范围内给后爱公司恢复名誉;3.立即赔偿损失1万元。事实和理由:邓用武在网络上实施侵害后爱公司名誉权的行为,严重损害后爱公司的商业信誉,造成了极坏的负面影响,致使后爱公司经营业绩严重下滑。经初步计算实际经济损失超过100万元,后爱公司保留继续要求邓用武赔偿经济损失的诉讼权利。
最终,吉林省长春市南关区人民法院认为,公民享有在互联网络发布信息的权利,但是所发布的信息不得侵害他人的民事权益。邓用武在自己的手机公众号发布文章,对后爱公司的公司资质、后爱公司法定代表人的教授身份、后爱公司使用注册商标的情况、后爱公司销售商品的质量等提出质疑,其目的是提示读者对后爱公司所销售的商品慎重购买,其所作出判断的依据均是来源于后爱公司在网络公开发布的信息,其作出的相关评价应当取决于公众号读者的正确识别。因此,邓用武的以上行为对后爱公司并不构成侵权。
但是邓用武在文章的标题中以“中医界的败类”,文章中多处以“李叫兽”称呼后爱公司的法定代表人,这种行为是对个人的人格贬低,也势必会影响到后爱公司的企业声誉,是对后爱公司的侵权行为。邓用武在文章中将后爱公司的商品销售方式定义为传销,而是否以传销的方式销售商品,应当由国家行政机关、司法机关进行定性,邓用武作为公民擅自定义后爱公司以违法的方式销售商品,是对后爱公司的侵权行为。因此,邓用武所发布的文章中存在对后爱公司的侵权内容,邓用武应当就其所实施的侵权行为向后爱公司停止侵害、赔礼道歉,并在其发布侵权文章的微信公众号上为后爱公司恢复名誉。关于后爱公司要求邓用武赔偿经济损失1万元的主张,因后爱公司并未举证证明由于邓用武的侵权行为而导致其受到经济损失的具体情况,故不予支持。
值得一提的是,在2018年围绕着后爱公司还有两场起诉,不过这两场诉讼都以原告撤诉而告终。

制度解读,几个版本
文章的最后,我们再来关注一下后爱生物的奖金制度。
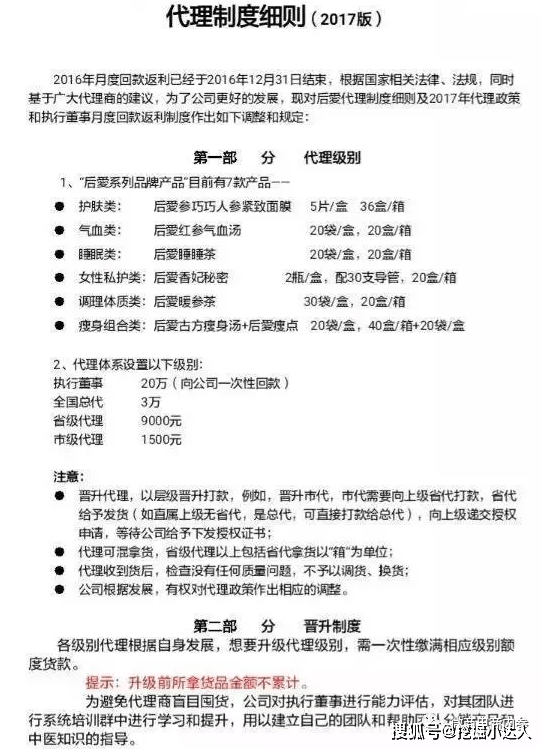
2017年10月末,吉林省长春市南关区人民法院在《吉林省后爱生物科技有限公司与邓用武网络侵权责任纠纷一审民事判决书》中所认定的后爱生物的制度为:执行董事20万元(向公司一次性打款);全国总代3万元;省级代理9000元;市级代理1500元。各级别代理根据自身发展,想要晋升代理级别,需一次性缴满相应级别额度货款。
而邓用武对外展示的制度更加细节和具体,据其本人表示,他所拿到的制度是李凤军主导的“爱中医群”转发的代理资料“新代理制度20170101(1).doc”文件,文件中有代理级别,晋升制度,补货制度,福利制度等。邓用武在《关于吉林省后爱生物科技有限公司起诉邓用武网络侵权责任纠纷一案的答辩状》晒出了如下内容:




竖版无缝滑动多图
(图片来源:公众号“杏林闲语”)
邓用武认为上述制度属于传销,而法院认为后爱公司是否是以传销的方式销售商品,应当由国家行政机关、司法机关进行定性,邓用武作为公民不可擅自定义后爱公司以违法的方式销售商品。
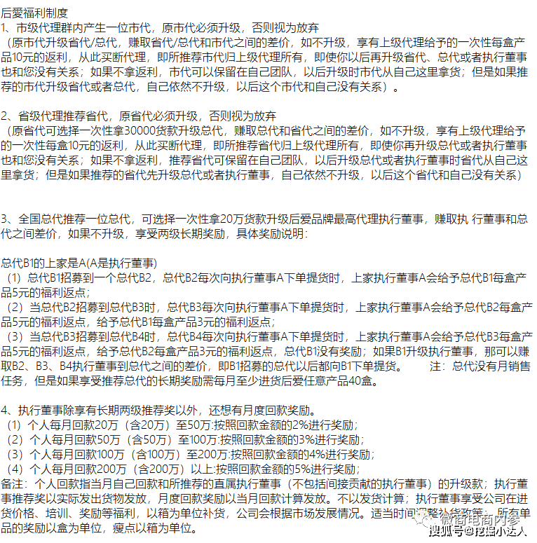
当时间来到2021年,后爱生物在眼下推行的制度是怎样的呢?据推广人员阿强(化名)提供的资料显示如下:






竖版无缝滑动多图
按照阿强的说法,目前后爱集团所推行的代理制度的最大卖点就是赚取代理间的差价,和微商一样,没有其他奖项。但事实果真如此吗?关于后爱集团制度中的其他奖项,另外一位推广人员阿青(化名)提供了如下资料:

对于上述制度,阿青还补充道:“现在多了一个0~5万的0.6%的奖励,5~10万的1%的奖励。”
2021年3月的最新活动:

眼下,在腾讯灵鲲金融风险监管平台上,“后爱集团”已经被标记了1953次。

无独有偶,“后爱解结汤”也已被标记了820次,而且该关键词的主要标签还有“发展下线拉人头”的字样。

后 记
近年来,我国保健食品行业积弊众多,乱象迭出,被媒体曝出的个别企业和经销商捏造事实、制作虚假宣传广告、制售假冒伪劣产品的事件正逐渐降低着公众对保健食品行业的信任。对此,保健食品行业专家孔伟在中国食品报网的一篇报道中曾指出,针对保健食品行业的种种乱象,相关部门应防患于未然,另外,一些社区的宣传部门也应对辖区内的消费者进行相关宣传教育,提高消费者的甄别能力。




(图片来源:知乎)