面对“消字号”产品的市场乱象,捉销师曾不止一次对“消字号”性质进行科普:消字号,是经地方卫生部门审核批准的卫生批号,虽然不具备任何疗效,属于卫生消毒用品范畴,检测指标主要为杀菌作用。消字号仅有消毒功能不具备治疗效果,生产企业和经营企业不应该对"消"字产品做任何有疗效的宣传。
消字号和国药准字号有着本质的差别:
1、消字号仅属于卫生消毒用品范畴,而国药准字号是真正具备疗效的药品。
2、消字号仅有消毒功能不具备治疗效果,而国药准字号以治疗作用作为首要目标,具有针对性治疗功能。
3、消字号产品的许可证发放与管理仅由省级以下卫生行政部门负责,审批时间一个月,检测指标主要为杀菌作用,审批费用仅数千元;而准字号则专门由国家食品药品监督管理局审批,并且要经过药理、病理、毒副作用测试和临床验证等一系列环节,在确保安全有效的情况下才可能批准,整个过程通常需要5-10年,费用也高达数百万甚至数千万元。
关于这一点,市场上消字号产品品牌方都应该很清楚,但是审批流程简单研发成本低、可能是消字号产品充斥市场的主要原因。
与此同时,因为多数民众多消字号产品性质的不了解,成为众多别有用心的企业夸大宣传用来敛财的工具,导致消字号产品市场乱象丛生。
净夫人奢华私垫就是其中之一。
品牌方虚假宣传行为遭处罚
经查,净夫人商标属于义乌市熙凤堂电子商务有限公司(以下简称熙凤堂)所有。

图片资料来源于企查查APP

经查询得知,熙凤堂早在2016年7月,因虚假宣传行为遭到义乌市场监督管理局处以20000元的罚款,要求其“停止违法行为,消除影响。”

根据净夫人奢华私垫合格证信息可知,该产品卫生许可证为:粤卫消证字(2013)第1145号。净夫人奢华私垫应属于消毒产品,不是药品,不能代替药物用于治疗疾病。尽管因虚假宣传行为遭处罚,同时产品属于消毒产品,但是净夫人奢华私垫的宣传文案依然问题颇多。

在净夫人奢华护垫的宣传材料中写道:净夫人可以调理宫颈糜烂、霉菌滴虫、细菌性阴道炎、子宫淤血、肌瘤囊肿、盆腔炎及盆腔积液、附件炎、输卵管堵塞、白带异常、瘙痒异味、阴道松弛、月经不调、宫寒痛经、不易受孕者等,在调理的同时可以保养卵巢,缩阴,产后修复等。
由此可见,品牌方熙凤堂尽管在2016年就因虚假宣传行为遭受处罚,但是这种行为依然没有因此得到遏制。
笔者推测,可能与净夫人奢华私垫品牌方、出品方、生产方三者分离逃避监管有关。
熙凤堂成立于2016年,法人项华东(持股70%;兼任经理和执行董事);监事汪建德,持股30%。

图片资料来源于企查查app
两者共同执掌的公司还包括净夫人奢华私垫出品商厦门颜美贸易有限公司,该公司法人法人项华东(持股70%;兼任经理和执行董事);监事汪建德,持股30%。与熙凤堂如出一辙。

值得一提的是,厦门颜美贸易因通过登记的住所或者经营场所无法联系被厦门集美区市场监管局列入异常。
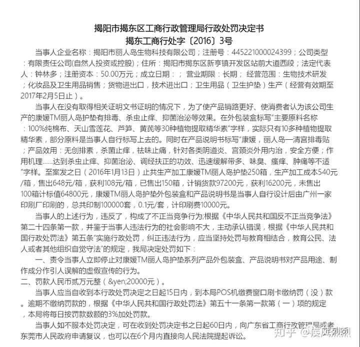
值得玩味的是,净夫人奢华私垫的生产商揭阳市丽人岛生物科技有限公司,2018年因生产的消毒产品的标签出现对疾病的治疗效果而遭到行政处罚。

另外早在2016年,揭阳市丽人岛生物科技有限公司因不正当竞争行为遭当地工商管理部门罚款20000元。

在处罚决定书中写道:“为了使产品销路更好,使消费者认为该公司生产的康媛TM丽人岛护垫有排毒、杀虫止痒、抑菌治泌等效果。”“同时在产品说明书标写康媛——丽人岛清宫排毒贴;产品效用:无创排素,杀菌止痒,祛味止痛,针对各种阴道炎、宫颈炎外用内治,安全方便;作用机理......达到杀虫止痒、抑菌治泌、调经扶正的功效,迅速缓解带多、味臭、瘙痒、肿痛等不适字样”。
结合上文中提到的净夫人奢华私垫宣传功效,两者之间有异曲同工之处,唯一的区别是净夫人奢华私垫并没有将功效写在包装盒、说明书上,而是通过网络渠道对产品功效进行宣传。
市场运作模式涉嫌传销
与产品功效涉嫌夸大宣传问题同时存在的,还有净夫人的市场运作模式。

级别详细介绍
1️、体验:拿货10片,220元,体验每片单价是22元,体验不可授权做代理。
2️、特约:特约代理 是我们的最低级别代理,只需要拿货一个周期,也就是20片,360元,就可以做代理授权进群学习;特约每片的单价是18元。
3、一级:需要拿货两箱,2600元;一级每片的单价是13元。
4、总代:需要拿货15箱,15000元,外加保证金1000元,共16000元;总代每片的单价是10元。
5、CEO:需要拿货100箱,70000元,外加保证金5000元,共75000元;CEO每片的单价是7元。
加盟流程与众多微商相类似:打款、发货、授权入代理群、指导卖货。

另外值得一提的是,净夫人护垫因主要标签为“发展下线拉人头”已被认同标记162次。
无疑,净夫人奢华护垫的品牌代理商政策涉嫌传销。

2005年颁布实施的“两条例”
依据中华人民共和国《禁止传销条例》,下列行为,属于传销行为:
(一)组织者或者经营者通过发展人员,要求被发展人员发展其他人员加入,对发展的人员以其直接或者间接滚动发展的人员数量为依据计算和给付报酬(包括物质奖励和其他经济利益,下同),牟取非法利益的;
(二)组织者或者经营者通过发展人员,要求被发展人员交纳费用或者以认购商品等方式变相交纳费用,取得加入或者发展其他人员加入的资格,牟取非法利益的;
(三)组织者或者经营者通过发展人员,要求被发展人员发展其他人员加入,形成上下线关系,并以下线的销售业绩为依据计算和给付上线报酬,牟取非法利益的。
有上述行为之一的,均属于传销行为。
缴纳费用获得加入资格,发展人员牟取暴利,团队计酬层层返利,净夫人奢华护垫的品牌代理商政策与《禁止传销条例》有冲突。
编者按
暂且不论净夫人的三个关联方熙凤堂、揭阳市丽人岛生物科技有限公司、厦门颜美贸易三者之间具体有着怎样的利益输送关系。单论三家公司自身出现的问题就值得无论是产品使用者还是代理商提高警惕:生产商和品牌商均因虚假宣传的行为遭到过处罚,出品商更是已经被列入异常。
结合净夫人奢华私垫市场运作方式可以发现:涉嫌传销和虚假宣传永远是一对不离不弃的怪胎。涉嫌传销行为对于交钱、囤货的产品代理人来说意味着极高的风险。
值得一提的是,净夫人奢华私垫只是一款“消字号”消毒产品,如果真的相信消毒产品能够治疗疾病,可能会耽误病情,给身体带来更大的伤害。
关于净夫人奢华私垫,捉销师将持续关注报道,希望有相关经历的受害人能及时与本平台联系,积极维护自身合法权益。