【全美食2】从全美食到百商惠,拉人头是商家盈利百万的唯一方式?

首页 > 社会关注
编辑:广东反传销救助中心 日期:2021-05-20T13:47:57 人气:67

在上篇报道中,我们了解到了全美食平台的奖金制度及网友对全美食平台的态度,在本篇报道中,我们将着重关注的是全美食公司旗下的百商惠平台、全美食商学院的盈利方式,以及西安富腾网络科技公司与全美食平台的关系。

【百业融合、年入百万?】


图片


据全美食代理提供的“百商惠”宣传资料显示,百商惠是公司全产业链发展规划的一个业务板块(电商)。通俗来讲:全美食的会员也是百商惠的会员,可以直接去百商惠消费,从而实现促进百业发展的目的。



百业商家入驻百商惠,需要缴纳“诚信服务保证金”:

图片

百商惠商城商品入驻合同

据全美食代理提供的《百商惠商城商品入驻合同》显示,每位商家入驻需缴纳800元的诚信服务保证金,服务期满后,无本合同约定的扣除因素出现,乙方全额退回保证金。

那么,针对商家的百商惠平台制度几何?

图片

图片

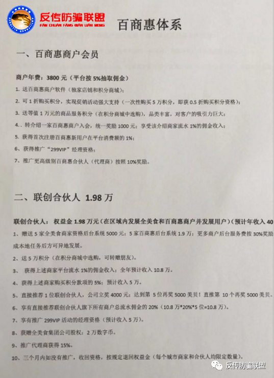
百商惠制度体系图

据投诉人提供的百商惠制度体系图显示,百商惠平台从低到高设有商户会员、联合创始人、城市区县代理商三个级别。

百惠商户会员:缴纳3800元年费,(平台按5%抽取佣金)

1.送百商惠商户软件(独家店铺和积分商城)

2.可1折购买积分,实现促销活动强大支持(一次性购买5万积分,即获0.5折购买积分资格);

3.送等值1万元的商品服务积分(在积分商城中选购),品类丰富,对客户的吸引力巨大;

4.转介绍一家百商惠商户入会,统一奖励1000元;享受该介绍商家流水1%的佣金收入;

5.获得首次注册百商惠新用户在平台消费额的1%;

6、获得推广“299VVP”经理资格;

7、推广更高级别百商惠合伙人(代理商)按照10%奖励。

二、联创合伙人1.98万

联创合伙人:权益金1.98万元(在区域内发展全美食和百商惠商户并发展用户)(预计年收入40万)

1、赠送5家全美食商家资格后台系统5000元;5家百商惠后台系统19万;更多商户后台服务费按30%奖励,完成本地任务后方可异地发展;

2、送5万积分(在积分商城中选购,可转赠朋友);

3、获得上述商家平台流水1%的佣金收入;全年预计收入10.8万;

4、获得上述商家购买积分款项的5%;预计收入5万;

5、直接推荐1位联创合伙人,公司立奖4000元;达到第5位再奖5000美贝!直推第10个再奖5000美贝;

6、享有直接推荐联创合伙人旗下所有商户总流水佣金的20%(10.8万*20%*5位=10.8万);

7、享有推广299VP活动的经理资格(预计收入5万);

8、获赠全美食集团公司股权:2万数字币;

9、推广代理商获得15%;

10、三个月内如没有推广,收回资格,按规定退回权益金(每个城市商家和合伙人均限定数量)。

三、城市区县代理商

城市区县代理商对辖区内百商惠商户进行服务(城市或区县价格有所区别

1. 获得区域商家服务费:即商家会员3800年费的15%(如直推,再获得推广商家会费的35%)

2.获得商家长期收益:即区域商家流水04%;区域商家购买积分金额的3%(如直接发展商户,另获得商家流水的

1%,获得购买积分5%的奖励)

3.奖励推荐联创合伙人权益金的40%

4.奖励推荐其他区域代理费的20%;

5.全美食集团公司股权(代理费同等数量的数字币);

6.获得直推299VP总经理身份。

据投诉人发来的百商惠内部资料显示,百商惠平台除了上述三个级别之外,还设有省级总裁这一级别:

图片

图片


A一类省区160万元

广东(不含深圳)、江苏、山东、河南、四川、浙江

百商惠平台0.3%股权

B二类省区120万元

河北、辽宁、湖北、福建、陕西、黑龙江、安徽、湖南、上海、广西、云南、北京

百商惠0.25%股权

C三类省区80万元

山西、新疆、内蒙、甘肃、吉林、贵州、重庆、天津、深圳、海南、江西、宁夏青海西藏

百商惠0.2%股权

创始总裁仅限30位

1.成为本省的创始总裁,获得代理商发展权,也可以发展其他省地市的代理商;

2.获得本省缴纳代理费的15%作为省内管理费;

3.获得获得推广全国(含本省)区域代理商的25%;

4.获得全美食公司股权:2倍金额的数字币160-320万;

5.获得百商惠平台0.2-0.3%股权;

6.获得本省店铺流水的0.1%;获得自己推广全国(含本省)商户平台流水的01%;

7.获得联创合伙人资格,获得推广联创合伙人40%。

据知情人士透露,交399元加入VIP的同时会注册全美食和百商惠两个平台,商家和个人一样需要拉人头进行提成、锁客。从百商惠的奖励制度来看,百商惠平台设置的分销代理级别远超法律规定的三级。而且通过让代理商缴费以确定不同的代理级别,而缴费后却并没有任何实物,不管是商家还是顾客都以拉人头发展下线为主要收益来源,同时设置了推荐奖励来鼓励代理商发展下级代理,以团队总业绩为依据给予代理商奖励等方式均符合传销的行为特征,涉嫌传销。

【利润倍增的全美食商学院?】

图片


据全美食公司宣传资料显示,全美食商学院以全美食社交餐饮为平台,以中国酒店、餐饮管理现状为基点,以“分享、专注、匠心、利他、共赢”为团队信条;汇聚了业内最新管理资讯,以及优秀导师、讲师、教练、实战职业经理人等数十人,为渴望快速成长的企业、个人提供管理咨询、实战贴身顾问辅导及培训。全美食商学院院长为廖靖雄。


图片

全美食商学院会员级别体系图

据该全美食商学院会员体系图显示,商学院的收费标准分为非会员和会员,非会员每个月1万,而会员则根据等级的高低分为玉石会员、银牌会员、金牌会员三个级别。

玉石会员2000元/月,2.4万/年

①免费参加商学院一年的任选课程10人次

②免费赠送全美食vp会员一名,价值万元

③免费提供2019年全年营销方案一套。

银牌会员费300元月,3.6万/年

①免费参加商学院一年的任选课程20人次

②免费赠送全美食vip会员一名,价值万元

③免费提供2019年全年营销方案一套,引流落地方案3套

④免费提供1万超级赠品引流锁客。

金牌会员4000元/月,4.8万/年

①免费参加商学院一年的任选课程30人次

②免费赠送全美食vip会员一名,价值万元

③提供2019年个性化全年营销方案一套;引流落地方案5套

④免费提供2万超级赠品引流锁客

⑤金牌老师亲自上门辅导5次

顾问费:贴身顾问辅导该企业,每周一次,报酬为该店营业额的5%

加盟费:该品牌加盟费的40%

其他费相关线上向下产品或线上线下项目营收的10%。

系统构建商家如需个性餐饮管理系统构建,则按模块收费。

在全美食商学院高昂的学费下真的能做到“让百万商家腾飞”吗?据知情人士透露,如此“神通广大”的全美食平台并没有多少商家认可,甚至不少代理直言加入全美食的代理是“花钱买教训了”。

【美食与美容两不误的西安富腾?】



宣传资料显示,西安富腾网络科技有限公司成立于2014年,是中国美容行业改革的先导,主要通过移动互联网技术为美业商家、爱美女性提供店务管理和健康美体、休闲购物的新型电子商务公司。

在全美食及百商惠平台的推广中,富腾公司为百业商家提供网络技术服务,帮助百业商家商品与服务的展示宣传,提供第三方支付系统接入服务等。那么,西安富腾与全美食公司有着怎样的联系呢?

图片

图片来源:天眼查


据天眼查显示,西安富腾网络科技有限公司成立地2014年11月28日,位于西安市高新区高新四路朗臣大厦1幢1单元24层12401室,注册资本200万,实缴200万,法人代表邱林。而邱林同时也是全美食公司的法人代表。


反传防骗联盟获悉,2015年富腾网络科技公司自主研发移动端APP“美啊”、“美后”两款美容软件,该平台除了可供用户在线任意挑选是商品购买,平台还将结合有关位置信息收录各种生活娱乐门店信息以供用户实时查看预约服务。


图片


随后,反传防骗联盟查询了富腾公司公布的美啊平台的微博及微信公众号,发现美啊平台的微博的最后更新时间停留在了2016年12月24日,而微信公众号平台发布的最后一篇文章时间为2020年1月3日,至今也已有一年多未曾更新。


图片


而在小米应用商店搜索“美啊”,显示的是“开发者长时间未更新维护,暂不提供下载”。

目前在网络上,所能查询到的有关“美啊”、“美后”两个平台的相关信息并不多,显然,欲在美食与美容两大领域大展拳脚的富腾公司在美容行业发展的并不顺利。

【结语】

在全美食公司,无论是针对顾客使用的全美食平台,还是商家使用的百商惠平台,赚钱的唯一方式是建立在拉人头发展下线进行多层次提成的涉传行为之上。可见从全美食到百商惠,从全美食公司到西安富腾公司,从涉嫌传销到原始股骗局,全美食在法人代表邱林及公司高管的操盘下,公司旗下的一系列平台均将涉嫌传销的本质发挥的淋漓尽至。尽管全美食公司手段用尽,至今也仍没有摆脱大众对其涉嫌传销的质疑。至于未来,全美食及百商惠平台会如何发展?全美食公司及西安富腾公司又将走向何方?反传防骗联盟将持续关注。

【全美食2】从全美食到百商惠,拉人头是商家盈利百万的唯一方式?:http://www.fcxcn.cn/shehuiguanzhu/2517.html
反传销:www.fcxcn.cn 反传销柔儿团队主要负责寻人,上门反洗脑,现场解救劝说。团队长期在北海现场解救1040阳光工程,资本运作传销受害者,以及全国各地协助家属寻找北派传销的孩子(因传销而常年未回家者,被控制人身自由的人群),反传区域涉及:广西,广东,深圳,福建,江西,湖南,香港,浙江.附近有需要求助可与我们联系,孙老师13712257511
0