通过产品成分暗示抗癌奇效,鸿信源旗下产品当真如此神奇?

首页 > 社会关注
编辑:广东反传销救助中心 日期:2021-06-13T14:34:50 人气:12

近年来,在全球范围内,由癌症导致的死亡人数正呈现出迅猛上升的态势,每年全球约800万人死于癌症,根据世界卫生组织数据显示,到了2030年,死于癌症的人数可能会增至1320万。在这样的背景下,各种号称能“抗癌”的食品开始层出不穷,鸿信源旗下的个别产品便是其中之一。

那么,鸿信源旗下的明日叶系列产品分别被包装出了哪些功效?明日叶冻干粉通过成分暗示抗癌作用,是否可信?代用茶是否可以宣传保健功效?有关代理奖励制度又该如何解读?

图片



公司背景,现状如何


据了解,鸿信源商标所有者为青岛鸿信源健康产业集团有限公司。据鸿信源公众号介绍:集团成立之初致力于打造琅琊文化和企业品牌的塑造,要将“明日叶”的食用价值和药用价值发挥最大化,让“琅琊仙草(明日叶)健康生活化”走入大众视野。

该公司成立于2017年12月5日,法定代表人为孙洪建,股东有王金龙,崔波,孙洪建,注册资本5000万元据2020年报显示,该公司股东的实缴出资额为259.5万元,参保人员仅为两人。

图片


集团创始人为孙洪建,在一些资料当中,他又被称作孙洪健,据有关材料显示,此人从事传统生意近20年,新营销行业10年,因朋友推荐知道了明日叶的价值,而成立了鸿信源健康产业集团,开始对明日叶的研究。至今,青岛鸿信源健康产业集团旗下已发展出了多家子公司:青岛琅琊仙草农业科技有限公司(生产总部)、青岛琅琊神草农业科技有限公司(研发中心)、青岛鸿信源智慧商贸有限公司(销售总部)、青岛五二一电子商务有限公司(线上销售)、青岛鸿信源酒业有限公司、青岛明日叶研究所、青岛康家易货贸易有限公司。

图片


作为青岛鸿信源健康产业集团大股东的孙洪建,其名下还有多家公司。其中,山东鼎之信实业有限公司因为登记住所或经营场地无法联系而被有关部门列入经营异常名录,至今未被移出。


青岛鸿信源的另一股东崔波所投资的北京鼎足文化传媒有限公司与青岛石大华通科技有限公司也同样值得关注。早在2019年,北京鼎足文化传媒有限公司就被列入经营异常名录,至今未被移出。


而青岛石大华通科技有限公司则是已因买卖合同纠纷被起诉甚至是沦为了被申请人。

图片

(图片来源:企查查)


系列饮品,宣传治病?




到目前为止,鸿信源已经将以下几款产品推向了市场:明日叶冻干粉、明日叶发酵膏、明日叶黄金根酒、琅琊仙草明日叶叶茶、琅琊仙草明日叶茎茶等。

其一:明日叶冻干粉

在宣传资料中,明日叶冻干粉的功效被包装为:该产品具有净血液,抗溃疡的效果,甚至还能降三高。

图片


并且,该产品还利用产品所含成分查尔酮和有机锗着重进行宣传:查尔酮能够抗癌、抗糖尿病;有机锗能够治疗老年痴呆,降血压,抗肿瘤;香豆素能够抗HIV,抗癌等。

图片


但事实上,明日叶冻干粉的资质仅为普通食品,食品生产许可证编号为SC10737132700257,该产品是鸿信源委托山东省宏福慧科技有限公司生产的。

图片


对于上述涉及疾病治疗方面的宣传,我国《广告法》第十七条规定,除医疗、药品、医疗器械广告外,禁止其他任何广告涉及疾病治疗功能,并不得使用医疗用语或者易使推销的商品与药品、医疗器械相混淆的用语。

其二,明日叶发酵膏

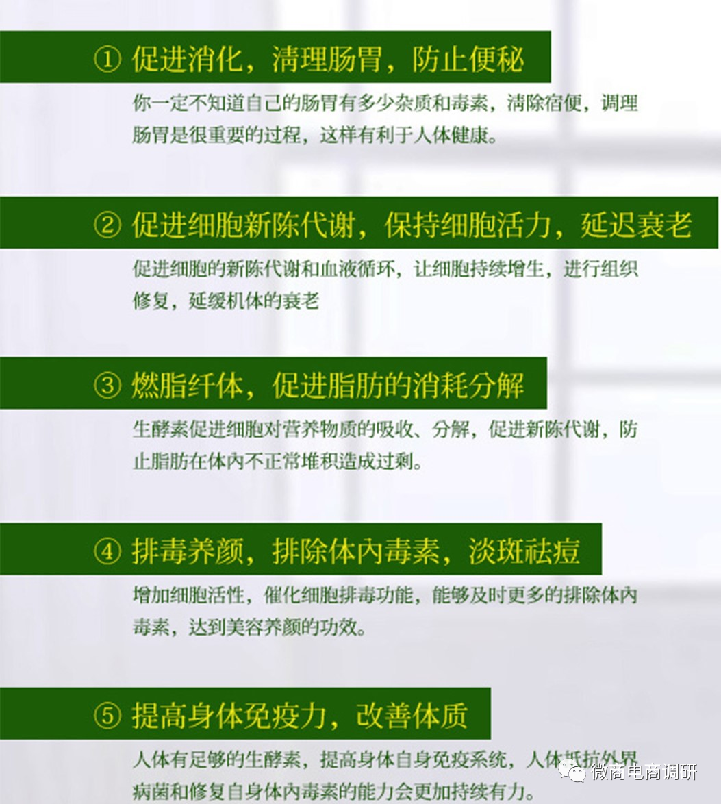
在宣传海报中,明日叶发酵膏的功效被宣传为:该款产品能够固本清源,调理身体平衡,并且能够增强免疫力。

图片


鸿信源的公众还明确展示了该款产品所具有的另外几大功效:防止便秘,减肥,祛痘等。

图片


经查,该产品同样为普通食品,食品生产许可证编号SC10637021100273,是由鸿信源委托青岛康大万叶生物科技有限公司生产的。

图片


普通食品广告宣传保健功能,是对其性能和功能的一种描述,而产品广告中大量宣传保健功效以及涉及治病等,极易引起对消费者的误导。

其三,明日叶黄金根酒

明日叶黄金根酒在宣传资料中被介绍为:该款产品饮用能够活血化瘀,提高免疫力。

图片


经查,该款产品同样为普通饮品,生产许可编号为SC11537021101546,该产品为青岛国柱清生物保健有限公司生产,由青岛鸿信源酒业有限公司出品。

图片


对于上述宣传,我国《反不正当竞争法》有所规定,经营者不得对其商品的性能、功能、质量、销售状况、用户评价、曾获荣誉等作虚假或者引人误解的商业宣传,欺骗、误导消费者。


多人发声,真实有效?




为了宣传和销售明日叶系列饮品,部分经销商还通过晒出案例的方式来证明其产品的治病功效,有推广人员声称:“自己血压到180、190但用了明日叶冻干粉3个月后降下来了,并且也把多年的肠胃炎彻底调理好了”;还有经销商表示:“多年使用药品都没能治好的便秘,用明日叶冻干粉彻底调理好了”。

图片


类似的案例层出不穷,还有“患者”称:“医院医生方案为截肢的病症,用明日叶系列产品调理好了”。

图片


还有所谓的“患者”自称有关产品调理好了慢性咽炎。

图片


还有案例显示,饮用琅琊仙草系列产品可以将自己的先天性结节变小,甚至是消除;还有人表示:“喝琅琊仙草系列将偏头痛治理好了,甚至还将重度脂肪肝转化为轻度脂肪肝”。

图片


再比如胆囊息肉、背痛和两侧痛,饮用琅琊仙草系列产品半年似乎也同样能得到缓解……

图片

显而易见,这些案例的出现,还将涉及使用他人名义保证或以暗示方法使人误解其效用的行为。有业内人士指出,任何产品的广告都应当真实、合法,不得使用他人名义保证或者暗示产品功效误导消费者。凡是有夸大功能、虚假宣传或者其他容易给消费者造成误解的,违反相关法律法规的内容,或涉嫌虚假宣传。

对此,我国《广告法》指出,广告经营者、广告发布者不能提供广告主真实名称、地址和有效联系方式的,消费者可以要求广告经营者、广告发布者先行赔偿。关系到消费者生命健康的商品或者服务的虚假广告,造成消费者损害的,其广告经营者、广告发布者、广告代言人应当与广告主承担连带责任。

本篇报道中,我们了解到了鸿信源的明日叶部分产品所存在的广告宣传问题,在下篇报道中,我们将重点关注的是鸿信源的零售制度有何特色,以及鸿信源旗下的另外两款代茶饮又被包装出了怎样的作用,请继续关注微商电商调研。


通过产品成分暗示抗癌奇效,鸿信源旗下产品当真如此神奇?:http://www.fcxcn.cn/shehuiguanzhu/2832.html
反传销:www.fcxcn.cn 反传销柔儿团队主要负责寻人,上门反洗脑,现场解救劝说。团队长期在北海现场解救1040阳光工程,资本运作传销受害者,以及全国各地协助家属寻找北派传销的孩子(因传销而常年未回家者,被控制人身自由的人群),反传区域涉及:广西,广东,深圳,福建,江西,湖南,香港,浙江.附近有需要求助可与我们联系,孙老师13712257511
0