逐条反驳嗖嗖公司指出的失实之处,为何说这封律师函自相矛盾

首页 > 社会关注
编辑:广东反传销救助中心 日期:2021-06-19T15:34:1 人气:21

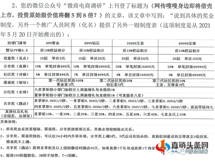
2021年6月6日和7日,本公众号(微商电商调研)连续发布了两篇关于嗖嗖快跑公司的报道,标题分别是《嗖嗖快跑公司因何诉讼缠身,曾被工信部通报的嗖嗖身边APP现状如何?》、《网传嗖嗖身边即将借壳上市,投资原始股价值将翻5到8倍?》。

十天后的6月16日,嗖嗖快跑公司委托北京市炜衡律师事务所本公众号送达了《律师函》,读来看似义正辞严,逐条罗列出了相关报道的不实之处,并引用《民法典》为依据,令人倾倒在法律的威严之下,但通篇看下去,该函所谓的“文章内容系被人故意捏造的虚假事实”却一点也不虚假,而是不容反驳的真相,为避免“承担责任、增加诉累”,本公众号决定“慎重对待并及时处理函告事宜”。

图片

图片

图片

图片

图片

第一点:程俊本人有没有说过这番话?

文章提到:程俊表示:“这是因为现在禁止获取用户的信息资料,我们现在因为要合规所以禁止了,不会再获取用户的信息资料了。这次下架损失是非常大的,可能公司有许多员工面临失业。嗖嗖身边目前的融资已经结束,准备到香港挂牌上市了,此次下架事件或多或少对公司的发展产生了影响。”

该函指出:程俊本人表示没有说过这番话。

实际上,程俊的这段话的出处来自“中国科技新闻网”于2020年9月19日发布的一篇题为《工信部重拳出击护隐私:蛋壳公寓、嗖嗖身边、小咖秀等23款未按时整改APP下架》的报道,本公众号在引用这段话时,也不止一次地提到了“中国科技新闻网”。

图片

原文如下:

图片

如果程俊本人当真没有说过上述内容,那么首要责任恐怕就在“中国科技新闻网”一方,本公众号建议程俊立即追根溯源给“中国科技新闻网”送达律师函。不过考虑嗖嗖快跑公司的反应速度,想当然耳,在2020年9月29日的时候,律师函就应该已经送出了,这件事看来不值得我们继续操心。

第二点:5G云电商到底属不属于嗖嗖快跑公司?

首先,该函不否认文章中出现的嗖嗖制度的真实性,但却特别强调“该制度并非嗖嗖快跑公司的制度,而是5G云电商的制度,5G云电商不属于嗖嗖快跑公司。”

那么这里的争议之处就在于“5G云电商到底属不属于嗖嗖快跑公司”。

说到5G云电商,故事的开端要从湖南源启嗖嗖科技有限公司开始说起,经查,该公司成立于2021年3月29日,据企查查显示,该公司法定代表人和股东无其他关联公司可供查询,这样一来,他人自然就无法从工商信息上断定这家成立刚刚几十天的公司和嗖嗖快跑公司有关。不过,公众号上的一些资料倒是有可供解读的地方:4月19日,该公司注册了名为“源启嗖嗖全自动化系统”的公众号,4月20日,公众号“源启嗖嗖全自动化系统”更名为“嗖嗖5G云电商全自动化系统”,而这个公众号也就是5G云电商的官方公众号。

图片

现如今,用户在关注该公众号后,该公众号会自动弹出消息,这则消息提到了关于嗖嗖董事长的介绍,5G云电商的操作,当然,也包括嗖嗖APP的会员及权益。其中,5G云电商的注册流程,就被显示为注册嗖嗖APP的流程。

图片

更明显的是,在该公众号下方的功能板块中,其中一个板块的名字就叫做“嗖嗖身边”。

图片

这样看来,“5G云电商不属于嗖嗖快跑公司”的说法完全立不住脚。

另外,该函还特别指出嗖嗖快跑的制度为推荐合作伙伴,可享有公司管理费百分之四到百分之十的收益,的确,推广人员“邢总”本名邢秀山,来自嗖嗖身边庐江运营中心,调查发现,此人名下的合肥秀山文化传媒有限公司已处于经营异常状态的说法也无外其中,此人在接受项目咨询时,明确表示嗖嗖推广有收益,但只有一代的百分之五左右。但说完这番话,他又话锋一转,开始介绍起了5月刚推出的嗖嗖5G云电商来了。

推广人员尚且如此,怎能说嗖嗖5G云电商和嗖嗖快跑公司无关?下面,我们再列举一些论据出来:在视频资料“嗖嗖业务全景介绍”中,5G云电商名列其中。

图片

在“嗖云直播间”中的“嗖嗖全球运营中心盛大启航暨5G云电商上线发布会”视频资料中,程俊现身演讲,而通过这个视频所展示出来的内容来看,5G云电商在嗖嗖公司业务规划中的作用自然也是不言而喻的。

图片

同样,在文件资料《嗖嗖业务介绍》(发布人:商学院 马莹)中,也依然有关于5G云电商的奖金说明。

图片

显而易见,种种资料都指向了5G云电商是如今嗖嗖业务的一部分,那么该函所说的“嗖嗖快跑公司仅是在嗖嗖APP上为5G云电商提供广告位”的解释未免太过牵强甚至是荒唐

图片

第三点:股权翻倍的说法是否属于子虚乌有?

文章提到:据推广人员估算,2021年8月份左右就会敲钟上市,上市地点确定在中国香港,上市后,福纺控股也会更名为嗖嗖互联,08506的代码将沿用,再过半年的时间,持股人可以选择退出卖出股权,预计股权价值会翻5到8倍。

该函指出:上述内容子虚乌有,嗖嗖快跑公司的推广人员没有陈述过前述内容。

事实果真如此?真相是上述内容的前半段来自刘杰的原话,而后半段来自丁凯的原话。前者的名字想必对于嗖嗖快跑公司来说不会令其感到陌生,毕竟从此人朋友圈发布的内容来看,无疑属于嗖嗖快跑公司的内部人员。

图片

而后者则是天九集团的人,正如有关资料所说,天九是嗖嗖快跑公司的战略股东,而此人现在正负责推广嗖嗖快跑公司的股权。如果嗖嗖快跑公司觉得文章中出现的阿秀都是虚构人物,那就大错特错了这些聊天截图就是证据。

图片

而事实上,本公众号引用的股权收益翻5到8倍的说法用作标题还稍显保守,毕竟自称加盟了银牌合伙人的邢总”的原话是“据说可涨几十倍到一百倍”。

图片

后记

中国人向来是讲礼的,所以本着来而不往非礼也的态度,我们也需要严谨地指出这份律师函中的标点符号使用错误凡用阿拉伯数字1、2、3、……表述的序数,数字后一律用“.”而不用“、”。

至于嗖嗖快跑公司在今后会如何发展?对此,微商电商调研也将继续在“某地嗖嗖交流群”、“嗖嗖创业推广骨干”等多个微信群中继续保持关注。

图片

其实,稍有生活常识的人都明白,纸是包不住火的,那么,写在纸上的律师函自然也包不住“火”,而且玩“火”还容易自焚。


文章来源:微商电商调研

逐条反驳嗖嗖公司指出的失实之处,为何说这封律师函自相矛盾:http://www.fcxcn.cn/shehuiguanzhu/2959.html
反传销:www.fcxcn.cn 反传销柔儿团队主要负责寻人,上门反洗脑,现场解救劝说。团队长期在北海现场解救1040阳光工程,资本运作传销受害者,以及全国各地协助家属寻找北派传销的孩子(因传销而常年未回家者,被控制人身自由的人群),反传区域涉及:广西,广东,深圳,福建,江西,湖南,香港,浙江.附近有需要求助可与我们联系,孙老师13712257511
0