【被执行人】国之源投资(海南)等相关公司及个人被列入被执行人:执行标的484万多元

首页 > 社会关注
编辑:广东反传销救助中心 日期:2021-07-01T17:25:46 人气:1

图片


6月29日,据企查查显示,国之源投资(海南)有限公司与聚贝通(江苏)电子商务有限公司在内的相关个人被列入“被执行人”,执行标的:4,845,167.00元。执行法院为河南省南阳市新野县人民法院。



据悉,今年2月24日,中国裁判文书网公布一则题为《新野县市场监督管理局申请国之源投资(海南)有限公司行政非诉案由一案-行政裁定书》(简称:《行政裁定书》)。但该《行政裁定书》并未显示具体内容。


图片


此外,今年4月15日,中国裁判文书网发布一则题为《巨野县市场监督管理局、国之源投资(海南)有限公司行政监察(监察)其他行政裁定书》(以下简称:《其他行政裁定书》)。


据《其他行政裁定书》显示,申请人巨野县市场监督管理局在查处被申请人国之源投资(海南)有限公司、国鹏启(江苏)生物科技有限公司、青岛国泰民安鸿源电子商务有限公司、周广、汪民梅、向仁章、胡美凤、覃多艳、李小梅、李瑞珍、杨恒、张酒根、孙红妹、刘海清、刘云玲、汪明霞、吴亚萍、程忠、程颖丽、李登申、田正法、何菊香、薛智远、高福海、孙秀兰、俞优莲、刘会文涉嫌传销一案中,为防止被申请人转移或者隐匿违法资金,申请人巨野县市场监督管理局于2021年1月20日向本院申请财产保全,请求对被申请人国之源投资(海南)有限公司、国鹏启(江苏)生物科技有限公司、青岛国泰民安鸿源电子商务有限公司、周广、汪民梅、向仁章、胡美凤、覃多艳、李小梅、李瑞珍、杨恒、张酒根、孙红妹、刘海清、刘云玲、汪明霞、吴亚萍、程忠、程颖丽、李登申、田正法、何菊香、薛智远、高福海、孙秀兰、俞优莲、刘会文名下的银行存款采取保全措施。


图片


此外,今年3月23日,中国裁判文书网再发布题为《曲周县市场监督管理局、国之源(江苏)太赫兹科技有限公司行政监察(监察)其他行政裁定书》(2021)冀0435财保1号(以下简称:《行政裁定书》)。据《行政裁定书》显示,申请人曲周县市场监督管理局在查处被申请人国之源(江苏)太赫兹科技有限公司、被申请人国之源(江苏)太赫兹科技有限公司涉嫌从事传销、组织策划传销一案中,为防止被申请人转移或隐匿违法资金,申请人曲周县市场监督管理局于2021年1月11日向本院提出申请,要求对被申请人的账户予以冻结,冻结金额为53000000元。


图片


据企查查显示,国之源投资(海南)有限公司(曾用名:国之缘投资(海南)有限公司)成立于2018年9月12日,注册资本为1349万元,周广担任法人、执行董事兼总经理,持股51%,徐超持股28%,王兆福持股11%,潘正恒持股10%。


以上公司之所以被冻结账户是因为与一款名为“小神吹”的产品有关,该产品对外宣传四个级别,依次为会员、店长、总代、业绩股东(董事)。只要花499元在线上下一个订单自动升级为会员,同时得到标准价格1999元的小神吹一台,直接分享一个订单奖励150元;直接分享2个订单后,每新增一个订单奖励10元;直接分享5个订单、累计50个订单后,自动升级为店主。


店主:直接分享一个订单奖励150+补贴50=200元;团队每新增一个订单补贴50元;直接分享15个订单、累积达到1000个订单后,自动升级为总代;总代:直接分享一个订单奖励150+补贴100=250元;团队每新增一个订单补贴100元(注:店主或总代平级后,平级市场新增订单补贴各50%);业绩股东:两个销售部门各培养出2个总代,其他部门累计培养出2个总代,自动晋升为公司业绩股东;业绩股东享有公司每周新增总业绩10%的加权分红。


图片

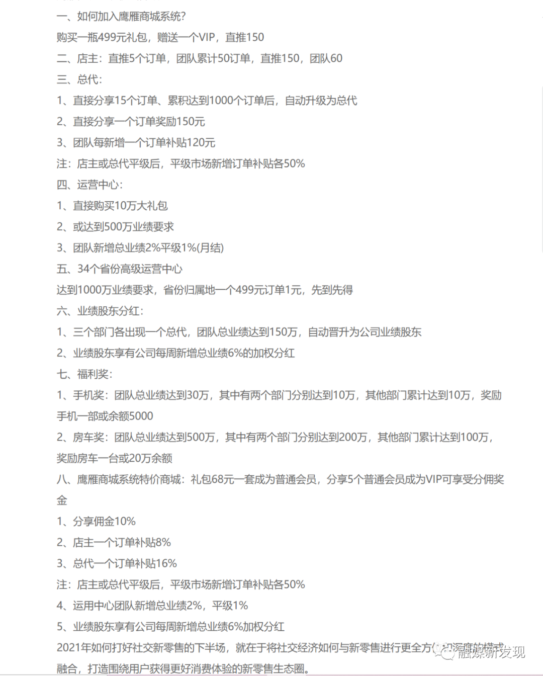
网传“鹰雁商城”模式


此外,据网传国之源小神吹团队已转移至“鹰雁商城”。对此,融媒新发现将持续关注!

文章来源:融媒新发现

版权说明:以上文字及图片来源于网络,仅供学习和交流使用,不具有任何商业用途,其目的在于传递更多的信息,并不代表本平台赞同其观点。版权归原作者所有,如涉版权或来源标注有误,请及时和我们取得联系,我们将迅速处理,谢谢!]

【被执行人】国之源投资(海南)等相关公司及个人被列入被执行人:执行标的484万多元:http://www.fcxcn.cn/shehuiguanzhu/3108.html
反传销:www.fcxcn.cn 反传销柔儿团队主要负责寻人,上门反洗脑,现场解救劝说。团队长期在北海现场解救1040阳光工程,资本运作传销受害者,以及全国各地协助家属寻找北派传销的孩子(因传销而常年未回家者,被控制人身自由的人群),反传区域涉及:广西,广东,深圳,福建,江西,湖南,香港,浙江.附近有需要求助可与我们联系,孙老师13712257511
0