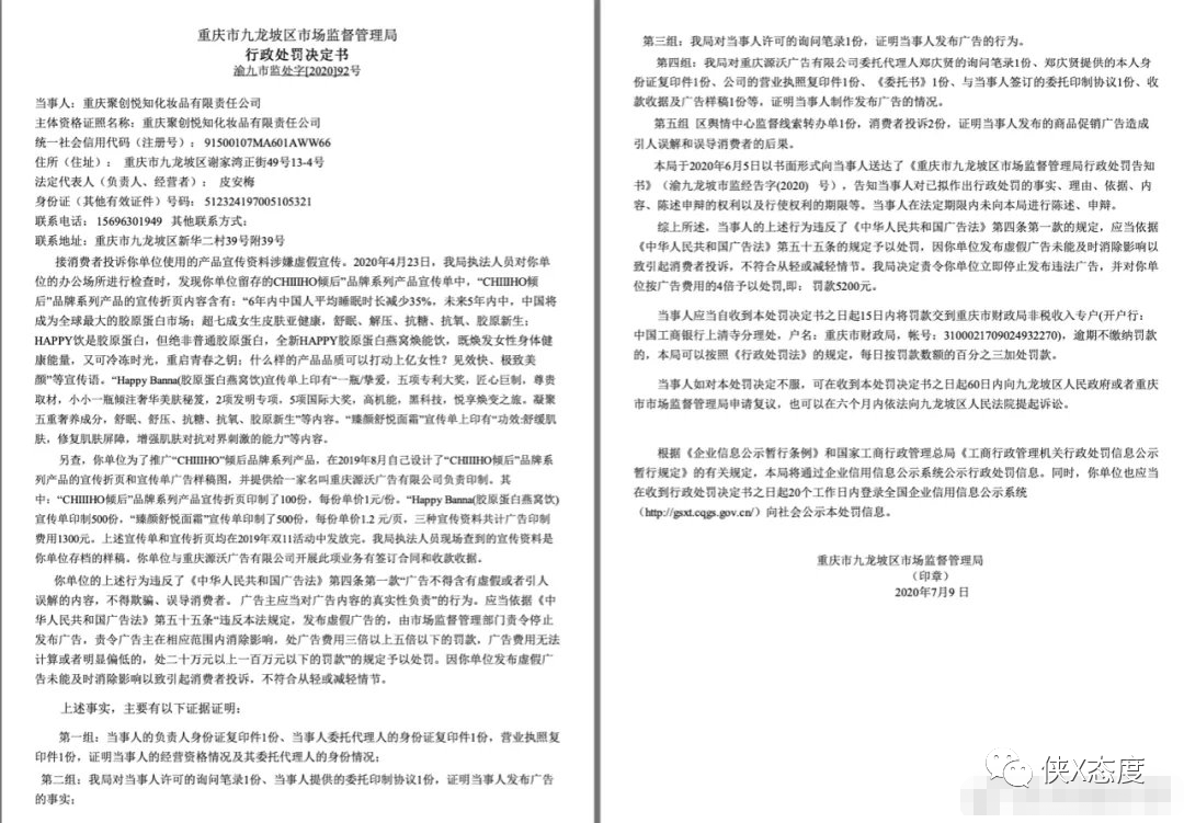
近年来,随着人们生活质量的提高,越来越多人开始关注养生。各种美容口服液、胶原蛋白饮成为年轻群体中的香饽饽。随着风口的兴起,一些无良商家也无孔不入。为了赶上红利期大赚一笔,不惜铤而走险大肆进行虚假宣传。一个名为倾后的微商品牌,旗下一款名为happy banana胶原蛋白燕窝饮(下称happy饮)的产品,存在严重的虚假宣传问题。公开资料显示,2018年8月2日,重庆聚创悦知化妆品有限责任公司在重庆市九龙坡区成立,2019年2月,重庆聚创悦知化妆品有限责任公司推出了这款倾后happy饮,并将其作为主打产品。在推出该款产品后,倾后品牌的代理们便展开了狂轰乱炸式的宣传。在各大主流社交平台,搜索“倾后”、“happy饮”等关键词,便会出现大量倾后代理的宣传图文。经过调查发现,倾后happy饮在宣传上的确十分夸张,譬如宣称产品采用的技术只运用在兰蔻等一线大牌产品上;包装设计概念由爱马仕、宝格丽、卡地亚、兰博基尼等国际品牌的设计团队打造;成分含有意大利法国零污染深海鱼的小分子胶原蛋白、马来西亚进口燕窝、日本玫瑰花精华、地中海绿色黄金橄榄等。 更为过分的是,在代理们的宣传中,这样一瓶50ml的happy饮拥有抗衰老、抗糖化、美容养颜、调节血脂、降血糖、改善睡眠、增强身体免疫力、抵抗紫外线、排毒等二十多种功效。有代理甚至夸张的宣称,“7天明显改善睡眠,15天皮肤变得紧致光泽,28天皮肤由内而外明显变好。” 然而令人震惊的是,这款happy饮实际上只是普通食品,并非保健品。据我国《食品广告发布暂行规定》第十三条规定,普通食品、新资源食品、特殊营养品广告不得宣传保健功能,也不得借助宣传某些成份的作用明示或者暗示其保健作用。即使是保健品,我国相关法律也规定每种保健食品所申请以及宣传的保健功能不能超过2种。而作为普通食品的倾后happy饮却宣称具有保健品功效,显然违反了相关法律法规。事实上,根据产品介绍信息,happy饮的五大成分无非是香蕉、玫瑰花、燕窝、橄榄等常见食材,并无特殊之处。身体健康的人喝喝也许无害,但对一些患有失眠、高血压、糖尿病等病症的患者来说,听信了这些虚假宣传去购买食用,不仅会花冤枉钱而且还会耽误病情。而作为倾后品牌的另一款主打产品——号称火爆微商界的CHIIIHO石斛六重奏挚爱礼盒(俗称奇迹水三件套),同样存在严重的虚假宣传行为。据了解,倾后奇迹水三件套包括铁皮石斛保湿洗面奶、六重石斛精华液和六重石斛精华乳。从三件套产品组成来看,不过是一套常规的护肤套装。然而,倾后的代理却大肆虚假宣传,把它吹的神乎其神,甚至能抗癌!在一篇对奇迹水三件套的介绍中,倾后代理称,“为减轻干躁,产品中加入霍山铁皮石斛,它被称作是中国九大仙草之祖,用在护肤产品的行业,可以修补我们面部皮肤的破损情况,同时可以抗癌抗辐射。”同时代理还称,“石斛里的特殊成分也可以延缓衰老,阻碍斑点的产生,从而调节身体,促进血液的循环,加快新陈代谢,尽早排除身体的毒素,调节内分泌,让皮肤不长斑、不长痘。”当时提出质疑,上述广告行为显然违反《广告法》的规定,涉嫌虚假宣传。很快,我们的判断得到了证实。企查查信息显示,2020年7月9日,重庆市九龙坡区市场监督管理局对聚创悦知公司做出罚款5200元的处罚,处罚事由为“CHIIIHO倾后”系列产品宣传折页和宣传单含有虚假内容的行为违反了《中华人民共和国广告法》第四条第一款“广告不得含有虚假或者引人误解的内容,不得欺骗、误导消费者。广告主应当对广告内容的真实性负责”的规定。根据知情人爆料,倾后品牌的销售模式为微商代理,代理层级大致分为四级——联合创始人、总监、超级VIP(总代)、团购。根据等级不同,各级代理的门槛费及返利各不相同。我们拿倾后主打产品奇迹水套盒作例,一套奇迹水(套盒,下同)的统一零售价格为238元。若一次性花400元则可以享受零售分享价,获得两盒产品,也就是一盒200元。而据了解,联合创始人的门槛费高达20万元,按照一套奇迹水110元的拿货价,相当于一次性购买了1818套奇迹水。计算可知,销售一套的利润为128元,1818套全部售完的净利润为232704元。总监的门槛费为10万元,按照一套奇迹水130元/套的价格拿货,约能购入769套奇迹水。售出一套的利润为108元,售完769套的净利润为83052元。超级VIP的门槛费为2万元,按照拿货价150元/套,约能购入133套奇迹水。售出一套的利润为88元,133套全部售完净利润为11704元。而门槛最低的团购代理门槛费为2100元,按照拿货价175元/套,约能购入12套奇迹水。售出一套的利润为163元,12套全部售完净利润为756元。而另一款主打产品胶原蛋白燕窝饮也是如此。据倾后代理发来的产品价格表,一瓶倾后为50ml,8瓶为一盒,全国统一零售价为318元一盒。若10盒起订则能享受到团购价,10盒价格为2050元,也就是一盒价格为205元;超级VIP需花2万元进货,拿货价为175元一盒;总监则需花10万元进货,拿货价为145元一盒;联创则能享受到115元一盒的拿货价。

层层返利,拉人头比卖货赚钱
除销售产品获得利润外,倾后代理还可通过发展下级代理赚取拿货差价获利。
比如,一个联合创始人发展一个总监级别的代理可赚取约(130-110)*769=15380元的差价。根据计算,一个联创收一个总监可获利约15380元;收一个超级VIP可获利约5320元;收一个团购代理获利780元。
以此推算,总监级别的代理,收一个超级VIP或差价利润2660元,收一个团购代理利润为540元;超级VIP级别的代理收一个团购代理利润为300元。
除发展下级代理外,招收同级别或更高级别代理更赚钱。根据爆料,一名联合创始人级别代理A收一个同级别联创B,可获得公司按照门槛费8.5%的返利约17000元;B代理再招收同级代理C,B可获得第一层返利20万*8.5%=17000元的同时,A也可获得第二层返利20万*4.25%=8500元;若C招收同级别代理D,除C和B代理可分别获得第一层、第二层返利外,A代理仍可获得第三层返利20万*2.12%=4250元。
低级别代理招收高级别代理则可获得公司一次性买断返利,如总监级别代理收联创级别代理,可获得公司一次性买断返利8500元;超级VIP代理招收联创级别或总监级别代理,也可获得公司一次性买断返利8500元。
同样,总监级别和超级VIP代理招收同级别代理,则会按照门槛费的8.5%、4.25%、2.12%的返利获得三层返利。
在层层返利的暴利诱惑下,倾后的代理们绞尽脑汁开展“拉人头”大战。在倾后代理的朋友圈内,除宣传产品外,发现了不少“打造亿万流量“”手把手教学增粉“”抖音短视频直播课程“等宣传内容,这些内容无一不在引导成为倾后代理的好处。
倾后品牌是如何实现暴富的?:http://www.fcxcn.cn/shehuiguanzhu/3176.html反传销:
www.fcxcn.cn 反传销柔儿团队主要负责寻人,上门反洗脑,现场解救劝说。团队长期在北海现场解救1040阳光工程,资本运作传销受害者,以及全国各地协助家属寻找北派传销的孩子(因传销而常年未回家者,被控制人身自由的人群),反传区域涉及:广西,广东,深圳,福建,江西,湖南,香港,浙江.附近有需要求助可与我们联系,孙老师13712257511