应网友要求,清扬君带大家了解一下“一池云锦”微商,今天先扒一扒“一池云锦”对产品明目张胆的虚假宣传。
企查查显示:湖北一池云锦互联网科技有限公司(本文统称“一池云锦”),成立于2017年3月20日,注册资本101万元,实缴资本为0,法定代表人、实际控制人谭天持股60.4%,股东王念持股39.6%。网络资料显示,王念又名果果,是一池云锦创始人,任一池云锦总裁。
据一池云锦官网介绍,一池云锦产品主要包括化妆品(婵皙系列)、一致草本国皂、食品(胶原蛋白肽燕窝草本饮品、综合植物草本发酵饮品、红薏米芡实茶)。
正所谓不看不知道,一看吓一跳。清扬君发现在一池云锦官网和官方微信公众号上,很多的产品都存在虚假夸大宣传,本篇主要介绍下一池云锦部分产品的虚假宣传,也希望看到本文的消费者在日常消费中能够提高法律意识,厘清商家的哪些宣传会误导消费者,避免冲动消费。
一、胶原蛋白肽燕窝草本饮品

该产品在官网宣传“由内滋养,光滑弹润皮肤,抚平细纹延缓衰老;丰盈美胸;增强抵抗力与免疫力”等功效,并在网页宣传“修复细胞、淡化色斑”、“滋补肝肾、增强体质”等内容。
经仔细观察,该产品的包装上并无保健品标识,亦无OCT或国药准字字样,基本可断定其为普通食品类产品,而“丰盈美胸;增强抵抗力与免疫力”、“修复细胞、淡化色斑”、“滋补肝肾、增强体质”等保健功效显然是普通食品所不具有的作用。该产品宣传违反了《中华人民共和国广告法》第十七条规定,除医疗、药品、医疗器械广告外,禁止其他任何广告涉及疾病治疗功能,并不得使用医疗用语或者易使推销的商品与药品、医疗器械相混淆的用语。 《中华人民共和国食品安全法》第七十三条食品广告的内容应当真实合法,不得含有虚假内容,不得涉及疾病预防、治疗功能。
二、综合综合植物草本发酵饮品

该产品在官网宣传“排毒养颜、清润肠便、纤体瘦身、改善睡眠、清新口腔”等功效,并通过与传统酵素作对比,对该产品宣传“市场上唯一在内脏、血液淋巴系统全面排毒产品,有效预防感冒(病毒性感染)、净化淋巴”等内容。
同样,该产品亦属于普通食品类产品,不得宣传“排毒养颜、清润肠便、纤体瘦身、改善睡眠”等保健功效,也不可能具有“有效预防感冒(病毒性感染)、净化淋巴”等疗效。该产品宣传违反了《广告法》和《食品安全法》的相关规定。
三、红薏米芡实茶

该产品在官网宣传“祛除湿气、远离肥胖、润泽肌肤、补脾益气、清热解毒、抗衰老、增强免疫力、降三高”等功效。
经查询,该产品仅为普通茶类食品,却宣传以上保健功效和疗效,明显违反了《广告法》和《食品安全法》的相关规定。
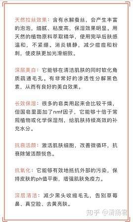
四、一致草本国皂

该产品在官方微信公众号宣传“消炎、美白、抗衰除皱、增强肌肤免疫力”等功效。
据了解,该款以“国皂”命名的产品是一池云锦的拳头产品,是由深圳致君医药贸易有限公司(以下简称“致君医药”)委托广州宝生堂化妆品有限公司生产的。目前,美容皂类产品在国内并没有强制要求归属于化妆品,但亦有不少企业为了规范产品信息、便于公众查询进行了相关备案。不过该产品如果想要申请化妆品备案,或许得改名字,因为“国皂”并不符合化妆品规定的要求。
法无禁止即可为,虽然该产品在命名和生产、销售方面并不违反当下法律法规,但在宣传上却并没有遵守法律规定,“消炎”是明示或暗示医疗作用和效果的词语、“增强肌肤免疫力”属于保健功效,这显然违反了《广告法》的相关规定。
五、婵皙轻透修颜隔离乳

该产品在官方微信公众号宣传“SPF25,PA+++的防晒水平”等内容。
经查询,该产品仅为非特殊用途化妆品,却宣称具有防晒类特殊用途化妆品的功效,涉嫌超范围宣传和虚假宣传,违反了《化妆品卫生监督条例》第十条规定,生产特殊用途的化妆品,必须经国务院卫生行政部门批准,取得批准文号后方可生产。特殊用途化妆品是指用于育发、染发、烫发、脱毛、美乳、健美、除臭、祛斑、防晒的化妆品。第十四条规定,化妆品的广告宣传不得有下列内容:(一)化妆品名称、制法、效用或者性能有虚假夸大的。
六、婵皙焕亮净透精华液、婵皙修护润颜精华液

在一池云锦官方微信公众号,前者宣传“全效润肤”、“淡斑、去黄”等功效,后者宣传“肌肽专利成分”、“有效刺激胶原蛋白生成”、“能有效抵抗自由基产生,降低黑色素细胞活性”等功效。
经查询,该两款产品为非特殊用途化妆品,而“淡斑、去黄”显然是美白、祛斑类特殊用途化妆品的功效;“全效”是绝对化用语;宣传“肌肽专利成分”却没有标注专利号和专利类别;“有效刺激胶原蛋白生成”、“能有效抵抗自由基产生,降低黑色素细胞活性”等功效超出了化妆品定义的功能范围。以上宣传涉嫌超范围宣传和虚假宣传,违反了《化妆品卫生监督条例》和《广告法》的相关规定。
考虑到文章篇幅,一池云锦产品涉嫌虚假宣传案例本篇暂且提供以上几个。

清扬君在查阅一池云锦相关资料的时候发现,很多的推广软文或疑似“水军”的网友只要提到一池云锦,总会提到“一池云锦产品由中国医药集团生产”或“由世界500强中国医药集团生产”等内容,并且不遗余力的宣传中国医药集团或致君医药的背景。相信不明真相的消费者或代理商普遍会认为一池云锦产品均由中国医药集团或致君医药等企业(单位)直接生产,而药企在国人印象中代表着强大的科研实力、严苛的生产环境、严格的质量管理等,更何况是“中字头”的药企?
而实际上,一池云锦的化妆品和美容皂都是由一池云锦、致君医药、国药药材股份有限公司委托国内化妆品代工企业生产的,并非是由中国医药集团或致君医药等药企自主生产,而且这些药企也并无化妆品生产资质。换句话来说,任何一家合法公司,只要经营范围有化妆品销售等相关业务,也可以找这些代工企业加工生产化妆品。所以请一池云锦的代理商和消费者明白,委托生产也好、出品方也罢,产品的真实质量决定于实际生产方,选择优质产品不要迷信品牌方、委托商和出品方!
清扬君发现,一池云锦热衷于“借势”,不仅喜欢用药企背书、宣传,而且还利用植入综艺节目等形式进行宣传。

在一池云锦官微的很多化妆品介绍中,都会宣传“湖北卫视超人气国际脱口秀《非正式会谈4》、腾讯视频巨制美妆《Beauty小姐》节目官方指定护肤品牌,明星家族系列产品,口碑有保证。”
了解行业常识的人都知道,所谓的“XX节目官方指定护肤品牌”在国内往往是企业通过赞助等方式就可以获得的称号,既非评测颁奖又非质量评奖,本身并不具有对产品质量或品牌的肯定,请问一池云锦,只是植入两个综艺节目,就能保证口碑?“保证”一词在招商和宣传中有多大的法律风险,心里没点数吗?
下篇清扬君给大家聊聊一池云锦的多级代理模式和代理清货。