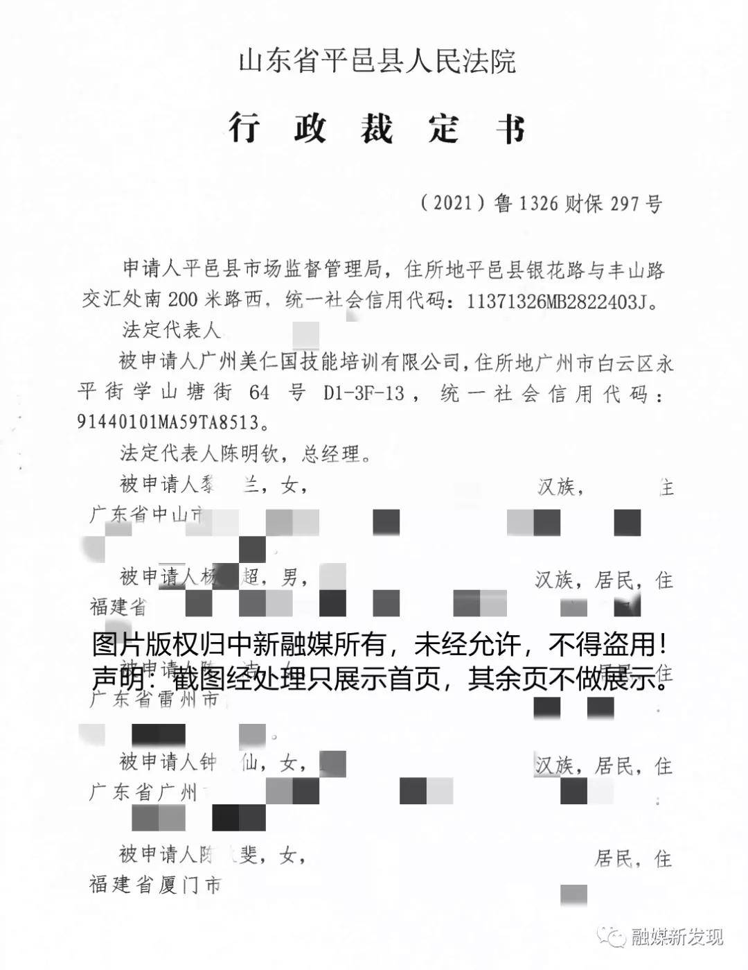
近日,融媒新发现从知情人那里获悉,广州美仁国技能培训有限公司(简称:美仁国公司)因涉嫌组织、策划网络传销被山东省平邑县人民法院财产保全6000万元。

据悉,为防止被申请人转移或者隐匿违法资金,2021 年 6月 11 日,平邑县市场监督管理局向当地人民法院提出申请,要求冻结被申请人广州美仁国技能培训有限公司、 杨某超、陈某洁、刘某娇、张某然、李某飞、钟某仙、陈某斐、陈某锋、余某强、黎某兰、戴某芳、杨某雁在金融机构的银行账户存款。

据天眼查APP显示,美仁国公司成立于2017年8月25日,注册资本为50万元,陈明钦担任法人,持股30.59%,陈秋斐持股20%,黎闻茏持股46.31%,桂洋持股3.1%。
那么,美仁国公司以及相关个人为何会涉嫌网络传销呢?融媒新发现注意到,美仁国公司采用三级分销的模式发展市场业务。即:缴纳41968元成为合伙人 ,缴纳16968元成为代理商,缴纳9868元成为加盟店。“缴纳16968元及41968元后,上线设定账号、密码,登录美仁国公众号的会员中心,可以查看本人的团队及订单等信息。”据知情人透露。
具体奖励制度如下:
合伙人:
1、直接推荐加盟店奖励3000元,间接推荐奖励1500元;
2、直接推荐代理商40%,间接推荐代理商20%,次推次代理商15%;
3、直接推荐合伙人20%,间接推荐合伙人5%,次推次合伙人5%;
4、直接推荐终端客户消费返54%,直接推荐代理商终端消费6%,直接推荐合伙人终端客户消费2%,间接推荐合伙人终端客户消费2%;
5、直接推荐补货30%、间接推荐补货10%;
6、配送8套豪华套盒价值6万元;
7、送十二项金牌课程免费学习;
8、团结奖:1)、合伙人推荐1名合伙人,公司奖励1000元给团队同级平分;
2)、合伙人推荐1名代理商,公司奖励500给团队同级平分;
3)、合伙人推荐1名加盟店,公司奖励500给团队同级平分。
代理商:
1、直接推荐加盟店奖励2000元,间接推荐奖励1000元;
2、直接推荐代理商20%,间接推荐代理商5%,次推次代理商5%;
3、直接推荐终端客户消费返50%,直接推荐代理商终端客户消费1%;
4、直接推荐补货20%、间接推荐补货10%;
5、配送5套豪华套盒价值4万元;
6、送十二项金牌课程免费学习。
加盟店:
1、直接推荐加盟店奖励1000元,间接推荐奖励500元;
2、直接推荐终端客户消费返45%;
3、配送5套豪华套盒价值4万元;
4、送拓课方案。
根据《禁止传销条例》第七条规定,下列行为,属于传销行为:
(一)组织者或者经营者通过发展人员,要求被发展人员发展其他人员加入,对发展的人员以其直接或者间接滚动发展的人员数量为依据计算和给付报酬(包括物质奖励和其他经济利益,下同),牟取非法利益的;
(二)组织者或者经营者通过发展人员,要求被发展人员交纳费用或者以认购商品等方式变相交纳费用,取得加入或者发展其他人员加入的资格,牟取非法利益的;
(三)组织者或者经营者通过发展人员,要求被发展人员发展其他人员加入,形成上下线关系,并以下线的销售业绩为依据计算和给付上线报酬,牟取非法利益的。
此外,据相关报道,早在2021年1月,广州美仁国技能培训有限公司也曾开展“美仁国”品牌招商会场。这个招商会场与青岛开展的“美仁国”第286期明眸之星全国巡回分享会青岛站有“异曲同工”之妙。不仅涉嫌拉人头搞传销,而在会议现场也安排了学员培训、老师操作动针割眼皮,疑似非法行医。
更值得一提的是,2020年底,王海接到了一名“美仁国”学员的投诉,该人员称在“美仁国”的原创明眸大眼睛课程上受到欺骗,“美仁国”讲师不仅现场培训学员,还现场给学员做“双眼皮”,甚至让学员互相做双眼皮。除此之外,“美仁国”还涉嫌传销式教学招商,在课程上多次以赚大钱为噱头给学员洗脑,让其报名16968元、39868元、41968元不等的代理商及合伙方案,然而包含她在内的许多报名学员并没有赚到钱。
对此,融媒新发现将持续关注!