【操盘寻找退路】闪对极速版主体运营公司有变、操盘寻找退路,或将跑路!

首页 > 社会关注
编辑:广东反传销救助中心 日期:2021-09-06T11:26:55 人气:15

闪对极速版最近有网友反映,闪对科技有限公司更名了。

通过第三方查询后发现,闪对操盘手2021年7月16日在香港注册了一家皮包公司,试图通过此公司来规避风险,以前趣分类也使用过类似办法。

但是显然没有逃避被抓的命运。现在闪对的项目方可能在谋划退路了,因此在公司的构架开始玩小心眼!

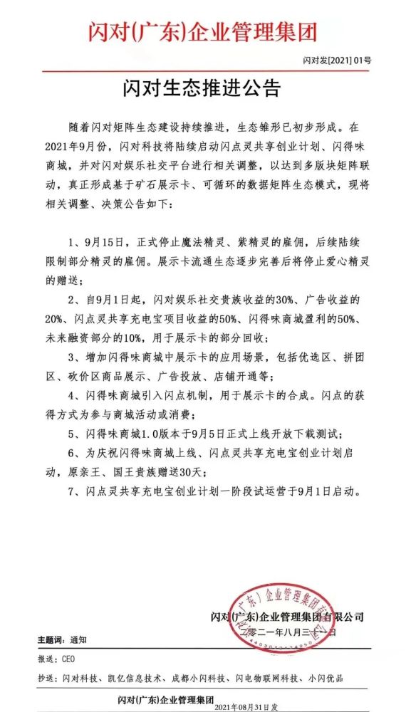
闪对项目方最近发布公告称,购物得闪点,然后才可交易,这也就是学习趣步、快步等盘界老前辈,但是在明知这两个项目都已经失败的情况下,依然强买强卖,或者是项目方只想拖延一下时间而已。

或者闪对极速版项目方已经开始谋划退了,那么距离崩盘跑路还远么?

如果您也玩互联网+区块链,一定要关注我,每天分享业内最新新闻,项目资讯。关注我,您不会有任何损失,看我的文章一定会有所收获。

小编提醒广大网友,代币发行融资属于未经批准非法公开融资的行为,涉嫌非法发售代币票券,非法发行证券,以及非法集资,金融诈骗,传销等违法犯罪活动。按照我国《禁止传销条例》规定,只要具备入门费、发展下线、层层返利的团队计酬这三个特征,就可以判断其属于传销行为。

版权说明:以上文字及图片来源于网络,仅供学习和交流使用,不具有任何商业用途,其目的在于传递更多的信息,并不代表本平台赞同其观点。版权归原作者所有,如涉版权或来源标注有误,请及时和我们取得联系,我们将迅速处理,谢谢!]

【操盘寻找退路】闪对极速版主体运营公司有变、操盘寻找退路,或将跑路!:http://www.fcxcn.cn/shehuiguanzhu/3698.html
反传销:www.fcxcn.cn 反传销柔儿团队主要负责寻人,上门反洗脑,现场解救劝说。团队长期在北海现场解救1040阳光工程,资本运作传销受害者,以及全国各地协助家属寻找北派传销的孩子(因传销而常年未回家者,被控制人身自由的人群),反传区域涉及:广西,广东,深圳,福建,江西,湖南,香港,浙江.附近有需要求助可与我们联系,孙老师13712257511
0