非保健食品宣传299元可瘦5到8斤?悠悠瘦旗下产品实际功效如何

首页 > 社会关注
编辑:广东反传销救助中心 日期:2021-09-08T16:0:56 人气:19

据全球营养改善联盟(GAIN)在华盛顿发布的《全球营养不良状况报告》显示,中国逾3亿人属于超重和肥胖人群,其中7%的人群为5岁以下儿童。专家指出,超重与肥胖人数庞大,与饮食量、饮食结构不合理和运动缺乏有关。有业内人士指出,“中国BMI大于28以上的肥胖人群现已突破1亿,肥胖率已突破10%,其中城市成年人体重超重者已经突破40%。”世界卫生组织(WHO)近年对影响人类健康的因素的评估结果也表明,膳食营养因素的影响(13%)仅次于居首位的遗传因素(15%),远高于医疗因素(仅8%)的作用。于是乎,在这样的背景下,一些以特殊膳食身份宣传减肥功效的食品在国内微商领域当中开始崭露头角,“悠悠瘦”就是其中的典型之一。

近来在微商市场风头正劲的“悠悠瘦”(英文简称:DUU)究竟是一款怎样的微商品牌?相关产品具有怎样的功效?“299元可瘦5到8斤”是否确有其事?“比食品更有效,比药品更安全,比保健品更科学”的说法从何而来?有关奖金制度该如何解读?



公司背景,来自何方

经查,公众号“悠悠瘦体重管理中心”的认证公司为山东悠悠瘦健康管理有限公司。该公司成立于2020年3月16日,法定代表人齐盼盼,注册资本1000万元,股东为山东吉智之家电子商务有限公司和江苏多点科技有限公司。



山东吉智之家电子商务有限公司的注册资本也是1000万元,据2019年度报告显示,该公司的参保员工为0人。




无独有偶,据2019年度报告显示,江苏多点科技有限公司的参保员工也同样为0人。



关于悠悠瘦的品牌背景,据悠悠瘦网站介绍,2016年,中国第一款粉剂瘦身特膳诞生,截止2019年累计销量突破1500万盒。在此基础上,王老吉广药大健康产品悠悠瘦不断推出最优配方,革新技术,历经科研团队多年研发,在2020年4月11日,悠悠瘦液体特膳作为粉剂特膳的全新升级版正式上市。新配方富含丰富的营养价值,具有国家认可健康控体价值,不但抗饿值升四倍,热量也降一倍,填补了国内首个控制能量类运动营养液领域空白,同时也达到了国际领先水平。




对于上述“达到了国际领先水平”的说法,《关于广告绝对化用语的答复》(工商广字[1996]第380号)曾指出,工商部门在判定某广告用语是否与最高级用语含义相同时,可以参考相关权威的工具书,如商务印书馆出版的《现代汉语词典》、上海辞书出版社出版的《辞海》等。在《现代汉语词典》中,“领先”的释义为“比喻水平、成绩等处于最前列”,因而该广告用语与最高级用语含义相同。最高级用语广告影响了公平竞争环境的形成,扰乱了正常的市场经济秩序,工商部门应当依照《广告法》第三十九条之规定予以处罚,即“责令负有责任的广告主、广告经营者、广告发布者停止发布、公开更正,没收广告费用,并处广告费用一倍以上五倍以下的罚款;情节严重的,依法停止其广告业务。构成犯罪的,依法追究刑事责任。”

退一步讲,如果悠悠瘦当真有资质宣称产品达到了国际领先水平,那么就可能需要提供国际、国家认可、认定的资质证书,证明其确实是达到了国际领先水平,如若不能提供相关资料证明其说法,那么就属于虚假夸大宣传,是违反了相关法律规定的。

目前,悠悠瘦公司运营核心人员名单如下:







值得一提的是,据爱企查显示,山东悠悠瘦健康管理有限公司的法定代表人齐盼盼目前还是杭州悠简新零售科技有限公司的法定代表人。关于齐盼盼和悠简,头条资讯平台曾在《从纤细佳人到悠简,娃哈哈卖的减肥奶昔是否换汤不换药?》中有过提及,此处不多赘述。



减肥功效,宣传靠谱?

关于产品,类型为“特殊膳食控制能量类运动营养食品”的“DUU悠悠瘦控制能量类运动营养食品”为悠悠瘦项目运营方所推向市场的核心产品。



资料《悠悠瘦百问百答》指出,悠悠瘦是中国第一款供超重人群营养干预、控体恢复标准身材、控制能量类运动营养液体特殊膳食食品。悠悠瘦是特殊膳食,可能是效果最好的减肥品。



据了解,特殊膳食食品是指为满足特殊的身体或生理状况和(或)满足疾病、紊乱等状态下的特殊膳食需求,专门加工或配方的食品。其营养素和(或)其他营养成分的含量与可类比的普通食品有显著不同。但特殊膳食食品并不具备保健食品或者药品的资质,因而也不能宣传相应的功效。




至于特殊膳食食品与保健食品的区别,由“科普中国”科学百科词条编写与应用工作项目审核的百科词条显示,特殊膳食食品是指通过改变食品的天然营养素的成分和含量比例,以适应某些特殊人群营养需要的产品。保健食品是食品的一个种类,具有一般食品的共性。保健食品含有一定量的功效成分(生理活性物质),能调节人体的机能,具有特定的功能(食品的第三功能),适用于特定人群,但不以治疗疾病为目的。

特殊膳食食品与保健食品的共性是都添加或含有一定量的生理活性物质,适用于特殊(特定)人群食用,但又有显著的区别,即特殊膳食食品不需要通过动物或人群实验,不需要证实有明显的功效作用;而保健食品必须通过动物或人群实验,以证实有明显、稳定的功效,生产企业还必须获得卫生部审查批准的确有该功效的批文,才能正式投入生产和销售。因此,特殊膳食食品标签与保健食品标签的明显区别是:保健食品在标签上可以宣传产品的功效,在标签左上角必须印上保健食品的专用标志和卫生部的批准文号;特殊膳食食品是不能在标签上宣传产品的功效的。

据淘宝店铺“多点食品专营店”提供的资料显示,“王老吉悠悠瘦低热量代餐奶昔”的生产许可证编号为SC10512022104370,生产企业为天津中芬乳业有限公司。



据天津市食品质量安全追溯平台显示,该许可证号对应的产品类型为特殊膳食食品,乳制品,饮料。



调查发现,该公司在2020年上半年曾连续两次遭到天津市应急管理局和天津市宁河区应急管理局的行政处罚。



综上所述,该产品不是保健食品,更不是药品。根据国家食品药品监督管理总局关于保健食品的相关规定,具有“减肥”功效的食品一律归为“保健食品”。《食品安全国家标准预包装食品标签通则》(GB7718-2011)同时规定,非保健食品不得明示或者暗示具有保健作用。



(图片来源网络)

当非保健食品广告宣传保健功能时,可依据《广告法》第九条第(十一)项的规定以及《食品安全法实施条例》规定禁止的情形对其定性。食品广告宣传保健功能,是对其性能和功能的一种描述。《广告法》第二十八条第二款第(二)项规定,商品的性能、功能与实际情况不符,对购买行为有实质性影响的,可以认定为虚假广告。非保健食品广告宣传保健功能,是对食品本身性能和功能的虚假描述,容易引起消费者的误解,可以虚假广告对其定性。

此外,《悠悠瘦百问百答》等资料还存在通过宣传该产品成分的功效,进而暗示产品本身具有其他功效的行为。比如益生菌成分,就被介绍为具有增强免疫力,预防糖尿病,降低胆固醇等功能;再比如菊粉,就被介绍为具有减少便秘发生,调节血糖、预防高血脂的效用。



对此,我国《食品广告发布暂行规定》第十三条指出,“普通食品、新资源食品、特殊营养食品广告不得宣传保健功能,也不得借助宣传某些成分的作用明示或者暗示其保健作用”。




(图片来源网络)

另外,在网上,还有相关的宣传材料明目张胆地写道:“299元可瘦5到8斤”,如此这般地断言及保证该产品的减肥功效。



而在经销商于线上开展的宣传攻势下,一些所谓的“减肥成功案例”也相继跳进了大众的目光所及之处,并引来了无数参与者为之“代言”。























竖版滑动多图

显然,上述案例的出现,还将涉及使用他人名义保证或以暗示方法使人误解其效用的行为。有业内人士指出,任何产品的广告都应当真实、合法,不得使用他人名义保证或者暗示产品功效误导消费者。

根据我国《反不正当竞争法》第24条第1款规定,经营者利用广告和其他方法,对商品作引人误解的虚假广告的,监督检查部门应责令停止违法行为,消除影响,并可根据情节处1万元以上20万元以下的罚款。《反不正当竞争法》第24条第2款规定,广告经营者在明知或应知情况下,代理、设计、制作、发布虚假广告的,监督检查部门应当责令停止违法行为,没收违法所得,并依法处以罚款。


压片糖果,新品问世

除了奶昔,近几个月来,悠悠瘦还推出了新品“果蔬压片糖果”,这款产品也被称作是“悠悠瘦排油糖”。




2020年11月8日“DUU悠悠瘦排油新品启动会”正式开幕,悠悠瘦项目CEO范驊蒂、悠悠瘦体重管理师总教练赵晓飞、悠悠瘦项目千城万店总经理牟玉华、悠悠瘦排油项目运营总裁叶科、悠悠瘦商学院执行院长丁建平等人出席了本次活动。



有关资料显示,“DUU悠悠瘦果蔬咀嚼片压片糖果(香橙味)”具有“健脾和胃”的功效。



但实际上,该产品仅是普通食品,并非保健食品或药品。根据《SB/T 10347-2017 糖果 压片糖果》的规定,压片糖果是以食糖或糖浆(粉剂)或甜味剂等为主要原料,经混合、造粒或不造粒、压制成型等相关工艺制成的固体糖果。此外,根据食品生产许可分类名录,压片糖果在糖果制品中,类别编码1301。显然,压片糖果属于普通食品糖果类。

据“三里人家食品专营店”提供的资料显示,该产品的许可证号为SC11764052100337,生产厂家为宁夏全通枸杞供应链管理股份有限公司。




视频号“悠悠瘦果蔬咀嚼片总部”也认可这样的说法。




值得一提的是,该公司曾被中国质量新闻网曝出生产的产品存在不合格的记录。




对于上述通过普通食品宣传具有保健功效的行为,我国《广告法》第十八条规定,食品宣传不得含有下列内容:表示功效、安全性的断言或者保证;涉及疾病预防、治疗功能;声称或者暗示广告商品为保障健康所必需;与药品、其他保健食品进行比较。

《台州日报》也曾在题为《普通食品被功能化多是忽悠人》的报道中指出,“去火?养胃?健脾?壮阳……市面上普普通通的食品经过包装宣传摇身一变,仿佛个个都成了各显神通的功能大师……对于这些食品宣称的功能,台州医院营养治疗中心主任何晓琴提醒消费者:一定要多长个心眼,切不能盲目迷信,不要被商家宣传的那些过分夸张夸大的信息所误导,一定要有自己的辨识力。”



(图片来源:《台州日报》)

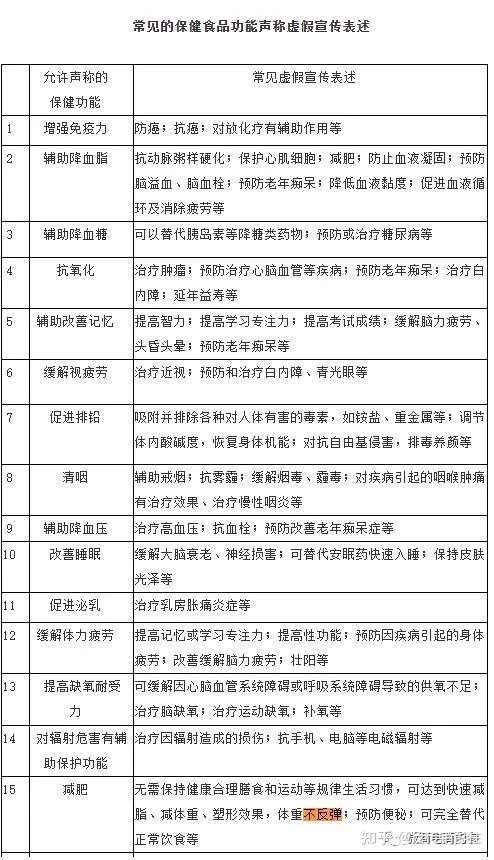
此外,还有一些有关资料显示,该产品能帮助消费者实现“减肥不反弹”的目标。




国家市场监管总局在《关于防范保健食品功能声称虚假宣传的消费提示》中,就曾明确指出“不反弹”属于“常见的保健食品功能声称虚假宣传表述”。



说到压片糖果,官方微信公众号“悠悠瘦体重管理中心”还曾在《悠悠瘦2+1控体法食谱(收藏)》中提到过“潮瘦”压片糖果。关于“潮瘦”和“纤立瘦”,头条资讯平台曾在题为《从“潮瘦排油糖”到“抱瘦排油糖”,和优良品现行的奖金制度该如何解读?》的报道中有过提及,此处不多赘述。






目前,在悠悠瘦商城首页当中,也有潮瘦牌产品的出现。




在本篇报道中,我们了解到了悠悠瘦的诞生背景,以及围绕着相关产品而存在的众多宣传问题,在下篇报道中,我们将重点关注的是悠悠瘦的推广政策,恶意投诉文章只能说明悠悠瘦心虚了,会有更多的媒体出来报道,请继续关注微商电商内参。



本文为独家原创稿件,未经授权,禁止转载!

非保健食品宣传299元可瘦5到8斤?悠悠瘦旗下产品实际功效如何:http://www.fcxcn.cn/shehuiguanzhu/3716.html
反传销:www.fcxcn.cn 反传销柔儿团队主要负责寻人,上门反洗脑,现场解救劝说。团队长期在北海现场解救1040阳光工程,资本运作传销受害者,以及全国各地协助家属寻找北派传销的孩子(因传销而常年未回家者,被控制人身自由的人群),反传区域涉及:广西,广东,深圳,福建,江西,湖南,香港,浙江.附近有需要求助可与我们联系,孙老师13712257511
0