天乐园古参堂无牌直销:产品可治癌,大单多层次违背现行法规

首页 > 社会关注
编辑:广东反传销救助中心 日期:2021-09-17T9:11:12 人气:15

最近,微商电商调研接到读者爆料,称沈阳天乐集团的古参堂项目宣称自己的红参产品治疗白血病、肿瘤,严重涉嫌虚假宣传,而且其营销方式采用“直销”的方式,层级高达七级,涉嫌传销。

凭借佳福健红参液、红参膏等人参制品打开市场的天乐集团,早在2015年就拥有自己的代理商团队。2015年5月21日至2015年5月23日历时3天,天乐园举办华北地区主题表彰大会对销售精英进行表彰,天乐集团董事长尹铉锡出席并发表讲话,会场100余人舞动双手,直销味道十足。

图片

2015年,天乐集团的营销团队

七年来,中国保健食品行业历经起落,天乐集团的市场却一直火爆。2018年底,“权健事件”让火热的保健行业瞬间降到冰点,直销市场一度低迷,而天乐集团却在古参堂授权店代理的掩护下,打造出一个属于自己的红参保健品王国。

图片

2021年7月25日,天乐集团在沈阳召开合伙人战略会议

天乐集团董事长尹铉锡

图片

天乐园董事长尹振宇

2021年7月25日-26日,天乐集团组织了一场古参堂品牌合伙人战略会议,进行了优秀代理商的表彰,天乐集团尹铉锡的继承人尹振宇为经销商们颁奖。通过梳理天乐集团的官方微信公众号“天乐家园”上发布的新闻可以发现,天乐集团旗下的天乐园古参堂项目每个月都会召开数次招商研讨会,今年9月,天乐集团还将带领经销商们前往长白山旅游。

微商电商调研发现,天乐集团在经营过程中存在分“拉人头”、高额返现等现象,天乐集团不是一家直销持牌企业,但是其营销模式严重违反了《禁止传销条例》。

图片

七级堂主下的涉传风险

图片


汪女士来自河南农村,几年前到北京打工,因为生活压力大,“就想赚点儿钱。”她告诉微商电商调研,今2月,她被老乡推荐使用“佳福健红参”产品,说是可以赚大钱,之后又被拉去辽宁沈阳的天乐集团免费参观,一步步落入“圈套”。

图片

天乐集团2021年3月召开的古参堂财富培训会议


随后,她又参加了一系列的会议,讲师反复强调,天乐集团实力雄厚,是中国红参保健品标准的制定者,生产的佳福健红参产品疗效神奇,甚至可以治疗癌症,发展前景不可限量。只要投资入伙,躺着就可以赚钱。一波又一波攻势下,汪女士拿出5万元钱成为了天乐集团古参堂授权店代理商,说是授权店,其实不用开店,都是在线上“发展市场”,后来汪桂琴又追加了5万元钱,成为了古参堂旗舰店代理商,因为旗舰店级别“更赚钱”。至于赚钱,则是建立在“拉人头”基础之上。在古参堂代理发来的《古参堂模式》内部招商资料,详细介绍了天乐集团古参堂“分级销售”的模式。

图片

来源:天乐集团招商资料

材料介绍,交2万元、5万元、10万元后,可分别成为可分别成为古参堂大使、授权店、旗舰店级别代理商,再往下发展新的代理,有希望拿到指导奖金、复购奖金等,同时,代理商可以从一星堂主(经理)、二星堂主(总监)、三星堂主(总裁)、四星堂主(董事)、五星董事(一星董事)、六星堂主(二星董事)、七星堂主(三星董事)进发,层层升级,拉到的“人头”越多,层级越高,拿到的分成也越多。多位“堂主投资者”向微商电商调研提供的材料,与该材料的描述大同小异。资料介绍,古参堂代理们自称他们的奖励制度为“分享消费型投资”,晋升级别比较复杂。直推3个5万授权店,且总业绩达到70万元,可晋升为一星堂主,直推6个10万旗舰店店铺,总业绩达到200万元,总小区业绩达到70万元,可晋升为二星堂主,直推10个店铺,总业绩达到600万元,总小区业绩达到180万元,则晋升为三星堂主,直推15个店铺,总业绩到到2000万元,总小区业绩达到600万元,则晋升为四星董事,直推20个店铺,总业绩达到6000万元,总小区业绩达到2000万元,则晋升为五星堂主,直推25个店铺,总业绩达到2亿元,总小区业绩到到6000万元则晋升为六星堂主,直推30个店铺,总业绩达到6亿元,总小区业绩达到2亿元,则晋升为七星堂主。

图片

来源:天乐集团招商资料

最直接的奖励为“推广指导奖”,旗舰店级别代理每直接发展1个会员,可以拿到12%的奖金,间接发展1名会员,可以拿到8%的奖金。代理商介绍,投资后不仅可以享受产品,很快还能回本。比推广指导奖高一级别的奖项是“团队指导”。从一代店铺到七星堂主随着级别不同可获得不同比例的团队指导奖,这三项奖励还不是全部,如果业绩突出,还有机会拿到复购奖、同级别奖励、区域进货额奖励。在各种奖励的加持下,“发展新人”就成为做天乐园古参堂的一件大事。“都在想着怎么发财。”在天乐集团一次次研讨会的流量带动下,越来越多的代理商在自己的朋友圈或者抖音上兜售红参产品。这些行为让一些代理商的家人们不胜其烦,质疑天乐集团古参堂项目涉嫌传销。

根据《禁止传销条例》相关规定,下列行为,属于传销行为:

(一)组织者或者经营者通过发展人员,要求被发展人员发展其他人员加入,对发展的人员以其直接或者间接滚动发展的人员数量为依据计算和给付报酬(包括物质奖励和其他经济利益,下同),牟取非法利益的;

(二)组织者或者经营者通过发展人员,要求被发展人员交纳费用或者以认购商品等方式变相交纳费用,取得加入或者发展其他人员加入的资格,牟取非法利益的;

(三)组织者或者经营者通过发展人员,要求被发展人员发展其他人员加入,形成上下线关系,并以下线的销售业绩为依据计算和给付上线报酬,牟取非法利益的。

从以上内容来看,天乐园古参堂采用大单模式,设置门槛费,并且以多层次营销模式引诱代理商“拉人头”,涉嫌传销风险特别大。

值得注意的是,除了销售模式遭到质疑外,天乐集团大力宣传的产品功效,也屡屡陷入争议漩涡。

图片

保健食品宣传成神药,可治白血病和肿瘤

图片


图片


天乐集团的核心产品是佳福健红参液,获得了国家食品药品监督管理局批准的保健食品标志“小蓝帽”,主要原料是红参、苦瓜、麦冬、枸杞。在天乐集团的宣传中,这款保健食品不仅具有调理身体的保健功效,还对糖尿病、高血压、心脏病、肿瘤等疾病具有治疗效果。

图片


来源:天乐集团内部宣传资料

我老爸83岁,2020年十月被诊断为急性白血病,三个疗程化疗结束病情不但没什么好转,而且整个人也垮了,医生也放弃了……2021年1月份开始,开始服用红参,每天2包红参液,2包红参膏,2月份的血液指标明显回升,三月份恢复正常,4月份结果也维持,医生都说是奇迹,老爷子现在跟正常人一样了,什么药都不吃了,全家人相信这一定是红参的神奇作用

“脑出血,保守治疗没有开颅手术,出血后一直躺着,身体虚弱,说话都没劲,喝了3个月可以坐着了,原来靠到被子上身体往下滑,现在可以扶着杆自己走两小圈。”

“多发性子宫肌瘤造成子宫体增大,2021年1月开始喝红参,仅一个月,子宫体就比一年前还要小!各个肌瘤囊肿团块减小!同时右侧卵巢畸胎瘤也减小!”

“之前在医院查出血管瘤和气管炎,手术风险极高。家人决定保守治疗。服用红参半个月左右开始出现排痰毒的好转反应。一个月左右,渐渐的气管炎好了,脸色也红润了。两个多月之后血管瘤明显萎缩,服用了一个月左右,血糖已经恢复到了正常值。”

这些案例都来自古参堂招商的内部资料,其中不乏一些身患绝症的病人,连医院都没办法保证可以治疗,竟然可以服用佳福健红参饮品就能奇迹般康复。这让很多人觉得,天乐集团是在虚假宣传误导消费者。

根据国家市场监督管理总局发布的《关于保健食品标签管理相关规定的公告》相关要求,保健食品标签上应当设置特别提醒区及特别提醒,特别提醒应当使用黑体字印刷,包括以下内容:保健食品不具有疾病预防、治疗功能。本品不能代替药物。

另外根据我国2015年新修订的《广告法》第十六条规定,广告不得含有下列内容:(一)表示功效、安全性的断言或者保证;(二)说明治愈率或者有效率。而对于违反相关法规的行为,将由工商行政管理部门责令停止发布广告,责令广告主在相应范围内消除影响,处广告费用一倍以上三倍以下的罚款,广告费用无法计算或者明显偏低的,处十万元以上二十万元以下的罚款;情节严重的,处广告费用三倍以上五倍以下的罚款,广告费用无法计算或者明显偏低的,处二十万元以上一百万元以下的罚款,可以吊销营业执照,并由广告审查机关撤销广告审查批准文件、一年内不受理其广告审查申请。

天乐集团的佳福健红参产品已经很明显的涉嫌虚假宣传。

揭秘天乐集团:与韩国海太争商标,化妆品曾被曝不合格


据公开资料宣传,古参堂项目的背后母公司天乐集团成立于1998年,拥有占地面积4.5万平方米的现代化工厂,拥有8家子公司、多家海外事业部及长白山人参种植基地,年产值达到100亿元。

图片

来源:天眼查

通过梳理天乐集团的工商信息,微商电商调研发现,天乐集团有限公司注册资本8000万元,法定代表人、实际控制人为尹铉锡,主要股东除了尹铉锡,还有尹振宇,据代理商称二者为父子关系。天乐集团旗下拥有沈阳天乐保化品有限公司、沈阳天乐园贸易有限公司、沈阳古参堂科技有限公司等多家子公司。

值得注意的是,代理商们在介绍天乐集团时,总是会将其韩国“海太”果汁饮料的中国代理商的身份作为企业实力强大的佐证,但是在中国裁判文书网上,天乐集团却与韩国海太饮料的品牌方产生了商标权纠纷。

图片


来源:裁判文书网

裁判文书显示,自2003年至2006年,韩国海太公司与韩国高丽商社就“水果饮料”商品建立了持续的经销关系。海太公司与韩国高丽商社签订了多份销售合同,将水果饮料商品销售给韩国高丽商社。自2002年至2007年,韩国高丽商社与沈阳天乐集团就水果饮料类商品建立了持续的经销关系。韩国高丽商社将海太公司生产的水果饮料类商品销售给天乐集团。二者业务往来的商业发票和装箱单上仅显示销售商品名称为“葡萄汁”、“梨汁”、“苹果汁”、“柑橘汁”、“桔汁”等水果饮料,2002年6月5日,沈阳工商行政管理局苏家屯分局作出沈工商苏处字(2002)第243号行政处罚决定书,对天乐集团进行了处罚,认定天乐集团经销果汁饮料不用中文标明厂名、厂址,构成对商品质量作引人误解的虚假表示行为。

2007年1月12日,天乐集团申请注册了海太饮料的韩文标示图形,于是韩国海太公司将天乐集团告上了知识产权法院,对此法院判定天乐集团未经授权,注册诉争商标违反了2001年商标法第十五条规定,宣布无效。天乐集团不服,多次上诉,但是均被法院驳回。

图片

来源:辽宁省药监局发布

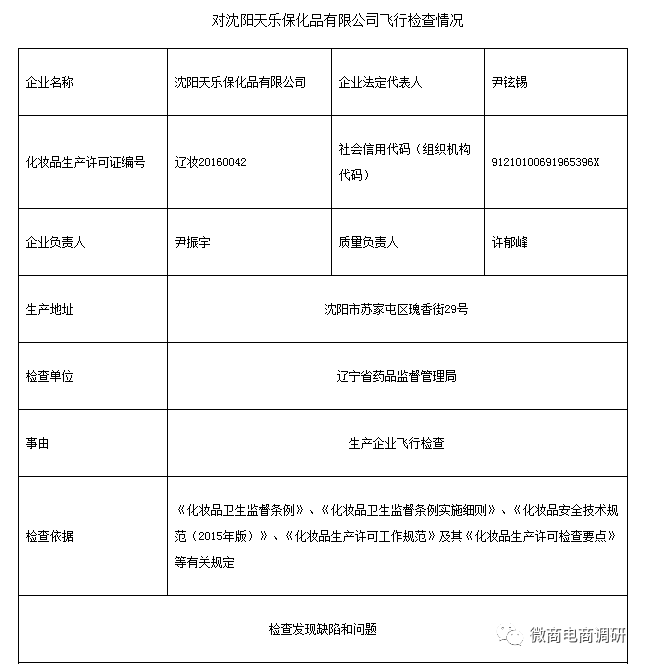
2019年5月8日,辽宁省药监局对天乐集团的子公司沈阳天乐保化品有限公司进行飞行检查,根据《化妆品卫生监督条例》、《化妆品卫生监督条例实施细则》、《化妆品安全技术规范(2015年版)》、《化妆品生产许可工作规范》及其《化妆品生产许可检查要点》等有关规定,检查中发现严重缺陷1项,一般缺陷6项。分别是贝瑞雅参果澈颜洁面乳成品报告书(文件编号JLZY-02-42-2016)和检验原始记录(编号文件编号JLZY-02-46-2016)记录的生产日期书写不一致,反映出培训内容不全面。部分半成品,在桶装间放置时间过长,如贝瑞雅参果澈颜洁面乳等生产日期为2018年11月29日,未标有效期限。原料库和半成品库存放的部分产品标识不清晰。部分计量设备未按企业规定的周期检定计划执行。灌装间生产用水管道标识不清晰。一个复配原料成分未按原料企业提供的“化妆品安全技术说明书”内容逐项核对。桶装间未按要求分区,无待检区和合格品区。

针对该公司检查中发现的问题,责成企业限期整改,由属地监管部门跟踪整改落实情况,并将并企业整改情况报送省局化妆品监督管理处。

从以上事实可以看出,天乐集团虽然没有直销牌照,但这家企业却在全国范围内全力以多层次计酬模式运作市场。一些天乐集团的代理商漫不经心地说,“直销不直销的,现在没人在乎,不管怎么样,我们卖红参发了财”。如今的天乐集团,依然在一场场招商会中创造营收。对于天乐集团的涉传风险与虚假宣传事实,我们已经向当地市场监管部门举报,对于其后续进展,我们将持续保持关注。


版权所有,未经授权,禁止转载!

天乐园古参堂无牌直销:产品可治癌,大单多层次违背现行法规:http://www.fcxcn.cn/shehuiguanzhu/3799.html
反传销:www.fcxcn.cn 反传销柔儿团队主要负责寻人,上门反洗脑,现场解救劝说。团队长期在北海现场解救1040阳光工程,资本运作传销受害者,以及全国各地协助家属寻找北派传销的孩子(因传销而常年未回家者,被控制人身自由的人群),反传区域涉及:广西,广东,深圳,福建,江西,湖南,香港,浙江.附近有需要求助可与我们联系,孙老师13712257511
0