在上篇报道中,我们了解到了瑄盈科技在商城关闭后走过了一条怎样的道路,以及MXH电商平台的背景,在本篇报道中,我们将从MXH电商平台的模式开始说起。

五千团员,日入上万?
8月23日,“周哥哥”在瑄盈科技的交流群中发布消息对MXH模式进行分析:
积分门槛:200、500、1000、2000、4000
工作时间:周一至周六
直推20%,间推10%,整体粉丝10%,自己做广告任务拿1%
拥有200积分以上的便可成为广告商,广告商可拿直推20%,市场总监可拿二代(满足10个直推)20%+10%,董事成立分公司,拿市场所有粉丝10%……
消费级别
(1)200档(200~499)积分自己玩2元/天
(2)500档(500~999)积分自己玩5元/天
(3)1000档(1000~1999)积分自己玩300元/月
(4)2000档(2000~3999)积分自己玩600元/月
(5)4000档(4000及以上)积分自己玩1200元/月
每个账户最高4000封顶!你所消费的产品都有一定的积分,一个积分一块钱,积分可累积。达到某一个积分级别,完成当天的广告任务(一天10个小视频)按照下列规则释放成广告费,即时提现到账。
积分兑换广告费规则
按注册时间1~60天积分的1%兑换;61~300天每天积分的千分之五兑换;300天以后,每天千分之一兑换。
推荐奖励
广告商(200~4000积分会员)直推收益20%;市场总监(推荐了10个及以上广告商)拿直推收益20%、间推收益10%;董事(直推了20人以上,其中10个及以上的市场总监)可以申请成为分公司,享受分公司市场的总收益的10%;分公司有机会获得公司的股权奖励,可以申请上架最多50款商品(需公司审核批准);可以免费成为公司的产品城市代理!

在发布这则消息的当日,“周哥哥”还在群里表示:“原瑄盈有投资的股东,可以来公司面谈,将给予一定的政策扶持!本项目是由香港OTC上市企业湖南旎泰科技和两家创投公司打造的广告电商项目,帮助会员敢消费,愿消费,越消费越有钱!帮助企业迅速打造营收流水,实现两年转板主板市场的目标。这是一个多赢的平台。简单粗暴,没有套路,天天秒结到账的项目!……省局领导住隔壁,都是好兄弟。”

当时间来到2021年9月2日,瑄盈科技的王智进更是对其制度有了进一步的说明。
MXH电商平台会员一共两个级别:
第一,广告商:只要你下单了,不管是200积分,还是4000积分。你都是广告商。
可以每天看广告赚钱,不同的是:
200积分每天2元
500积分每天5元
1000积分每天10元
2000积分每天20元
4000积分每天40元
你还可以拿直推的广告收益20%
他是40元的你拿8元每天
他是20元的你拿4元每天
他是10元的你拿2元每天
他是5元的你拿1元每天
他是2元的你拿0.4毛每天
当你的积分少于直推的积分拿不到佣金!
总监:当你有10个直推的时候,你就升级为总监。总监不仅可以拿直推的20%,还可以拿二代的10%,二代也就是你直推的直推。
第二,分支机构。
申请分支机构的条件:当你有20个直推,其中包含10个人已经升级总监,你可以成为总部的分支机构,拿旗下市场全部收益的10%。成为总部分支机构后,免费成为总部线下的代理商,享受公司产品线下代理政策;可以上架50款本地扶农产品;可以优先购买,或受赠公司股权。
广告收益红利期节点示意:成为广告商60天内,按照账户积分档享受百分之一的广告收益;61~300天,千分之五;300天后,千分之一。
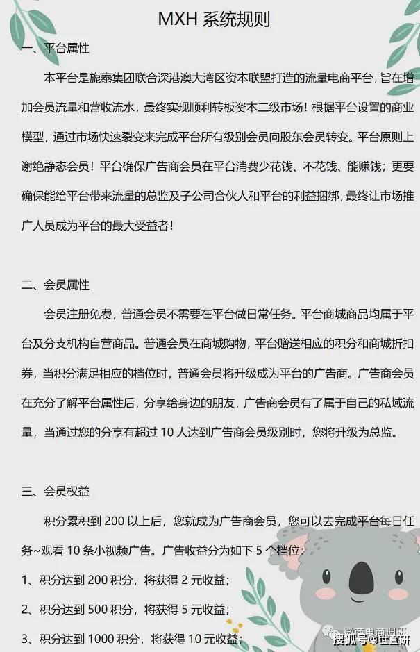
对上述制度介绍得更为详尽的资料《MXH系统规则》则显示如下:


9月2日,王智进再次为瑄盈会员总结了其中的收益:“根据规则,会员购物的金额在大约140天全部返回去了,以后就是纯赚的!这就实现了购物不花钱还能赚钱。如果是多账户,就真正实现了消费致富!团队长的功能就是感召更多的消费商进来,按照低推高无收益的规则,大约沉淀几个月,你的团队越大,你的收益就越高!按照平均2000积分计算,你有5000人团队,你一天收益就有一万。”9月3日,王智进发布消息称:MXH电商商城将于9月6日正式上线。

而对于上文提及到的MXH电商模式,本平台也请来了行业专家对其分析,该专家直接指出上述模式具有资金盘的特征。
没有风险?违规宣传
在推广人员提供的有关推广图片当中,我们还看到了“0风险”的字样。

(MXH电商平台的推广海报)
近年来,随着违法广告的数量日益增多,国家对于违法广告的监督管理也愈发严格,如果在广告中含有零风险的表达,这类广告就需要额外警惕。有执法人员指出:“普通群众在投资时,一定要保持理性,投资必然有风险,凡是夸大宣传说没有风险的,肯定是有假。”归根结底,投资始终都是有风险的,不宜有赌博心理而冒险入局。消费者要树立理性投资理财观念,切勿轻易相信所谓的“稳赚不赔”“无风险、高收益”宣传。
在法律层面,我国《广告法》第二十五条对于投资理财类广告有明确约束:“招商等有投资回报预期的商品或服务广告,应当对可能存在的风险以及风险责任承担有合理提示或者警示,并不得含有下列内容:一是对未来效果、收益或与其相关的情况作出保证性承诺,明示或者暗示保本、无风险或者保收益等;二是利用学术机构、行业协会、专业人士、受益者的名义或者形象作推荐、证明。”
通过这几篇追踪报道,我们了解到了瑄盈科技最近的发展,那么再继续往前追溯呢?当我们把时钟的指针拨回到2020年5月,据王智进的朋友圈显示,瑄盈科技当时的身份还是“泰木谷子公司”。

有意思的是,在《关于瑄盈科技作以下申明》发布后,也有会员提到了泰木谷,而王智进本人的反应就是“不提泰木谷了”。

而泰木谷在当时所迎来的结局就是被相关部门查封。

直到现在,在群友为MXH平台提供的建议中,我们仍能听到规劝操盘手要“吸取泰木谷教训”的声音。

后 记
眼下,在推广MXH电商的过程中,王智进也是显得义正言辞:“应该说杭州瑄盈的教训非常深刻,也真的很痛,但都没有关系,我个人一直在努力,信心永远都在,我坚信,骗子肯定不会有好下场!流氓迟早会得到相应的报应!我们的初心使命也必达,因为我们心正!”

至于MXH电商在今后会如何发展?“两年转板主板市场”的目标能否实现?王智进口中的“骗子肯定不会有好下场”这句话最后会在哪个心术不正的骗子身上应验?对此,微商电商调研将继续保持关注