“0风险创业”宣传词违反《广告法》,魔贴世家现行四级代理模式有何特色?

首页 > 社会关注
编辑:广东反传销救助中心 日期:2021-10-10T14:31:19 人气:26

在上篇报道中,我们了解到了魔贴世家旗下的化妆品涉及到的相关宣传是否存在问题,在本篇报道中,我们将重点关注的是魔贴世家所推行的奖金制度。


四级代理?三重奖励


关于魔贴世家的奖金制度,有推广人员早在2018年就在某平台上发布了当时的魔贴世家产品的代理表。据该制度表显示,该公司当时将代理级别分为四级,分别是特邀代理(门槛980元)、总代(门槛7980元,保证金500元)、官方(门槛19800元,保证金1000元)、总裁(门槛98000元,保证金3000元)。不同产品的拿货价自然不同,我们以眉间纹魔贴为例,该产品的零售价是168元,特邀代理是138元,总代是118元,官方是90元,总裁是72元。

图片


另据知情人提供的资料显示,在2021年年初,魔贴世家开始推行“共盈新政”:

图片

图片


当时间来到2021年下半年,魔贴世家现行制度发生了怎样的变化呢?据经销商阿凤(化名)提供的资料《2021经销商合作政策》显示,该公司目前将经销商主要分成了两个级别,分别是门槛为19800元的总经销商,和门槛为49800元的合伙人,保证金分别是2000元和10000元。

图片


上述资料虽然只提到了两个级别,但实际上,还有另外两个隐藏的级别,即VIP(任意30贴)和高级VIP(任意90贴),总的来说,其本质上还是四级代理模式。我们还是以眉间纹魔贴为例,该产品的零售价依然是168元,VIP的拿货价是138元,高级VIP是118元,总经销商是75元,合伙人是60元。

图片

图片

现如今,参与者还有“市场开拓佣金”、“产品销售业绩返点(批发差额)”、“动销赠品支持与发货运费”等奖励可拿。

图片

图片


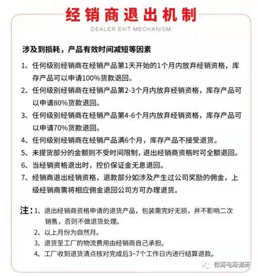
具体的“经销商退出机制”如下:

图片


对于上述模式,本平台也请来了行业专家对其进行分析,该专家指出:“这就是一个类似传统的销售模式,按首单进货额享受不同的折扣价格,有单层次招商奖励,也有在单位时间内按不同营业额计算的返点奖励,所谓的团队计酬部分也符合正常商业逻辑。”

虽然现行制度表显示魔贴世家是四级代理模式,不过公众号“阿牛笔记”却通过其公开展示出来的有关制度表(调查发现,下文涉及到的制度表跟公众号“捉销师”此前在报道中展示出来的制度表没有什么差别)指出魔贴世家曾推行过五级代理模式:“魔贴世家的代理层级是分为五层的。特约,总代,官方,总裁,合伙人,最上面的一个层级是合伙人(合伙人的门槛在7万左右,保证金也有1万元)。”旧制度表如下:

图片


有旧就有新,而该公众号所提及到的“新制度”则和我们从经销商口中了解到的现行制度版本有所不同,当然,所谓的“新”与“旧”都是相对而言的,比如下面这则资料所涉及到的“新制度”相对于今天来说,其实又是另外一种“旧制度”了:“魔贴世家代理商分为4个级别。明珠:任意购买3盒眼膜贴、脸魔贴等产品,投资金额298元~1699元不等;官方:加盟门槛3980元;总裁:加盟门槛29000元,保证金3000元;合伙人:加盟门槛99000元,保证金10000元。在原有代理等级越高,拿货价越低的基础上,魔贴世家增加了推荐升级机制。”

图片


关于魔贴世家对合伙人这个级别的设置,“阿牛笔记”还对此总结道:“一般的微商代理制度在设计的时候,一旦上升到最顶层,就会出现拥堵,就没有再次晋升的动力了,他们就在这里设计了这样的一套规则。顶层的合伙人上面,设计了三个不同的荣誉称呼。比如,黄金合伙人,钻石合伙人,战略合伙人,这个是不能拿钱直接做的,在拿货价格上都是一样的,但是会享有一定的分红返利,还有一定的费用支持。怎么才能晋升上去呢?比如说,业绩达到某个水准,或者是推荐的合伙人达到某个数量,就可以晋升了。


没有风险?并不可信


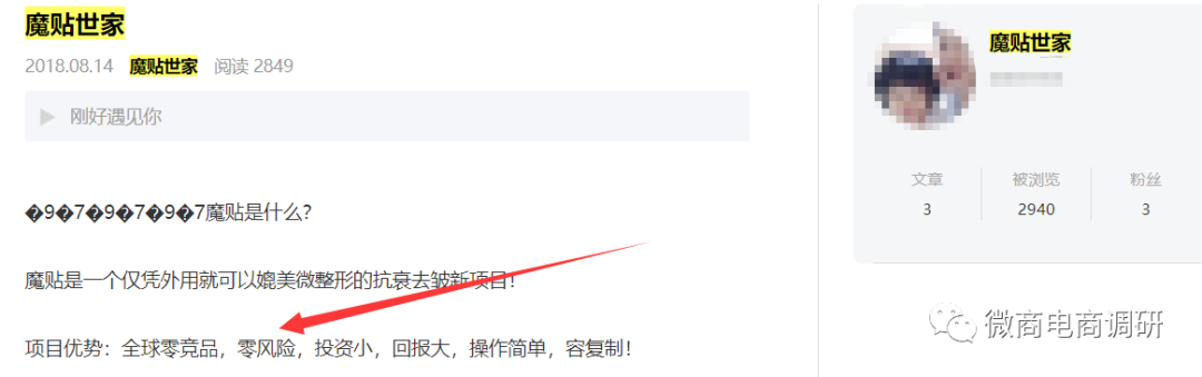
在推广人员所提供的有关魔贴世家的宣传材料当中,我们还看到了“0风险”这三个字。

图片


这样的说法显然也并非个例,带有“零风险”的宣传词也出现在了用户昵称为“魔贴世家”的代理商发布在美篇上的广告资料。

图片

(图片来源美篇)

还有一些宣传资料所提到的“问答环节”,也涉及到了“零风险”的宣传。

图片


(图片来源美篇)

在法律层面,我国《广告法》第二十五条对于投资理财类广告有明确约束:“招商等有投资回报预期的商品或服务广告,应当对可能存在的风险以及风险责任承担有合理提示或者警示,并不得含有下列内容:一是对未来效果、收益或与其相关的情况作出保证性承诺,明示或者暗示保本、无风险或者保收益等;二是利用学术机构、行业协会、专业人士、受益者的名义或者形象作推荐、证明。”


后 记


近年来,随着违法广告的数量日益增多,国家对于违法广告的监督管理也愈发严格,如果在广告中含有保证零风险、稳赚不赔的表达,这类广告就需要额外警惕。有执法人员指出:“普通群众在投资时,一定要保持理性,投资必然有风险,凡是夸大宣传说没有风险的,肯定是有假。”归根结底,投资始终都是有风险的,不宜有赌博心理而冒险入局。消费者要树立理性投资理财观念,切勿轻易相信所谓的“稳赚不赔”“无风险、高收益”宣传,要记住投资是有风险的,别受高收益诱惑而冲动投资。

至于以“让自然美成为全球最美的时尚”为品牌愿景的广州魔贴世家生物科技有限公司在今后会如何发展?对此,微商电商调研将继续保持关注。


“0风险创业”宣传词违反《广告法》,魔贴世家现行四级代理模式有何特色?:http://www.fcxcn.cn/shehuiguanzhu/3996.html
反传销:www.fcxcn.cn 反传销柔儿团队主要负责寻人,上门反洗脑,现场解救劝说。团队长期在北海现场解救1040阳光工程,资本运作传销受害者,以及全国各地协助家属寻找北派传销的孩子(因传销而常年未回家者,被控制人身自由的人群),反传区域涉及:广西,广东,深圳,福建,江西,湖南,香港,浙江.附近有需要求助可与我们联系,孙老师13712257511
0