做电商:必须知道订单退货逻辑(附泳道图)

首页 > 社会关注
编辑:广东反传销救助中心 日期:2021-10-14T19:30:33 人气:59

在《做电商: 必须知道这些订单退款逻辑 (附流程图)》文中,详细介绍了:(1) 仅退款售后触发的节点;(2) 待发货-仅退款售后介绍;(3) 待收货/交易成功-仅退款售后介绍;(4) 退款金额计算注意事项;(5) 退款金额返还方式,感兴趣的同学也可以去看看上述文章,有助于本篇的理解,因为有些类似逻辑就不会在本篇中赘述。

本文给大家介绍另一个售后类型--退货退款类型。当商品出库了,正在运输过程中,这种情况大多数的电商平台是无法拦截的,需要商品被签收了才能再申请退货售后。

一、售后触发的节点
二、退货泳道图介绍
三、用户操作环节
四、商家操作环节
五、平台操作环节

一、售后触发的节点

通过图1所示,可以发现用户可以在订单状态为待收货交易成功状态下,均可以发起退货售后。

图片

(图1:不同售后类型触发起节点)


用户签收商品后,由于种种因素想要退货,那么平台提供售后原因如下所示(仅供参考):

1) 多拍、错拍、不想要;

2) 不喜欢、效果不好;

3) 材质、面料与商品描述不符;

4) 大小尺寸与商品描述不符;

5) 颜色、款式、吊牌等与商品描述不符

6) 质量问题;

7) 收到商品少件、破损或污渍;

8) 商家发错货;

9) 假冒品牌;

10) 其他;

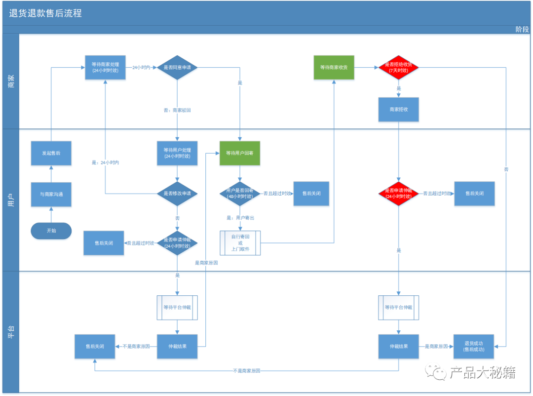
二、退货泳道图介绍

退货退款顾名思义,一手交货一手交钱。

退货退款之前,用户最好和商家进行沟通,简单说明退款的原因,双方达成一致结果,有助于增加后期审核通过效率。

退货退款环节中,用户只要在前端成功申请退款退货流程,就能触发系统审核流程。

退货退款与仅退款流程中,涉及到的角色、角色职能基本相同,与仅退款流程相比增加了:

(1) 整体流程上,增加了用户发货和商家收货的流程;

(2) 商家收货审核流程中,增加了一次拒绝用户申请的机会;

(3) 商家拒绝收货,用户申请平台介入机会也从仅退款的1次,增加到2次;

(4) 不仅仅有退款单,还会产生退货单。

图片

(图2:退货泳道图)


三、用户操作环节

1. 发起退货过程

商品被签收后,由于种种因素用户想要退货,那么一起来来看看用户在前端页面上怎么操作的。

图片

(图3:淘宝/拼多多退货退款申请页面)

(1) 退款金额

图3中退款金额可以修改,支持全部退款和部分退款,但事先需要和商家达成一致。若父订单中全部商品退货,原订单状态会变成交易关闭;若父订单中部分商品退货退款时,父订单的状态保持不变,依旧是待收货或者交易成功。

(2) 退货数量

图4是某平台的申请页面,无法修改退款金额,但支持修改退货数量,退款金额随着退货数量联动变化。

图片

(图4:某平台退货退款申请页面)

其实我一直很好奇大平台申请的时候,为什么不支持修改退货数量?如果是对接三方仓储系统,那么产生的退货单上数量该如何展示,仓库人员该怎么验收入库,库存如何校准?如果没有仓储系统,那么商家也得知道退货数量,不然总感觉哪里怪怪的。

于是,我带着疑问我去咨询某宝的官方客服,记录如下图5所示,客服的反馈总结就2点:退货数量无法修改;在无法修改数量的情况下,退款金额与商家约定好即可。

如果对此产品现象有了解的小伙伴,望答疑解惑,谢谢!

图片

(图5:咨询无法修改退货数量)

(3) 退货方式

退货方式支持自行寄回和上门取件;

上门取件的好处是商品寄出时用户无需填写寄件地址和收件地址,直接在APP上一键退货并自选上门取件的时间,解决寄件线下找快递点、时间无法自己支配的痛点。

当然这个功能大部分平台都需要对接第三方物流聚合平台,这里有篇文章大家可以看看《物流管理之逆向物流退换货流程设计》。

而自行寄回比较麻烦,需要线下找快递点,将商品回寄给商家,然后将快递单号、快递公司填回App上,最后静静的等待商家收货。

图片

(图6:上门取件)

2. 超时未处理情况处理

整个退货流程需要用户操作的有以下两种场景:

(1) 商家通过售后申请后,需要用户回寄商品;

(2) 商家拒绝时,需要用户修改申请并提交或撤销申请。

如果用户不进行操作,一般会给到固定期限,时间截止后将会自动关闭售后单,用户只能重新申请。

3. 修改申请次数限制

当用户被拒绝后,可以一直修改申请并提交,商家也可以一直拒绝,那就可能导致该笔订单金额一直冻结中,商家无法结算。

为了防止用户恶意行为,可以考虑做一个申请次数限制,比如最多申请3次,第3次被拒绝后前端只展示“申请平台介入”入口。

四、商家操作环节

1. 首次拒接申请

当用户符合发起退货条件后,商家(客服)需要对这个售后单进行人工审核,人工审核发起退货的商品是否符合退货的条件,比如有些生鲜食品、定制商家、虚拟商品是不可以退货的;比如要确认下退货的原因,是商品质量问题还是无理由退货。

有些平台针对这些特殊商品、特殊品类,就默认不显示申请退货退款的入口。

如果对用户填写的内容有疑问(如退款金额不对),可进行驳回操作或者主动联系用户告知原因等,否则双发无法达成一致,退货流程就不能进行下去了。

首次拒绝申请后,用户要在规定时间内进行修改售后申请内容或者申请平台仲裁,否则时间过期后,售后将自动关闭,需要用户重新申请。

2. 二次拒绝(拒绝收货)

用户回寄商品,商家收到商品后,需要对商品进行验收。若商家发现商品有损坏(比如服饰被剪吊牌)影响二次销售,退货数量不正确、非原商品等原因,那么就可以拒绝收货。

用户对于商家拒绝原因有异议,那么可以申请平台仲裁,由平台收集各方面数据,最终判断谁是谁非。

3. 商家超时未处理情况处理

"待审核"状态超时未处理:用户提交售后单,如果商家超过规定时间还未处理,系统将自动通过审核,允许用户回寄商品。

“待商家收货/待商家退款”状态超时未处理:用户回寄之后,商家需要验收回寄的商品,并在后台确认收货,如果商家超时未进行操作,那么将自动确认收货收货并退款。

补充:有些平台用户回寄后,将商家的操作分为两步--确认收货和确认退款。

五、平台操作环节

在售后过程中,商家和用户双方就售后未达成一致时,商家和用户均可以申请平台介入,加快处理时间。平台扮演着“裁判员”的身份,作为第三方,站在中立的角度,判断商家还是用户的责任。

1. 首次平台仲裁

当商家无理由拒绝用户申请,那么用户申请平台介入。若是商家原因,则同意申请并允许回寄商品;若是用户原因,则关闭售后单。

2. 二次平台仲裁

当商家已签收商品,但无正当理由拒绝收货,那么用户申请平台介入。若是商家原因,则退款给用户;若是用户原因,则关闭售后单。

由于退货退款也会产生退款单,那么退款金额计算规则跟优惠券问题、运费问题、积分/金币等虚拟资产抵扣、商品实付金额计算都有关系,同样内容在《做电商: 必须知道这些订单退款逻辑 (附流程图)》中已介绍,大家回过头可以去看看。

做电商:必须知道订单退货逻辑(附泳道图):http://www.fcxcn.cn/shehuiguanzhu/4031.html
反传销:www.fcxcn.cn 反传销柔儿团队主要负责寻人,上门反洗脑,现场解救劝说。团队长期在北海现场解救1040阳光工程,资本运作传销受害者,以及全国各地协助家属寻找北派传销的孩子(因传销而常年未回家者,被控制人身自由的人群),反传区域涉及:广西,广东,深圳,福建,江西,湖南,香港,浙江.附近有需要求助可与我们联系,孙老师13712257511
0