遭遇集体讨债,揭秘海粉宝宝背后的生态圈阴谋

首页 > 社会关注
编辑:广东反传销救助中心 日期:2021-10-21T10:22:0 人气:18

又一家社交电商平台被“群攻”了。


一串曝光的聊天记录显示,一家名为海粉宝宝的社交电商平台被公开讨债,大量维权者在微信群喊话平台退钱,平台不仅没有正面回应,还在群内发表一些关于平台“未来可期”的言论试图平息此事,此举更是引起众怒。


图片

图片

图片


曾经大受追捧的社交电商,以其天然的社交裂变、获客成本低等优势,在众人的拥趸下一时间取得了繁荣的发展。但在初期发展的过程中,行业乱象也随之显现,经过市场的大浪淘沙,一批又一批的社交电商企业开始暴雷,类似此次海粉宝宝被公然讨债的现象已经见怪不怪。


那么,被“群起而攻之”的海粉宝宝究竟是个什么样的平台?其背后又有什么来头?我们不妨一探究竟。


“自用省钱、分享赚钱,”海粉宝宝高调面世


公开资料显示,海粉宝宝是一个创新模式的社交电商APP,旨在打造专注服务小微创业者的创富平台,赋能天下创业者,让每个人都敢于实现自己的创业理想。


然而,这家于2019年12月15日召开了盛大的APP上线发布会之后,在经营上却显得异常低调,百度百科上关于海粉宝宝的信息寥寥无几。


图片


但为了让自己的发展前景显得更加光明一些,海粉宝宝在介绍中提到:这是一家基于CPS模式的创新型社交电商平台,将颠覆以往传统的社交电商。它秉承着“自用省钱、分享赚钱”的理念,一经发布,便受到了数以万计的中小企业及消费者们的追捧,成为社交电商领域的新宠儿。与一般的社交电商平台不同的是,海粉宝宝是一个旨在打造专注服务小微创业者的创富平台。


其实,只要对社交电商颇有关注的人都能看出,“自用省钱、分享赚钱”几乎是当下大部分社交电商平台问世所采用的一句万能语录,短短的八个字,就能够轻易挑动部分消费者敏感的消费神经,将之视为自己往后“飞黄腾达”的致富之路。


图片


为了提升平台在众人眼里的信任度,海粉宝宝APP发布会现场,还汇聚了众多国内外知名电商圈人士,他们有来自前淘宝、淘粉吧、前京东等知名电商平台的技术大咖,有专业从事社交电商领域的专家教授。


大量知名权威人士的站台,确实为海粉宝宝的诞生赢得了一时的荣光。在其精美的包装下,海粉宝宝也从1.0升级到了3.0,海粉宝宝从一个覆盖生活方方面面的超级APP,到万物皆可代的海粉御厨,创建了一个集购物、旅行、社交、生活等多方面于一体的海粉生态,发展前景可谓是一片光明。


如果不是后来的微信群维权讨债事件,海粉宝宝确实是一个看起来比较像“认真做事”的社交电商平台。但在光鲜亮丽的外表之下,似乎暗藏着极大的阴谋。


退款成难题,群起而攻之


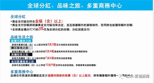
一份关于海粉宝宝的模式升级的介绍PPT上,赫然写着“公司送钱”等诱惑字样。


所谓“公司送钱,”想必与这份看起来诱人的分红制度有关。一份被曝的海粉宝宝分红制度表中,分为三种不同的分红制度,看似复杂的计算方式之下,以“亿”作为单位的分红数字很难让人不眼红,海粉宝宝最终还是玩起了数字游戏这一套。但也造成了一种假象:这个行业赚钱似乎很容易。


图片


群聊内容显示,海粉宝宝依托淘粉吧割了一波韭菜。不得不说,海粉宝宝高调的出场方式与看起来光明的前途,确实吸引了一批忠实的消费者和投资者。


图片


不过,这种并不合乎市场发展规律的金钱获取方式,难免被人看出破绽。如今,投资者们高额回报的愿望不仅没有实现,还面临着本金难以追回的困境。


记者还了解到,知乎上一条关于“扒一扒淘粉吧海粉宝宝的历史”的提问,下面有一条回答:海粉宝宝就是大忽悠,饼给画的很大很大,拉人头,交钱给人家,还给人家拉人头,跑业务,加入的必须维权。


提到维权,就不得不提这场一边搭台一边被拆台的大戏,前者还在极力宣扬平台的未来可期,后者已经对此产生了免疫。


图片

图片


总而言之,投资者们就一个诉求:希望平台退钱。


直至后来,海粉宝宝还在紧锣密鼓筹备资源对接事宜,并在群内宣称邀请到平台运营总裁—施小东总裁加盟海粉宝宝,开启更专业全新的运营模式。同时,平台将召开“海粉系统升级发布会”,而这个所谓的系统升级,也就只有简短的7张PPT,没有实质性内容,只看到那换汤不换药的诱人字眼:“没有门槛,免费开始玩,公司送钱,自己还能赚钱。”


图片

图片


也有人表示,别找“总”来忽悠大家了,把钱退了就行。


从曝光的聊天记录来看,大家维权者对海粉宝宝继续“画的饼”已然不感兴趣,只希望平台能够退款。也有人表示,事到如今平台还想要召开会议,敷衍大家的可能性比较大。话又说回来,事到如今,一旦最初建立起来的信任机制遭到崩塌,那么后面说再动听的话语,也是徒劳。


而截图中所提到的名为黄海涛的人,其背景也值得一扒。


换汤不换药?藏在大健康背后的奖金阴谋


官方介绍,海粉宝宝创始人之一的黄海涛,有着超过20年从0-100的市场营销实战经验、20年跨国公司管理经验,曾凭一己之力创造了150亿的销售额。


图片


同时,其还是美国犹他州立大学-商业信息系统专业,历任多家世界知名品牌公司中国区总经理,亚洲区总裁等职务。对企业管理和国际市场开拓有丰富的经验。在市场营销,团队管理,企业管理上有丰富的经验与独到的理解,管理团队超过百万人。


也正是这些光鲜的履历,让黄海涛收获了一批忠实的追随者。以至于在骗局被揭露之后,维权者都在声讨黄海涛骗取大家的信任,喊话其出面解决问题。


图片

图片


维权者称,黄海涛不出门解决问题,大家将到杭州找维善优,质问为何不予退款。


而截图中所提到的维善优,同样也有是大有来头。


在一个官方放出的视频中,维善优鼓吹以大健康产业庞大的市场体量,以及去年所创下的市场规模,还有跨境电商在中国的前景和趋势等,再加上人人都需要一份事业的诱惑言论,试图以此赢得观众对平台的信心。


同时呼吁大家抓住互联网风口,抓住社交电商社交属性,利用自己的经营能力,利用私域流量所带来的流量红利时期,跟上时代的步伐。


视频还称,未来将到处是维善优的广告、维善优的logo,向人们展示着这个行业的繁荣。


图片


隐约看到,视频里下方的评论不太友好,充斥着“名副其实的骗人,说的比唱的好听......”等言论。


实际上,维善优也有一套复杂且诱人的奖金制度。


图片

图片

图片

图片

图片

图片


相关报道称,美商维善优此前意欲通过收购中国拿牌直销企业活得合法身份,以实现合规前提下的长远发展。后经历了高管出走,市场停滞大半年之后,黄海涛于2020年期间担任了维善优新的大中华区总裁。


且先不说借牌合规是否合法,光是看到这一系列复杂的奖金制度,就得掂量掂量了。


借用阿里光环,搭乘大健康东风


而维善优所走的大健康这条路,实际上海粉宝宝也在涉猎。


这里又得提到海粉宝宝的又一“佳作”:精美的PPT。


一份关于海粉宝宝和微医的PPT内容显示,海粉宝宝以“健康中国”作为噱头,搭上了大健康这波风口红利,并与智能医疗云平台微医展开合作,向人们展示着其前途无量的光明前景。


图片


此外,还借助另一个2009年底加入支付宝无线事业部的联合创始人刘俊,与阿里生态圈“扯”上了联系。有了光鲜亮丽的PPT介绍,海粉宝宝的“格调”瞬间就变得高大了起来,假如一切真如宣传中那么美好,有人为此心动也无可厚非,毕竟在这充满诱惑的互联网时代,只要PPT做得足够精美,漂亮话谁都会说。


图片


由此看来,不论是维善优还是海粉宝宝,黄海涛都在其中扮演着举足轻重的角色。有了前期丰富的市场经验,以及管理经验,同时身为海粉宝宝的联合创始人,黄海涛对掌握如何赢取人们的信任,已经算是驾轻就熟了。


不得不说,在这个充斥着社交电商商业形态的互联网市场,滋生了大量打着社交电商的幌子,实质上却是诱导骗人的平台,利用人们的信任,一步步将其引入“坑里,”最后醒悟过来时,或许已经为时已晚。


假如真如平台所说,抓住“健康中国”战略的东风,认认真真做产品,踏踏实实开辟市场,那么,平台所重视的绝不会是先拉人入伙,也绝不会出现“人人喊打”的局面,更不只是制作一张精美的PPT来获取信任那么简单。


当然,比起思考往后如何继续发展,或许对海粉宝宝来说,是解决目前与投资者的纠纷更为重要一些。

遭遇集体讨债,揭秘海粉宝宝背后的生态圈阴谋:http://www.fcxcn.cn/shehuiguanzhu/4086.html
反传销:www.fcxcn.cn 反传销柔儿团队主要负责寻人,上门反洗脑,现场解救劝说。团队长期在北海现场解救1040阳光工程,资本运作传销受害者,以及全国各地协助家属寻找北派传销的孩子(因传销而常年未回家者,被控制人身自由的人群),反传区域涉及:广西,广东,深圳,福建,江西,湖南,香港,浙江.附近有需要求助可与我们联系,孙老师13712257511
0