这30个项目,你被割韭菜了吗?

首页 > 社会关注
编辑:广东反传销救助中心 日期:2021-10-22T17:38:4 人气:79
想发财,想过上好生活,一年四季给骗子交钱搞“投资”,说起来都很荒唐,很多人去交几千元、几万元、几十万、甚至上百万元,连收钱的人是谁都不知道,要是亲朋好友去给他们借上几万元,一些人还会考虑有没有还款能力,但是在互联网中搞“项目”的人根本不会考虑太多,在利益的驱使诱惑下,丧失了最基本的判断力!管你三七二十一,只要听人说“能赚钱”、“能提现”,交钱就是了.......
提醒:跑路潮来了,大家别入坑

图片


1、雷达币关网跑路,甩锅推责任,这两天是币圈最大的新闻,这个盘子跑路是必然,不是偶然,当初吹嘘是“合法”的,一个个推荐人还吹嘘受法律保护的,咋跑了呢?当初吹嘘“没有一个人亏钱的”,现在咋在诉苦呢?不是都赚钱了么?利箭不是马后炮,2019年12月份,连发三篇原创文章,苦口婆心的告诉大家“雷达币”是传销骗局,请点击下面


图片


2、博蓝共享、社群共创

目前这个盘子升级以后说的是锁仓,其实就是重启了,与2015年、2016年火爆的MMM的重启套路差不多。

3、中华云泊

这个盘子已经在跑路之中,许多人已经意识到上当了,晚了!

4、XOXOEX交易所,冠冕堂皇的跑路。

5、中科氢量平通仪的平台也关网了,不能提现了。利用电解水反应,用机器泡脚忽悠了不少人能调理各种疾病,想想就荒唐,利箭几年前用一根猪脚放进泡脚盆里面,接通电源,呵呵,一样会冒泡出来!人体真的有这么多的毒素,还能活吗??

6、翡翠城,把会员平移到七圣拼团平台里面,目前又不能提现了,真是入了一坑有一坑,所有平移的,最后都没有好结果,其实都是前一个平台扔掉包袱,后一个平台再次收割的套路

7、GEC环保币

这个传销币的末日也快了,连雷达币都跑路了,它还有什么理由不跑路!

8、P•CN,是骗局

9、尚朋高科,看来已经无法忽悠了。

10、盘古社区,是骗局。

11、冯宝成团队,他们天天讲发钱,就是看不到钱,实际套路是“养猪”然后“杀猪”,他们会趁时机成熟的时候,让大家做互联网项目或者扫码进行诈骗!

12、满星云,是马来西亚传销组织,赖彩云是马来西亚人,当初吹嘘的卫星上天了么?都是骗人的!

13、众融股权投资系统,是传销平台,中国裁判文书网中有判决案例公布,也就是“中国商务商会”的判决案例,公安部网站公布是“民族资产解冻”类诈骗。

14、蚁丛旅游,骗局

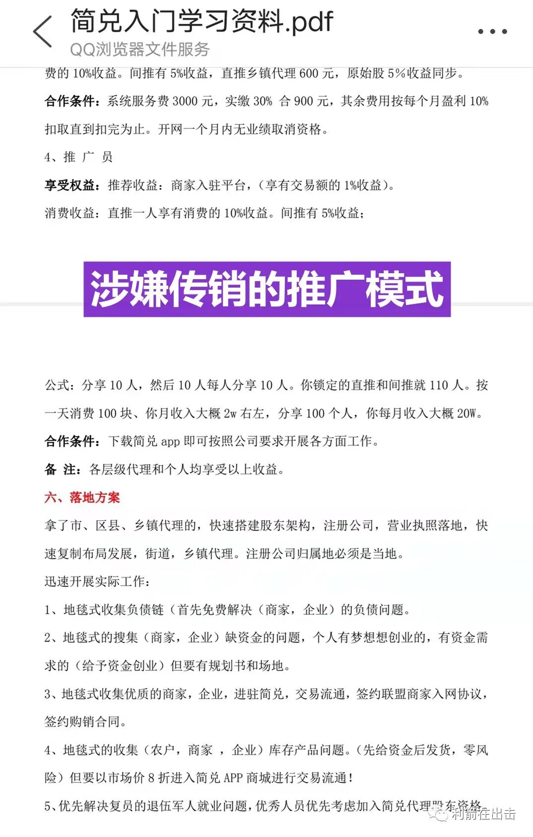
15、简兑天衡,帮你还债,还要让你交钱,有这逻辑吗?

图片

16、水灵子,早就被查了

17、健康中国,是骗局。

18、利民大健康,早就跑路了

19、BPC智能理财的项目,是骗局。

20、AMBC中非矿业,超级骗子孙鹏 卖完美股卖港股 港股控股却无名 水机传销说通证 神水竟然克癌症 ,目前已经没有什么动静了。

21、发现APP是骗局,网站在美国

22、物格*门牌,是骗局

23、云计划,是骗局

24、海济生物关联公司及人员被执行财产保全 曾被媒体质疑涉嫌传销

25、嗖嗖,涉嫌传销。

图片

26、某鸿股权,许多人已经知道被骗了,无能为力,拿不出交钱给公司的证据。

27、时代系,是传销

28、九九拼购,骗局

29、中航原始股骗局

30、清理微信僵死粉


这30个项目,你被割韭菜了吗?:http://www.fcxcn.cn/shehuiguanzhu/4117.html
反传销:www.fcxcn.cn 反传销柔儿团队主要负责寻人,上门反洗脑,现场解救劝说。团队长期在北海现场解救1040阳光工程,资本运作传销受害者,以及全国各地协助家属寻找北派传销的孩子(因传销而常年未回家者,被控制人身自由的人群),反传区域涉及:广西,广东,深圳,福建,江西,湖南,香港,浙江.附近有需要求助可与我们联系,孙老师13712257511
0