奖金拨比号称高达80%,道唐商城现行五级代理制度有何特色?

首页 > 社会关注
编辑:广东反传销救助中心 日期:2021-10-30T9:35:6 人气:14

在上篇报道中,我们了解到了道唐商城的发展历程,有关产品是否存在宣传问题,在本篇报道中,我们将把视线投向道唐商城所推行的奖金制度上。

图片

揭底制度,级代理


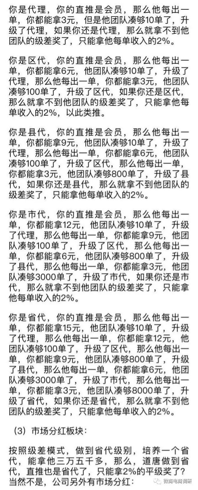
关于道唐商城现行的奖金制度,推广人员阿力(化名)提供了如下资料《道唐洗衣液模式详细解析》进行了详细的解读:

图片

图片

图片

图片

推广人员阿力(化名)在这份制度解读的最后总结道:“这个只是你扶持一个部门跟你做到平级的级差收入,就是35730元,如果你有10个部门跟你做到平级呢,你的利润将会是多少?事实上,道唐洗衣液,不看你直推多少客户或者代理,就看你旗下团队的总订单数。也就是说,你推荐的人,无论多么厉害,他的总订单数永远不可能比你高,因为他团队旗下产生的订单数也是属于你团队旗下的订单数。而你的订单数越高,你的级别就越高,你获得的利润分配就越高,你就能拿更多的利润差额!

对于上述制度,本平台也请来了行业专家对其进行分析,该专家指出了两点问题:“第一,强调拨比高达80%,就是在变相地说明自己产品成本太低,这种宣导是自杀式的;第二,平级奖是对于爬坡困难时候的一个缓解方案,如果从最低级别就开始,势必造成升级的惰性,从代理级别开始更好,更健康一些。”

图片

后 记


有业内人士指出,现如今,国内的洗衣液行业的发展已经进入存量时代,同质化竞争激烈,而在这种情形之下入局其中的“道唐洗衣液”在今后会如何发展?继洗衣液之后,道堂商城今后又会推出哪些“爆品”?对此,微商电商调研将继续保持关注。

奖金拨比号称高达80%,道唐商城现行五级代理制度有何特色?:http://www.fcxcn.cn/shehuiguanzhu/4189.html
反传销:www.fcxcn.cn 反传销柔儿团队主要负责寻人,上门反洗脑,现场解救劝说。团队长期在北海现场解救1040阳光工程,资本运作传销受害者,以及全国各地协助家属寻找北派传销的孩子(因传销而常年未回家者,被控制人身自由的人群),反传区域涉及:广西,广东,深圳,福建,江西,湖南,香港,浙江.附近有需要求助可与我们联系,孙老师13712257511
0