披着医美外衣瑞美瑞 利用传销模式大肆敛财

首页 > 社会关注
编辑:广东反传销救助中心 日期:2021-10-30T10:9:2 人气:33

小编近日接到一位群众的反馈,堪称成都瑞亚医疗美容机构非法涉嫌传销,该机构每个月都会定期组织召开医商大会,商家对客户进行洗脑,发展下线拉人头,对外堪称医美不用花钱就可以赚钱,消费者成为该机构的初级会员必须缴纳3万元,均可获得价值10万的美容基金,成功发展下线拉人加入则可享受8000元的返利奖励,因此对应的上层发展人也可获得佣金返现,该机构的会员制不接受陌生顾客,只能通过内部会员引荐加入。 图片

图片

招募的城市合伙人通过洗脑将美容店老板变成介绍人,然后利用美容店老板发展下线会员,下线会员在拉人加入,不断的洗脑、分润、完整结构组织,其营销模式与国家规定禁止的传销制度相近,与曾经轰动一时的医美传销第一案大同小异。

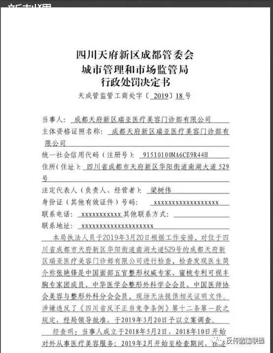
小编在企查查浏览了成都天府新区瑞亚医疗美容门诊部有限公司的相关信息,资料显示该公司成立于2018年05月02日,梁雪峰为法定代表人,注册资金为200万。 图片
公司在成立一年期间就因涉嫌不正当竞争法、违法虚假宣传,在2019年6月5日被天府新区城市管理和市场监管局进行行政处罚。各大平台上都是消费者大量维权投诉的信息,内容主要涉及虚假宣传、诱导贷款。 图片

图片

图片
小编通过查看机构相关负责人的朋友圈,发现存在大量会议、炫富的内容,其中知名医生和高科技仪器不断具有传销气息,据知情人爆料,该机构对医生进行夸大其词的宣传以及包装,利用廉价的仪器设备包装成进口高端仪器进行诓骗消费者,该机构的主打是血液检测,对外宣传是国外进口的百万价格的黑客技术设备,可以准确地检测出消费者目前存在的身体危险,起到被保护作用,实际上设备就值几万,检测出的报告都是人为改的参数,最终的目的就是想通过伪科技的方式来欺骗消费者开展更多的诓钱的私密项目。 图片 消费者无法承担成千上万的私密项目该怎么办?诱导消费者办理贷款业务又成为该机构的法宝。对于没钱的消费者,会诱导客户办理贷款业务,并收取相应的贷款服务费。相当于消费者不仅要为高额的医疗美容项目买单,还要为贷款支付高额利息,还要给这些黑心的医疗美容机构费用,好事一劳永逸让瑞美瑞亚乐在其中,也让美丽贷等社会毒瘤不断侵蚀消费者的财产安全,然而,深受其害的消费者只能走向维权之路,据内部员工透露,该机构一半的工作时间都在用于处理消费者投诉。

成都瑞亚医疗美容机构不仅涉及非法传销虚假宣传、诱导消费者贷款,还偷税漏税,据知情人透露,公司每次组织大型会议销售,都能获得丰厚的入会费,这些费用将转入机构法人的个人账户,并非法人账户,为了达到逃税的目的,他们通常会制作两套账本,以逃避相关部门的核查。

基于上述的举报材料,小编希望相关部门能尽快介入调查,整治这种伤害消费者、欺骗相关部门的黑心组织,给消费者主持公道,小编将继续关注后续事件!


[版权声明:此文来源于网络,版权归属原作者,如有侵权,请联系删除]

披着医美外衣瑞美瑞 利用传销模式大肆敛财:http://www.fcxcn.cn/shehuiguanzhu/4197.html
反传销:www.fcxcn.cn 反传销柔儿团队主要负责寻人,上门反洗脑,现场解救劝说。团队长期在北海现场解救1040阳光工程,资本运作传销受害者,以及全国各地协助家属寻找北派传销的孩子(因传销而常年未回家者,被控制人身自由的人群),反传区域涉及:广西,广东,深圳,福建,江西,湖南,香港,浙江.附近有需要求助可与我们联系,孙老师13712257511
0