【享爱猫最新消息】恶人先告状遭打脸,北京享爱猫公司歪曲事实终败诉!

首页 > 社会关注
编辑:广东反传销救助中心 日期:2021-11-05T15:51:54 人气:58

2021年11月1日,经北京互联网法院审理,由湖南正义文化传播有限公司法人代表冯坚、湖南南琴律师事务所廖华国律师出庭应诉,本平台与享爱猫(北京)健康科技有限公司的名誉侵权案案号:(2020)京0491民初28945号)终于迎来了判决结果:


图片

图片


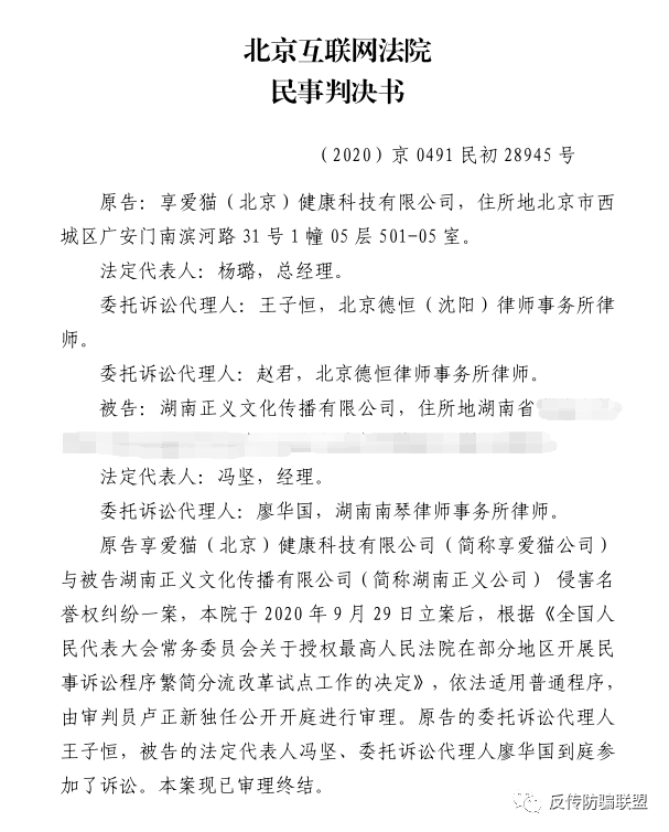
判决书(因原判决书内容过长,只截取部分显示)


以下为判决书原文(部分):

本案中,被告经营的公众号基于刘XX的投诉发布涉案文章双方对文章内容是否属实,是否侵害原告名誉权产生争议,本院结合查明的事实进行认定


首先,根据查明的事实,确实存在投诉人向被告经营的网站投诉原告经营模式存在问题以及投诉并未得到解决的事实。其次告的经营模式规定了不同等级需要有一定数量的下属,并交纳相应的保证金;不同层级的代理商进货费用存在差异;不同层级享受不同的奖励。其推销的产品虽为国内生产,但在宣传时强调具有国外化妆品的因素。原告在经营过程中还通过奖励国外旅游抽奖等方式吸引消费者成为代理商或者合伙人的情形。被告发布的涉案文章并未严重失实,且原告提及的“正义文化”公众号已经注销,相关文章已无法查看。故对原告主张被告存在侵害其名誉权的诉求,本院不予支持。另企业、法人应当重视舆论监督所能发挥的积极的社会作用,对舆论监督中可能存在言辞激烈的表述应当有一定的容忍度。企业应当尊重消费者批评评价的权利正视消费者的正当诉求,积极妥善处理产品或服务引发的纠纷维护良好的市场经营环境。


综上所述,依照《中华人民共和国民法总则》第一百一十条第二款之规定,判决如下

驳回原告享爱猫(北京)健康科技有限公司的全部诉讼请求

案件受理费1900元(原告已预交3050元),由原告享爱猫(北京)健康科技有限公司负担(已交纳,余款1150元予以退还)

如不服本判决,可以在判决书送达之日起十五日内,向本院递交上诉状,上诉于北京市第四中级人民法院。如在上诉期满后七日内未交纳上诉案件受理费的,按自动撤回上诉处理


为何湖南正义文化传播有限公司会被爱猫(北京)健康科技有限公司诉至北京互联网法院?这一切还要从2020年初说起......


图片



投诉人刘女士的救助函


2020年3月,本网收到来自深圳的刘女士的救助,讲述了自己如何加入微商品牌“享爱猫”代理之后套路重重,六人被骗金额高达46.9万元,而享爱猫公司关闭会员诉求通道导致刘女士等人求助无门的遭遇。

2020年3月11日,本网旗下的平台“正义文化”公众号发布了《【曝光】从苏薇旗下的“享爱猫”到“鼎美时创”再遭核心省级代理投诉,制度模式与退款维权可窥涉嫌传销欺诈》一文,将苏薇旗下的享爱猫公司是如何一步步诱导代理投资,并对外宣称“出身贵族、法国血统、与娇韵诗等大牌同厂”等虚假宣传,导致刘女士等六人投资金额高达46.9万元之后发现该产品实际是国内化妆品公司生产,且刘女士使用后导致皮肤过敏,而产品销量也一直停滞不前等事实一并曝光。


文章曝光后不久,20207月,享爱猫公司将我司以“名誉侵权”为由诉至北京互联网法院:


图片


民事起诉书


该民事起诉书中,享爱猫公司要求我司删除涉案文章并刊登声明赔礼道歉,同时向其支付2万元律师费及30万元的经济损失费。


收到起诉书后,我司积极应对,并联系到投诉人刘女士,刘女士向我司提供了与享爱猫公司的转帐记录截图、与享爱猫公司负责人杨璐及客服、律师等人联系退货退款遭拒的聊天记录、享爱猫公司的宣传资料、享爱猫公司及旗下鼎美时创公司的运营模式等证据,并于2021年9月7日亲自出庭作证指证了享爱猫公司的违规行为。


在证人的当庭证言及大量的事实证据面前,尽管享爱猫公司一再以“证人证据与涉案文章无关”为由予以否定,但法律是公正的,11月1日,本平台与享爱猫(北京)健康科技有限公司的名誉侵权案终于迎来了判决结果,享爱猫公司终以败诉收场。


享爱猫公司的败诉足以证明了【曝光】从苏薇旗下的“享爱猫”到“鼎美时创”再遭核心省级代理投诉,制度模式与退款维权可窥涉嫌传销欺诈》一文中所曝光的享爱猫公司涉嫌传销、虚假宣传等相关报道无误。


图片


享爱猫公司提交的证据目录(部分)


值得一提的是,享爱猫提交的证据材料中其中有一组为“舆情监测服务合同”及“上海一天到晚开具的发票及公司付款作证”。


图片
图片

图片


享爱猫公司与上海某公关公司签订的合同及部分发票


从享爱猫公司与上海某公关公司签订的服务合同及提交的证据材料来看,享爱猫公司向该公关公司支付了10万元左右用于删除负面。付费删帖已是违法,享爱猫公司面对负面曝光,不仅不自查自纠,反而知法犯法,更是无知地以此为证据堂而皇之地将自己违法的证据上交法院自证清白,是嫌自己违法犯罪的事做的还不够多吗?


恶人先告状却惨遭打脸,享爱猫公司涉嫌传销、虚假宣传等违规行为已有足够的证据支撑。反传防骗联盟还望享爱猫公司知耻而后勇,积极处理刘女士等人的投诉事宜,尽快为刘女士等维权人办理退货退款,同时对湖南正义文化传播有限公司的恶意诉讼带来的资金及精力损失正式赔礼道歉,本平台将协助受害人誓将维权进行到底!反传防骗联盟在此同时告诫相关律所,保持初心与伸张正义的同时,请查清事实,不要因为持有一纸律师证而罔顾事实与法律依据而一心为了赚取代理人诉讼费用,给民间正当的抵制违法行为与百姓本就艰难的维权而带来更多的成本!



【享爱猫最新消息】恶人先告状遭打脸,北京享爱猫公司歪曲事实终败诉!:http://www.fcxcn.cn/shehuiguanzhu/4257.html
反传销:www.fcxcn.cn 反传销柔儿团队主要负责寻人,上门反洗脑,现场解救劝说。团队长期在北海现场解救1040阳光工程,资本运作传销受害者,以及全国各地协助家属寻找北派传销的孩子(因传销而常年未回家者,被控制人身自由的人群),反传区域涉及:广西,广东,深圳,福建,江西,湖南,香港,浙江.附近有需要求助可与我们联系,孙老师13712257511
0