【质疑】买礼包赚原始股:集约客借壳上市究竟是财富还是传销骗局?

首页 > 社会关注
编辑:广东反传销救助中心 日期:2021-11-15T10:10:30 人气:156

近日,有本平台粉丝后台咨询“集约客”究竟能不能投资?该粉丝反映,“集约客”目前微信群内大肆宣传买礼包赚股票并不时有人宣传集约客在国内招募一百万股东。那么,“集约客”究竟是什么呢?能不能相信该公司的所谓买套餐赚原始股?


公开招百万股东为上市?

据某微信群有人发信息显示,集约客创始人廖代春,为了打造集约客,决心从国内招募一百万股东,以百万之众的力量来打造集约客,让百万股东享受资本的红利。集约客以孵化其他优质企业为主,商城上的产品,都是集约客孵化企业的产品,集约客每孵化一家企业上市,这家企业都必须拿出30%的股份回馈集约客,集约客从中拿出20%的股份再分配给集约客的股东。所以说,跟随集约客就相当于跟随了多加上市公司。2019年,推广集约客的时候,只要别人关注了集约客微信公众号,就能获取600积分来兑换公司的期权。


图片

那百万股东如何盈利呢?股东自购产品,有积分奖励,同时也有购物分返回,购物分可以继续购物。比如说:产品卖一百元,下单支付并确认收货后,就会返回一百元的购物分,这个购物分可以继续用来购买商城上的任意产品。用购物分购物,也有积分,但购物分用后不再返回。据悉,推广集约客,别人下单后,推荐人也有积分(兑换期权)和余额(可以提现)的奖励。

反传销网主办,面向市民群众宣扬国家打击传销和直销监管政策法规。关注社交电商、微商、新零售、区块链等存在传销行为的新业态,揭露传销危害性及其欺诈本质,普及防范传销知识的信息发布和宣传平台。" data-from="0" wah-hotarea="click" >


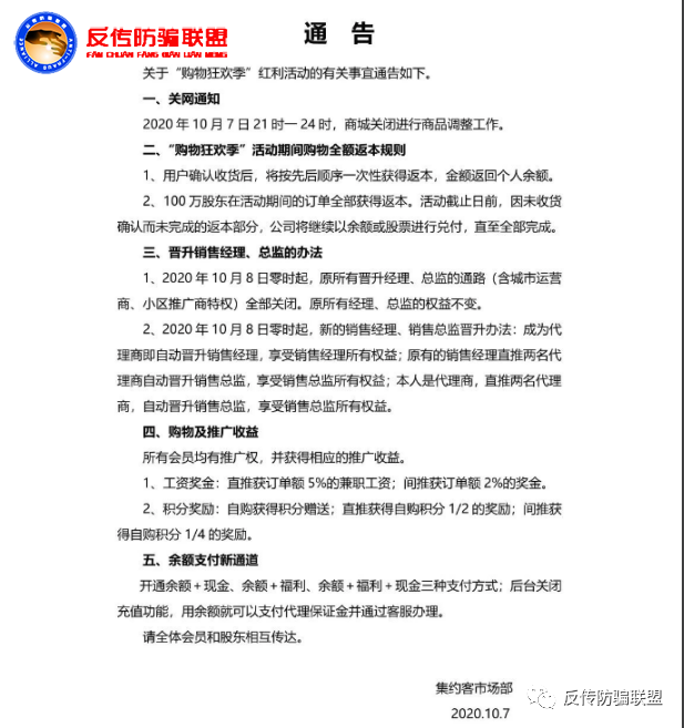
此外,推广群里还有信息显示,202017号,集约客借壳香港万励达(股票代码08482)上市。为了快速招募一百万股东到位,集约客相继推出了积分抢购政策(0.2元一股、0.23元一股、0.25元一股)。现在公司从202162号——202168号新推出了天伴产品(甘小二)大小礼包抢购活动。

图片

值得一提的是,2021128日,广州好闺蜜卫生护理有限公司(以下简称好闺蜜)与广东集约客品牌管理有限公司(以下简称集约客公司)启动好闺蜜公司香港上市签约仪式在广西南宁-好闺蜜工厂圆满举行。好闺蜜公司董事长朱凤与集约客公司董事长廖代春出席签约仪式。

图片

此外,反传防骗联盟还注意到,微信公众号“集约客学堂”发布的《集约客套餐推广流程》显示,买礼包赚股票,你只要注册购买“甘小二大礼包”获得更多原始股,这款饮品是天伴集团与白云山合作的养肝护肝产品,这款产品不仅可以平常作为保健,在无酒不成席的中国是一款不可多得的酒桌助手,可以帮助我们既让客人尽兴,又让我们的身体少受伤害。我现在刚好有“甘小二大礼包”礼券,2999块钱可以获得144瓶共12箱甘小二饮品,还可以获得2000股集约客的原始股,成为集约客的股东!


网友纷纷质疑是原始股骗局

据黑猫投诉显示,92日,有人投诉集约客企业微信在微信内用公众号和微信群宣传发展下线。

该投诉人透露,最初在 2019910月,家人告诉我其参加同学农友聚会有同学向其介绍华尔街之路、集约客等多个平台。经我了解集约客的模式是刚开始每人5000元购买4999 原始股,购买其商城产品会得到积分,积分可以换其股票。期间集约客会在香港借壳上市,上市后原始股价格会翻倍。其次,要求发展下线,当时我已告知家人这属于传销,非法集资。其表示已投资,只会观望不会再继续投钱。但是在 2019年至今,集约客多次以完成任务,让其继续投资,虽然我一直向家人科普集约客的不合理地方,家人也觉得存在问题,但是当我上班,家人就会被集约客各种导师群洗脑,变得更严重。

图片

该投诉人还透露道,自己于202198日期间分别联系过广州市越秀区经侦大队(接访),接访人员告知应该联系汇款地所属派出所报案(即华乐街派出所),而广州市越秀区华乐街派出所,告知如果知道传销公司地址,最好直接联系属地派出所且应由本人报案,即使家属也不能操作。

图片

图片

“因为最初家属告知集约客的时候已被洗脑,导师告知家属反对是家属不接受新鲜事物,如果有警方联系,要统一口供拒绝配合。难道非本人举报难道就不受理”投诉人质疑道:“最近我了解到集约客将于2021912日在中山小榄的总部(中山市小榄镇绩东二环镇南路8号集约客企业联盟大厦举办庆功宴估计将有500人参加。疫情期间不知道集约客有没有申报大型集会

最后,投诉人认为,根据《非法金融业务活动和非法金融机构取缔办法》(国务院【1998247 号令)规定单位或者个人未依照法定程序经有关部门批准,以发行股票、债券、彩票、投资基金证券或者其他债权凭证的方式向社会公众筹集资金,并承诺在一定期限内以货币、实物以及其他方式向出资人还本付息或给予回报的行为属于非法集资。集约客可能违犯此条规定,属于非法集资

图片

图片

除了黑猫投诉之外,还有其他网友在知乎、百度等平台质疑,还有网友反映父母被骗。

图片

据企查查显示,集约客属于广东集约客品牌管理有限公司,该公司注册资本 5000万元。

警方:所有公开向大众发售原始股的都是骗局,没有例外!

据湖南省长沙市岳麓分局的程稳警官表示,原始股投资其实确实是存在的,但是我们在生活中能够接触到此类的投资项目却100%都是骗局。

程警官说道,在投资领域收益和风险成正比的,原始股的投资可以暴富,说明其投资风险也是相当高的,所以原始股的投资一般不会直接面向普通百姓。所谓原始股就是公司上市之前发行,上市后在一段时间内可以出售的股票,通常原始股属于创始团队和核心高管,他人若想获得公司原始股,只能通过增发扩股的形式获得。增发扩股是私募的性质,只面向少数公司和少数人。如合作伙伴、供应商等,原始股投资的风险极高,一般来说原始股的价格低于公司估值的市场价格,一旦上市会上涨很多,所以能因此获得一笔可观的收入。但是,我们不能只盯着收益看,如果公司没有上市,那么你手上所持的原始股出售需要经过公司同意,如果公司倒闭,这些股权还有可能会变成债券。等到破产清算时,按比例赔付。

图片

如何识别投资的究竟是不是原始股呢?反传防骗联盟提醒

第一, 公开向大众发售原始股的100%是骗局,股权是稀缺资源,不会轻易对外发售;

第二, 宣称原始股投资低门槛的100%都是骗局,原始股对投资者非常挑剔,即使真的对个人发售,门槛也会横高,没有几千万是不可能的,如果大爷大妈随便几万元就能购买原始股,肯定是骗局;


第三,通过微信、QQ、电话、买点向民众公开销售原始股的100%都是骗局,证券法明文规定不得变相公开发行股票;最后一点就是鼓吹无风险投资,宣传公司如果无法如期上市,大股东将以高价回购原始股100%是骗局,投资有风险这是常识,所有号称无风险投资的都是骗局。

【质疑】买礼包赚原始股:集约客借壳上市究竟是财富还是传销骗局?:http://www.fcxcn.cn/shehuiguanzhu/4362.html
反传销:www.fcxcn.cn 反传销柔儿团队主要负责寻人,上门反洗脑,现场解救劝说。团队长期在北海现场解救1040阳光工程,资本运作传销受害者,以及全国各地协助家属寻找北派传销的孩子(因传销而常年未回家者,被控制人身自由的人群),反传区域涉及:广西,广东,深圳,福建,江西,湖南,香港,浙江.附近有需要求助可与我们联系,孙老师13712257511
0