亿佰年:消毒产品宣称改善妇科疾病,多级代理模式还包含团队奖励?

首页 > 社会关注
编辑:广东反传销救助中心 日期:2021-11-17T12:1:4 人气:71

众所周知,《消毒管理办法》第三十一条规定,“消毒产品的标签(含说明书)和宣传内容必须真实,不得出现或暗示对疾病的治疗效果”。但在眼下,仍有一些经营者为了推广和销售其产品而使用包含医疗作用的宣传语,在个别推广人员的口中,这些消字号产品很容易让消费者误认为是药品来选购和使用,这样的乱象由来已久,不少消费者的权益正在遭受损失。近期,亿佰年药业所销售的两款产品——“紧固宙”和“抑菌粉”便因涉嫌以消毒产品资质虚假宣传医疗作用,而遭到了网友向本平台的投诉。

那么亿佰年公司有着怎样的背景?法国裴莉亚集团(国际)化妆品有限公司现状如何?“紧固宙”和“抑菌粉”是否真的涉嫌虚假宣传?亿佰年现行的奖金制度该如何解读?双十一期间,为了刺激市场,亿佰年还推出了哪些活动政策?“蜜语爱恋娇嫩咖喱”因何遭到责令改正?亿佰年旗下产品的生产厂家又曾遭到过哪些行政处罚?

图片





集团背景?已告解散


据官方介绍,亿佰年药业(广州)有限公司是法国裴莉亚集团(国际)化妆品有限公司的下属全资子公司,这是一家因专利而有,为用专利造福万千女性而生的专业私密产品营销公司。公司的成立宗旨就是让更多的女性摆脱私密问题的困扰和尴尬、将女性生殖类疾病扼杀在萌芽期、延缓更年期的到来、抵抗衰老留住青春美丽。经查,该公司成立于2020年11月12日,法定代表人万莉平,股东有林心香(大股东)和万莉平,注册资本1000万元,据2020年度报告显示,该公司股东的实缴出资额为0元,参保员工为0人。

图片

值得注意的是,官方的说法是亿佰年药业公司是法国裴莉亚集团(国际)化妆品有限公司的全资子公司,按理说,该公司应该属于外资企业,但在该公司的股东名单中,却并无法国裴莉亚集团的身影。而且更为令人震惊的是,据企查查显示,法国裴莉亚集团——这家来自中国香港的私人股份有限公司目前已告解散(被除名)。

图片


虽然裴莉亚集团已经解散了,不过时以至今,该公司仍然活跃在亿佰年公司对外展示的宣传页面内。

图片


在亿佰年公司的管理层方面,据官方公众号介绍,亿佰年药业董事长为金璋,亿佰年药业创始人为万鑫平,亿佰年商学院院长为赵伟龙,亿佰年药业联合创始人为苏凯华,亿佰年商学院总教官兼董事长助理为周哲洋。




消字产品,医疗作用?


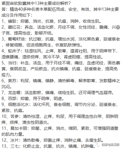
据经销商阿花(化名)介绍,亿佰年旗下产品众多,但主推产品只有两款,分布是“紧固宙”和“抑菌粉”,而这两款产品的功效在阿花的口中也变得堪称神奇。先说“紧固宙”,这款产品在该经销商的宣传下,具有了5大功效:第一,修复腹直肌,盆底肌;第二,改善各种妇科炎症;第三,改善松弛、漏尿、干涩、性冷淡;第四,抗衰、修复、提高卵巢功能;第五,改善月经不调、内分泌失调。

图片


而实际上,该产品的全名为“紧固宙草本抑菌液”,生产企业卫生许可证号为粤卫消证字〔2018〕-01-第8035号,委托方是亿佰年药业(广州)有限公司,被委托方是广州市白云莱茵化妆品厂,抑制微生物类别为金黄色葡萄球菌、大肠杆菌和白色念珠菌,使用范围为本品适用于女性阴道的抑菌及护理。显而易见,该产品仅为消毒产品,并非医疗器械或药品。

所谓的消字号,其实就是指经省级卫生健康行政部门审核批准的卫生许可证号,格式为:(省、自治区、直辖市简称)卫消证字(发证年份)第XXXX号。消字号产品不具备任何治疗效果,主要作用是杀菌,属于卫生消毒产品,包括消毒剂类、消毒器械类、卫生用品和一次性使用医疗用品等。消字号产品的审批相对容易,检测指标主要是杀菌作用,国药准字号才是真正具备疗效的药品。对于上述宣传行为,我国《广告法》第十七条有明文规定:除医疗、药品、医疗器械广告外,禁止其他任何广告涉及疾病治疗功能,并不得使用医疗用语或者易使推销的商品与药品、医疗器械相混淆的用语。

此外,在经销商提供的宣传资料中,还有说法在通过宣传产品成分的作用来进而暗示该产品本身还具有所谓的“抗肿瘤、抗癌”等作用。

图片


说到成分,官方商城在介绍紧固宙的页面里也未能免俗:

图片


这种宣传方式违反了《广告法》第二十八条第二款第二项“商品的性能、功能、产地、用途、质量、规格、成分、价格、生产者、有效期限、销售状况、曾获荣誉等信息,或者服务的内容、提供者、形式、质量、价格、销售状况、曾获荣誉等信息,以及与商品或者服务有关的允诺等信息与实际情况不符,对购买行为有实质性影响”的规定,构成了发布虚假广告的违法行为。




个人行为?官方口径!


再说“抑菌粉”,据经销商介绍,该产品可以调理宫颈各种炎症:宫颈糜烂,宫颈纳囊,宫颈肥大,宫颈息肉,HPV阳转阴,去宫寒湿毒,温宫暖巢,延缓衰老,改善手脚冰冷,痛经,调理阴道和尿道炎症,抑菌粉48小时见效!

在经销商于朋友圈中发布的宣传图片里,该产品还被暗示可以治疗各种阴道炎。

图片


为了更令人信服地佐证该产品的功效,还有经销商发布了相关案例来证实HPV患者痊愈的一方面因素可以归结到这款抑菌粉的身上。

图片


而事实上,该产品全称“蜜语爱恋抑菌粉”,卫生许可证号为鲁卫消证字(2017)第0706号,委托方为亿佰年药业(广州)有限公司,被委托方是山东复大生物科技有限公司,抑制微生物类别为可抑制金黄色葡萄球菌、大肠杆菌和白色念珠菌等病原微生物,显然,该产品也是消毒产品,并非医疗器械或药品。

总而言之,亿佰年的经销商进行虚假宣传尚且可以归结于“经销商的个人行为”,等到舆论发酵或者媒体发声,到时候亿佰年官方再发布一纸声明表明立场就可以撇清关系,将虚假宣传的资料与行为都推诿到经销商的身上。不过在眼下,亿佰年公司认证的官方公众号“亿佰年爱亿家”也曾明确指出上述产品对于女性的外阴瘙痒、白带、异味、妇科炎症、各种宫颈感染、宫腔粘连、真菌感染……都有着极好的预防和治疗效果。

图片


综上所述,上述宣传材料明显存在广告宣传的功能主治、适用范围超出了批准的内容,含有不科学地表示功效的断言和保证,严重欺骗和误导消费者。如果有一些妇科疾病的患者因为听信了上述广告效果而耽误了治疗时机,无疑将会使得病情继续加重,后果不堪设想。




生产厂家,屡遭处罚


再说回上述产品的生产厂家,调查发现,“紧固宙草本抑菌液”的生产方广州市白云莱茵化妆品厂因为消毒产品和虚假宣传的问题还曾不止一次地遭到过有关监管部门的处罚。2020年7月,该公司因为在其生产的消毒产品外包装标签标注对疾病治疗效果等信息的行为,违反了《消毒管理办法》第三十一条第一款的规定,而遭到了广州市卫生健康委员会的罚款。决定书文号:穗卫传罚〔2020〕1900571号。

图片


2020年9月,该公司又因生产经营的第二类消毒产品首次上市前未进行卫生安全评价的行为,违反了《消毒管理办法》第三十二条第(二)项的规定,再次遭到广州市卫生健康委员会的罚款。决定书文号:穗卫传罚〔2020〕1900579号。

图片


顺带一提,“蜜语爱恋抑菌粉”的生产厂家山东复大生物科技有限公司也曾因虚假宣传而收到嘉祥县市场监督管理局开出的罚单。决定书文号:嘉祥工商处字[2017]0166号。

图片





揭底制度,多级代理


文章的最后,我们再来关注一下亿佰年现行的奖金制度。据投诉人提供的资料显示,亿佰年的代理商分为四个级别,分别是门槛为6000元的爱心使者(VIP)、门槛为2.8万元的爱心辅导员(合伙人)、门槛为4.8万元的市代(工作室)、门槛为50万元的联创(分公司)。不同级别对应的拿货折扣自然不同,以紧固宙为例,该产品零售价为299元,爱心使者的复购价是200元,爱心辅导员的复购价是160元,市代的复购价是130元,联创的复购价是110元。

图片


亿佰年的经销商还有包括直接推荐奖和间接推荐奖在内的招商奖励、团队月度奖励等多重奖励可拿。而在联创之上,还有一个级别,叫“亿佰年战略委员”,业绩达到100万元的团队长可以参与。经过进一步调查,我们发现亿佰年经销商提供的制度资料也同样是投诉人提供的这一份,分毫不差,足以证明该制度的真实性。

图片

图片

图片


近日,在双十一期间,亿佰年的经销商还表示公司在当下还推出了活动政策,即报单门槛金额大幅度降低,而该活动政策中的“活动价”也能和上述制度中的“活动价”相对应。

图片


另外值得注意的是,在上述活动中出现的赠品名单里,我们还看到了“蜜语爱恋娇嫩咖喱”这款产品。调查发现,该产品属于国产非特殊用途化妆品,实际生产企业还是广州市白云莱茵化妆品厂,2021年7月,该产品的备注记录里出现了“责令改正”这四个字,责令改正的原因是亿佰年公司“不配合非特备案监督”。(资料来源:启信宝)

图片





后记


针对近年来市面上层出不穷的消毒产品虚假宣传的乱象,中国消费者协会曾为此发布过消费警示:“消”字号产品乱象多,切勿当药用。中消协敦促“消”字号产品的经营者要严格遵守《消费者权益保护法》《广告法》《反不正当竞争法》《消毒管理办法》等法律、法规与规章规定,依法经营、诚信经营。

至于“走进千家万户,守护女性生殖健康”为品牌使命的亿佰年药业在今后会如何发展?对此,微商电商调研将继续保持关注。


版权所有,未经授权,禁止转载!

亿佰年:消毒产品宣称改善妇科疾病,多级代理模式还包含团队奖励?:http://www.fcxcn.cn/shehuiguanzhu/4373.html
反传销:www.fcxcn.cn 反传销柔儿团队主要负责寻人,上门反洗脑,现场解救劝说。团队长期在北海现场解救1040阳光工程,资本运作传销受害者,以及全国各地协助家属寻找北派传销的孩子(因传销而常年未回家者,被控制人身自由的人群),反传区域涉及:广西,广东,深圳,福建,江西,湖南,香港,浙江.附近有需要求助可与我们联系,孙老师13712257511
0