
近日,微信公众号“常州溧阳公安微警务”发布一则题为《关于“广瀚椹喜生态旅游开发有限公司组织领导传销活动案”参与人进行登记材料的通告》(简称:《通告》)。
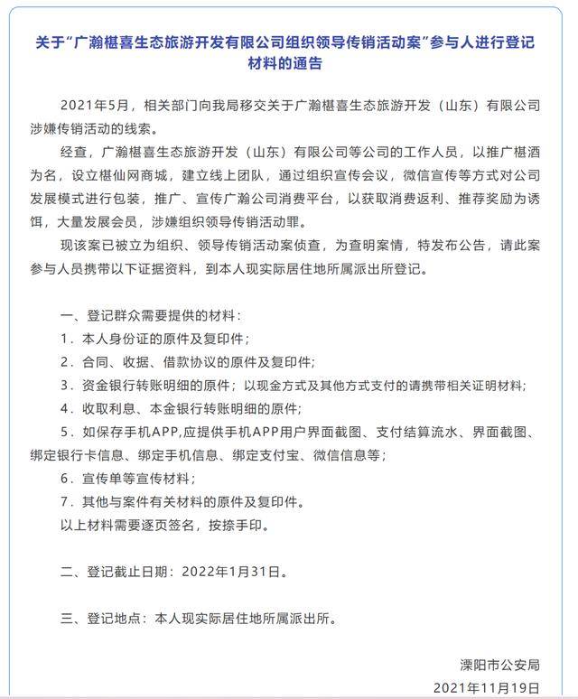
据《通告》显示,2021年5月,相关部门向我局移交关于广瀚椹喜生态旅游开发(山东)有限公司涉嫌传销活动的线索。经查,广瀚椹喜生态旅游开发(山东)有限公司等公司的工作人员,以推广椹酒为名,设立椹仙网商城,建立线上团队,通过组织宣传会议,微信宣传等方式对公司发展模式进行包装,推广、宣传广瀚公司消费平台,以获取消费返利、推荐奖励为诱饵,大量发展会员,涉嫌组织领导传销活动罪。现该案已被立为组织、领导传销活动案侦查,为查明案情,特发布公告,请此案参与人员携带以下证据资料,到本人现实际居住地所属派出所登记。

据天眼查APP显示,广瀚椹喜生态旅游开发(山东)有限公司成立于2020年2月19日,注册资本为8000万,武明斋担任法人,持股51%,椹喜(夏津)生物科技有限公司持股49%。
公开信息显示,去年1月12日,椹喜(夏津)生物科技有限公司与山东广瀚生态旅游开发有限公司正式签约,并合作成立山东广瀚椹喜生态旅游有限公司。

而据天眼查APP显示,椹喜(夏津)生物科技有限公司成立于2018年12月5日,注册资本为1000万元,杨建立担任法人。

据信用中国显示,该公司因虚假宣传被夏津县市场监督管理局处罚0.3万元。
本文线索来自: 常州溧阳公安、信用中国