日前,北青网健康在湖北法院诉讼服务网上看到一则财产保全案件信息。显示,未来集市、思埠集团及其关联公司被襄阳市宜城市市场监督管理局申请执行财产保全。

该财保案号为(2021)鄂0684财保16号,显示的立案日期为2021年11月16日。具体为宜城市市场监督管理局对广州未来集市网络科技有限公司、横琴鸿杨投资企业(有限合伙)、广州常拓物流代理有限公司、广州优智商贸有限公司、广州美埠购商贸有限公司、广东思埠集团有限公司诉至襄阳市宜城市人民法院,目前该案显示正在审理中。
企查查显示,广东未来集市科技有限公司成立于2019年6月14日,注册资金1000万元,定代表人为韩远健。公司旗下电商平台—未来集市,是一款社交应用类圈层电商移动端APP,于2019年6月16日上线内测,7月1日正式上线。其经营产品有营养保健食品、美妆护肤、日用百货等多个种类。
另外,在2019年,未来集市曾因涉嫌传销被湖南省衡阳市法院裁定冻结13个银行账户。

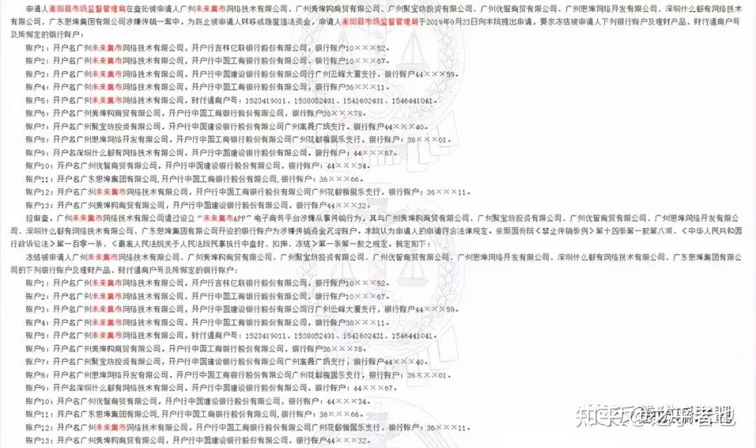
在中国裁判文书网,湖南省衡阳县人民法院发布的《衡阳县市场监督管理局、广州未来集市网络技术有限公司其他行政裁定书》显示,申请人衡阳县市场监督管理局在查处被申请人广州未来集市网络技术有限公司通过设立“未来集市APP”电子商务平台涉嫌从事传销行为,其与广州美埠购商贸有限公司、广州聚宝坊投资有限公司、广州优智商贸有限公司、广州思埠网络开发有限公司、深圳什么都有网络技术有限公司、广东思埠集团有限公司开设的银行账户为涉嫌传销资金沉淀账户。为防止被申请人转移或隐匿违法资金,衡阳县市场监督管理局申请冻结上述公司共计13个账户的申请。

经法院审查后裁定如下:冻结被申请人广州未来集市网络技术有限公司、广州美埠购商贸有限公司、广州聚宝坊投资有限公司、广州优智商贸有限公司、广州思埠网络开发有限公司、深圳什么都有网络技术有限公司、广东思埠集团有限公司的银行账户及理财产品、财付通商户号及所绑定的13个银行账户。
那么此次未来集市被申请执行财产保全是否仍与“涉传”相关呢?此案还有待监管部门进一步披露相关案情。
此外,北青网健康也提醒广大网友,注意警惕以“社交电商”为名义的网络传销行为。判断该模式是否属于传销,可看其是否具备以下主要特征:
一,是否需要交纳或变相交纳入门费;
二,是否分层级,直接或间接发展下线;
三,是否根据下线获利,上线从直接或间接发展的下线的人员数量或销售业绩中计提报酬或“返佣”。
文章来源:北青网健康,版权归原作者所有,如有侵权请及时联系我们沟通处理,特此鸣谢!