“见康乘”拼团返利归零后 登云小智回归“我有戏”兑付“拖字诀”

首页 > 社会关注
编辑:广东反传销救助中心 日期:2021-12-13T11:15:20 人气:251

守护精灵DATA致力于防治传销欺诈的大数据构建,为您提供在线查询、在线咨询、深度调查、风险评估、舆情监测等功能,发动更多人参与大数据“共建”,让更多人“共享”大数据,实现防治传销的“群防群治”与社会综合治理的创新!






2021年的传销圈异常热闹,各种类型的传销都能形成一股“潮流”,引领众多仿盘出现,以拼团电商为名的返利盘风靡一时,在拼拼有礼、众力邦、绿色篮子、中国银都、唐古拉优选等已经崩盘或无法提现,金牛买买、潮玩嗨购、开心拼购等跑路后,众多拼团电商也纷纷陷入对会员采用“拖字诀”的窘境。


11月24日,守护精灵DATA接到网友阳光(化名)的维权求助信息,事关见康乘拼团既不发货也不退款,据阳光反映,其8月份经朋友推荐加入见康乘拼团,拼团成功3次,产品一次都没有邮寄,而且钱也没有退款,疑似拼拼有礼一样跑路,回头又更改名字升级为“我有戏”,提出会员有云币消费买产品返利,结果产品也没有邮寄,返利也没有提现到账,就这样半死不活的拖着,老赖一样似跑路!

广告

组织、领导传销活动罪研究

作者:邓崇专,黎仲诚

当当

投资2700元一个月纯利润1800元?

见康乘拼团返利模式面临崩盘无以为继

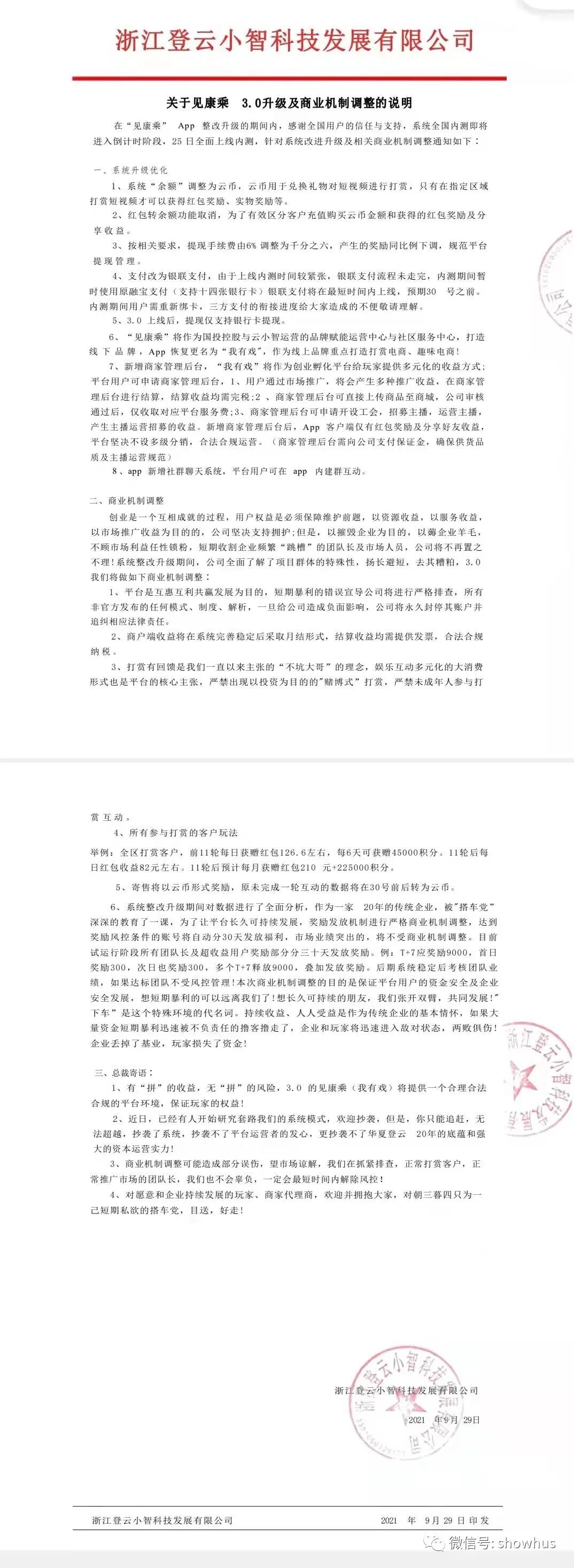
经查,见康乘的经营主体为浙江登云小智科技发展有限公司,该公司成立于2019年11月7日,法定代表人成立,为浙江登云商贸有限公司的全资子公司,注册资本1000万元,据2020年度报告显示,该公司股东的实缴出资额为0元。

在今年7月份正式问世的见康乘,在市场推广过程中曾较为活跃,发展出了掘金团队、紫金团队等多个团队,其快速发展的原因与其所采用的推广模式有关。

图片

一、拼团规则

1、每个账号每天每个分类可参与拼团20次,20人参与拼团,其中一人拼中。拼团人数满即开团。

2、拼中者获得拼团商品,同分类商品累计中6次,可以选择五件寄售,1件商品发货自用,拼不中退款,拼中拼不中都可以获得奖励。

3、开团补贴奖励1%,普通会员2次,VIP会员5次。

二、拼团收益

总共设有五个专区,每个专区一天最多20次拼团

分为20/50/80/100/200

20元专区:0.3元/次;50元专区:0.75元/次;

80元专区:1.2元/次;100元专区:1.5元/次;

200元专区:3元/次

三、升级条件

LV1直属5个有效

收益:直邀好友红包收益的10%,团队红包收益的5%

LV2直属20个有效(非直属60个有效)

收益:直邀好友红包收益的15%,团队红包收益的8%,平级收益的8%;

LV3直属50个有效(LV2要有10个,非直属800个有效)

收益:直邀好友红包收益的20%,团队红包收益的11%,平级收益的11%。

图片

图片

广告

组织、领导传销活动罪精准、有效辩护论

作者:张元龙

当当

正是在前文描述的制度炒作下,见康乘迎来了快速的发展,众多参与者投入不菲的资金进入其中,然而在拼拼有礼等拼团项目出现崩盘跑路及执法部门介入调查后,见康乘发布了一则《关于“见康乘”APP用户清退的公告》,表示将对用户进行清退,在公告中还不忘把锅甩给网络暴力及线下群体闹事,其实公告后文都说得很清楚了,公司对项目理解出现偏差,将对APP进行有效整改,原来不合法才是根本原因。

图片

也正是这一纸公告,让更多参与的会员对其抱着能够拿回本金的期待持续冷静地观望……

广告

直销及禁止传销法律手册

作者:中国法制出版社

当当

图片

登云小智公司称见康乘3.0版本9月25日全面上线,等来的是10月15日说新的APP“我有戏”上线,后来16日上线了,同时也公告说不再接受线下清退,改为线上清退,尔后继续忽悠广大会员消费云币购物,看视频获得返利收益,然而大量会员就这样又被忽悠地套着,既拿不到产品,也得不到退款。

图片

图片


变脸见康乘V3.0版本的“我有戏”无界新零售

广告电商返利与智慧无人售货机玩“金蝉脱壳”


浙江登云小智科技发展有限公司将“见康乘”更换为“我有戏”之后,喊出了“线上+线下无界新零售平台”、“智慧生活 智慧社区 智慧门店”的口号,然而在笔者看来,这只不过是拿之前被其它传销组织玩过的套路来完成他们的“金蝉脱壳”。

图片

投诉人阳光(化名)给我们提供的一份《见康乘3.0》PDF文件中,对“我有戏”0投资轻创业招商政策、无人售货柜机招商政策进行了推广,作为从事反传销十五载、看过无数传销模式制度的壹哥来说,这些推广招商模式一看都眼熟,同样的配方同样的味道,案例都浮现在脑海里。

“我有戏”0投资轻创业招商政策

已崩盘的GCAT广告电商的翻版


图片图片图片

图片

图片图片

如上系列图的会员等级制度,“我有戏”将会员分为:游客、会员、V1会员、V2会员、V3会员等级别,并设置了相应的升级条件、会员权益、分享奖励制度,而其需达到返利条件为完成APP推送的视频任务和CPS拉新任务。

这个模式制度与今年七月份盛极一时的广告电商返利盘如出一辙,读者朋友有兴趣的可以搜索查看一下曾经被网络曝光的“GCAT广告电商”,看完你就明白“我有戏”0投资轻创业是个什么性质。

无人售货柜机招商政策

与案发传销的谷瑞城智慧生超无异


图片

图片

在守护精灵DATA曾发布过的【头条】智慧生鲜售后返租 谷瑞城致富路因传销案受阻中,对这类模式进行过披露,有兴趣的可以点开链接查阅。


《禁止传销管理条例》第七条下列行为属于传销行为:

01

行为一

(一)组织者或者经营者通过发展人员,要求被发展人员发展其他人员加入,对发展的人员以其直接或者间接滚动发展的人员数量为依据计算和给付报酬(包括物质奖励和其他经济利益,下同),牟取非法利益的;

02

行为二

(二)组织者或者经营者通过发展人员,要求被发展人员交纳费用或者以认购商品等方式变相交纳费用,取得加入或者发展其他人员加入的资格,牟取非法利益的;

03

行为三

(三)组织者或者经营者通过发展人员,要求被发展人员发展其他人员加入,形成上下线关系,并以下线的销售业绩为依据计算和给付上线报酬,牟取非法利益的。

图片

图片


对于“见康乘”的会员维权动态,我们将继续关注,同时“我有戏”的涉嫌传销风险及

“见康乘”拼团返利归零后 登云小智回归“我有戏”兑付“拖字诀”:http://www.fcxcn.cn/shehuiguanzhu/4630.html
反传销:www.fcxcn.cn 反传销柔儿团队主要负责寻人,上门反洗脑,现场解救劝说。团队长期在北海现场解救1040阳光工程,资本运作传销受害者,以及全国各地协助家属寻找北派传销的孩子(因传销而常年未回家者,被控制人身自由的人群),反传区域涉及:广西,广东,深圳,福建,江西,湖南,香港,浙江.附近有需要求助可与我们联系,孙老师13712257511
0