再遭举报,模式成疑,擅自使用国药集团品牌!理身源暴露3大疑点

首页 > 社会关注
编辑:广东反传销救助中心 日期:2021-12-18T11:47:27 人气:26

2021年11月11日捉销师发布了题为《”理身源“为何遭痛斥是“杀猪盘”?受害人数万元投资或血本无归!》的文章,文中对王女士(化名)的被骗经历,文章发布后收到众多与王女士有着类似经历的受害人的投诉资料。


而笔者在对比数位举报人材料后发现,其套路基本与王女士总结的相差不大。在捉销师对“理身源”项目进行深入研究后,发现除此之外,理身源项目还有以下三大疑点。


号称与国药集团合作遭打脸


据了解,理身源产品宣称与“国药集团”合作,同济堂出品”,如此强大的“背书”也难免让人信以为真并深陷其中。

图片

图片


根据理身源透明质酸钠水光饮的外包装的明显位置标注有“国药集团”、同济堂的字样,在该产品背面显示总经销为贵州同济堂药房连锁有限公司(以下简称贵州同济堂)。据了解贵州同济堂成立于2002年5月23日,其中股东之一为国药集团广东环球制药有限公司持股60%。

图片

图片资料来源于企查查APP

捉销师在将两个商标进行对比后,发现两者之间有所不同。

2021年9月,时间新闻发布《注意!这些带“国药”的都不是国药集团!提醒消费者避免利益受损》(链接:https://ishare.ifeng.com/c/s/89gsfdiIBSP)。

图片

文中提到,中国医药集团有限公司(下称“国药集团”)是国务院国资委管理的医药健康产业集团,持有国家市场监督管理部门颁发的企业集团证书。近期,国药集团发现多起涉嫌侵犯“国药集团”品牌形象的事件,涉及冒用国药集团或子公司名义开展业务合作,涉嫌品牌授权欺诈、未经许可生产销售带有国药集团“”“SINOPHARM”等注册商标或突出使用“国药集团”字样的仿冒产品、开设带“国药集团”“国药”字样的线上线下店铺、进行虚假宣传,乃至伪造、变造国药集团印章、制作虚假文件等问题。

国药集团在此特别提醒,请广大消费者、投资者、商家和有关单位一定要提高警惕!请相关主体对合作方的主体资格、资质信用、履约能力进行严格审核,避免利益受损。

图片

图片

根据文中提供的品牌咨询邮箱(邮箱账号:brand@sinopharm.com),捉销师向该邮箱发送邮件后国药集团进行了回复。

捉销师将理身源透明质酸水光饮的产品图片一并发送给该邮箱并附上文字:我发现在市场上有一款名为“理身源透明质酸钠水光饮”的植物饮料,在其外包装上打着国药集团的标记,并宣称产品与国药集团有关联,想求证一下是否属实?

随后国药集团给出回复称:该产品属于未经授权擅自使用国药集团品牌,与国药集团无关。我公司已在处理该问题,您是从何处购买到该产品?

由此可见,国药集团方面与理身源理身源透明质酸钠水光饮没有任何关系。


市场运作模式成疑

根据王女士提供的资料显示,理身源项目还存在一套市场运作模式。

图片

图片

据悉,理身源项目共分为总经销商、金牌经销商、特约经销商三个级别,级别越高,拿货价越低。招募奖励:1、招募一个代理从公司发货,公司给与对应级别的奖励金额。2、金牌及以上级别享受推广服务奖。3、总经销及以上享受团队管理奖。详细参与投资金额如下。

总经销商:8万元,招募总经销商公司奖励21997元,招募金牌经销商11434元,招募特约经销商4029元,通货利润80800元;

金牌经销商:5万元,招募总经销商公司奖励21997元,招募金牌经销商11434元,招募特约经销商4029元,通货利润33600元;

特约经销商:2万元,招募总经销商公司奖励21997元,招募金牌经销商11434元,招募特约经销商4029元,通货利润9620元。

备注:

1、金牌和总经销级别可以享受推广服务奖,以出货计算奖励5元/盒(假设:A推荐B,B推荐C,C推荐D,A享受BCD的出货每盒5元的奖励);

2、总经销享受团队管理奖,最高可达到每月出货额的15%(假设:A整个团队当月出货500万,那么A享受75万元的奖励);

3、独家区域合伙人通过公司考核,享受全国所有代理发往该城市的产品5元每盒的收益。

《禁止传销条例》第七条规定,下列行为,属于传销行为: (一)组织者或者经营者通过发展人员,要求被发展人员发展其他人员加入,对发展的人员以其直接或者间接滚动发展的人员数量为依据计算和给付报酬(包括物质奖励和其他经济利益,下同),牟取非法利益的; (二)组织者或者经营者通过发展人员,要求被发展人员交纳费用或者以认购商品等方式变相交纳费用,取得加入或者发展其他人员加入的资格,牟取非法利益的;

(三)组织者或者经营者通过发展人员,要求被发展人员发展其他人员加入,形成上下线关系,并以下线的销售业绩为依据计算和给付上线报酬,牟取非法利益的。


曾因虚假宣传被罚


根据王女士提供的理身源项目《产品代理协议书》显示,该项目由理身源(福建)护理用品有限公司(以下简称“理身源护理”)开发。

图片

图片资料来源于企查查APP

据企查查APP数据显示,理身源护理成立于2021年4月1日,法人许样平持股15%;监事吴爱莲持股3%;大股东泉州市理身源生物科技有限公司持股82%;理身源实控人黄新华。

据企查查APP数据显示,泉州市理身源生物科技有限公司成立于2015年6月,法人黄新华持股90%,刘春英持股10%。


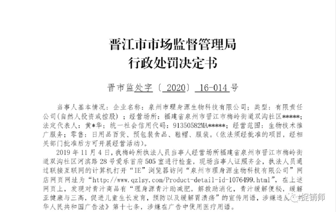
图片

处罚决定书

2020年1月30日,泉州市理身源生物科技有限公司网站因涉嫌在广告中使用医疗用语遭晋江市市场监督管理局罚款2000元。


对此,捉销师将持续关注报道。


——我已加入“维权骑士”(rightknights.com)的版权保护计划——

未经捉销师授权,任何媒体、网站或个人不得转载、链接、转贴或以其他方式使用,否则即为侵权,本网将依法追究其法律责任。

再遭举报,模式成疑,擅自使用国药集团品牌!理身源暴露3大疑点:http://www.fcxcn.cn/shehuiguanzhu/4724.html
反传销:www.fcxcn.cn 反传销柔儿团队主要负责寻人,上门反洗脑,现场解救劝说。团队长期在北海现场解救1040阳光工程,资本运作传销受害者,以及全国各地协助家属寻找北派传销的孩子(因传销而常年未回家者,被控制人身自由的人群),反传区域涉及:广西,广东,深圳,福建,江西,湖南,香港,浙江.附近有需要求助可与我们联系,孙老师13712257511
0