小伙误入传销被凯里警方解救,如今他带着研究生录取通知书回来感谢
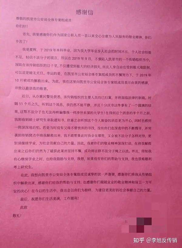
8 月 24 日,凯里公安局收到了,云南楚雄小伙子小夏,带来的一封感谢信和一张硕士研究生录取通知书的照片。


时间切回 2019 年 11 月,凯里公安局接到从云南赶来的一对夫妻求助,其儿子夏某于 2019 年 10 月 17 日到凯里后失联,疑似进入非法组织,请公安机关协助查找。
接警后,凯里市公安局高度重视,当即成立专案组展开调查。
小夏手机一直处于关机状态,无法获悉他目前状况以及所处位置,再加上传销人员往往狡猾、谨慎。民警只得根据小夏父母提供的信息,以及小夏到达凯里的时间为基础,查看监控并走访调查多处民房聚集区域。最终捕捉到小夏和一群人,10 月 12 日晚上从大十字闪过的画面。
警方断定:
" 如果小夏被传销组织控制,人机分离,他身边这些人一定都是重要的线索。"
随后,民警又在路面监控中找到了与小夏同行的人员,一个藏匿在凯里某出租房从事传销活动的团伙很快浮出水面。
" 这一切,都是秘密进行的,一旦打草惊蛇,这些传销人员更换窝点,寻找小夏将更加困难。" 凯里市公安局情报大队副大队长黄明镜说。
2019 年 11 月 11 日,传销团伙成员被抓获。躲在其他窝点的其他核心人员闻风逃往湖南,凯里公安一路紧追,在湖南警方的配合下,涉案人员全部落网。
不到一个星期时间,这个传销组织土崩瓦解。11 名传销组织头目被抓获,包括小夏在内的 20 名受害者被解救。

经查,犯罪嫌疑人肖某、韦某某、杨某某、陈某生、付某某、彭某、石某某等人担任该传销团伙的核心人物。是从其他地方流窜至凯里作案的。为迅速敛财,以 " 天津天狮生物发展有限公司 " 为外壳,做起了违法犯罪的活动。
" 我们熟知的传销模式基本上都是洗脑模式,这个传销组织不同,他们是通过网络交友,以帮忙找工作等理由,接近受害人,熟悉一些后便提出见面,见面后就将受害人关起来。"
黄明镜表示,受害人被控制后,传销组织骨干就会通过威逼、利诱、暴力等手段,逼迫受害人骗取家人、亲戚朋友购买传销产品。并抢走受害人手机,取走其银行卡及微信、支付宝的钱,涉案金额达 100 多万元。
案件侦破,小夏与父母顺利回到云南,结束了那段 " 暗无天日 " 的日子。
时隔一年多,在父母的陪伴下,小夏再次踏上凯里,将一封写满自己感激之情的信郑重地交到了凯里公安民警的手上,感谢他们在 2019 年,将自己从虎口救出,从而改变命运。
" 我当时收到录取通知书,第一个就想告诉凯里公安,告诉那群解救我的人民警察,感谢你们对我的深夜搜救,感谢你们勇闯传销窝点将我救出,也感谢父母一直没有放弃寻找。"
民警提示
有房子出租的市民,一定要密切注意自己的租客,观察他们是否从事传销活动。
正在找工作,或者独自生活的单身年轻人很容易被传销组织盯上,千万不要轻信网络,轻信这些 " 所谓 " 的朋友。不要轻信陌生人的 " 电话邀约 "。如果确定自己进入了传销组织一定要沉着冷静,装作不知情,找到机会趁机逃跑。
[此文来源:天眼新闻,版权说明:以上文字及图片来源于网络,仅供学习和交流使用,不具有任何商业用途,其目的在于传递更多的信息,并不代表本平台赞同其观点。版权归原作者所有,如涉版权或来源标注有误,请及时和我们取得联系,我们将迅速处理,谢谢!]