一款名叫彩仙魔力蜜肌精华液的化妆品,喷到脸上不仅可以美白祛斑,还能达到瘦脸整形的效果,你相信吗?
一款名叫康雅蜜男神能量饮的果蔬汁饮品,服用之后不仅能够抗疲劳,还具有补肾壮阳,增强男性功能的作用,你相信吗?
不仅如此,成为这两款产品的代理商,每拉一名新代理,最高可以获得3.3万元的直推奖励,再加上团队奖等,可以轻松实现财务自由,你相信吗?
这些看上去就让人生疑的宣传说辞,却有很多人选择相信。微商电商调研发现,市场上有很多被称为彩仙膜巢的代理团队,正在以彩仙魔力蜜肌精华液、康雅蜜男神能量饮等产品进行招商,无论是在抖音平台,还是在微信朋友圈,她们都鼓足了力气拉人加入。
多名彩仙代理商告诉微商电商调研,彩仙的品牌方是生产彩仙魔力蜜肌精华液的广州市锦盛生物科技有限公司,其背后的主体公司为广东锦盛健康产业有限公司,根据工商信息可知,该公司成立于2010年2月5日,注册资本1000万元,法定代表人陈菲菲,大股东及实际控制人刘卫,公开资料宣传,刘卫1984年从郑州大学毕业,1991 年在北京成立新图公司,进入了化妆品生产领域。

广州锦盛公司董事长刘卫

彩仙老板刘卫曾多次成为被执行人
从市场上得到的消息,佐证了刘卫是彩仙膜巢的老板,而刘卫其人曾深陷多起借款纠纷案件之中,并且因无力偿还欠款,名下房产曾被拍卖,后来因为彩仙新零售实现了翻身。
这款产品究竟有多神奇?
虚假宣传:喷化妆品就能实现微整形?
“这是我姐易翠霞,来自甘肃临夏,这是她的素颜对比照,左边之前右边之后,法令纹淡了,毛孔小了,脸色回复正常了,脸也比以前小了精致了,苹果肌饱满了,眼袋小了,年轻了好几岁,目前也已经是彩仙代理商。”

彩仙魔力蜜肌精华液外包装
代理商吴女士介绍,彩仙膜巢的主打产品彩仙魔力蜜肌精华液是一款医美级的基因细胞能量因子美容营养类产品。它不同于普通的化妆品以护肤为主,而彩仙可以起到解决皮肤问题的作用,以及修复和改善细胞。
“普通护肤品一般只能作用在皮肤表层,起到保养皮肤的作用,而彩仙原理就是让玻尿酸、胶原蛋白等维持皮肤活性的营养,通过皮肤层进入组织细胞,唤醒并修复日渐衰老的细胞机能,从而使面部肌肤水嫩润泽,光滑透亮,具有深层补水、美白、淡斑、去皱四大核心功能,大品牌化妆品护肤品未能解决的问题,彩仙都能给解决了。”
更“神奇”的是,据说这款产品还是微整型原液,里面添加了卤虫提取物,不用打针,不用开刀,不用填充,能够直接瘦脸。这款化妆品真的有这么神奇吗?
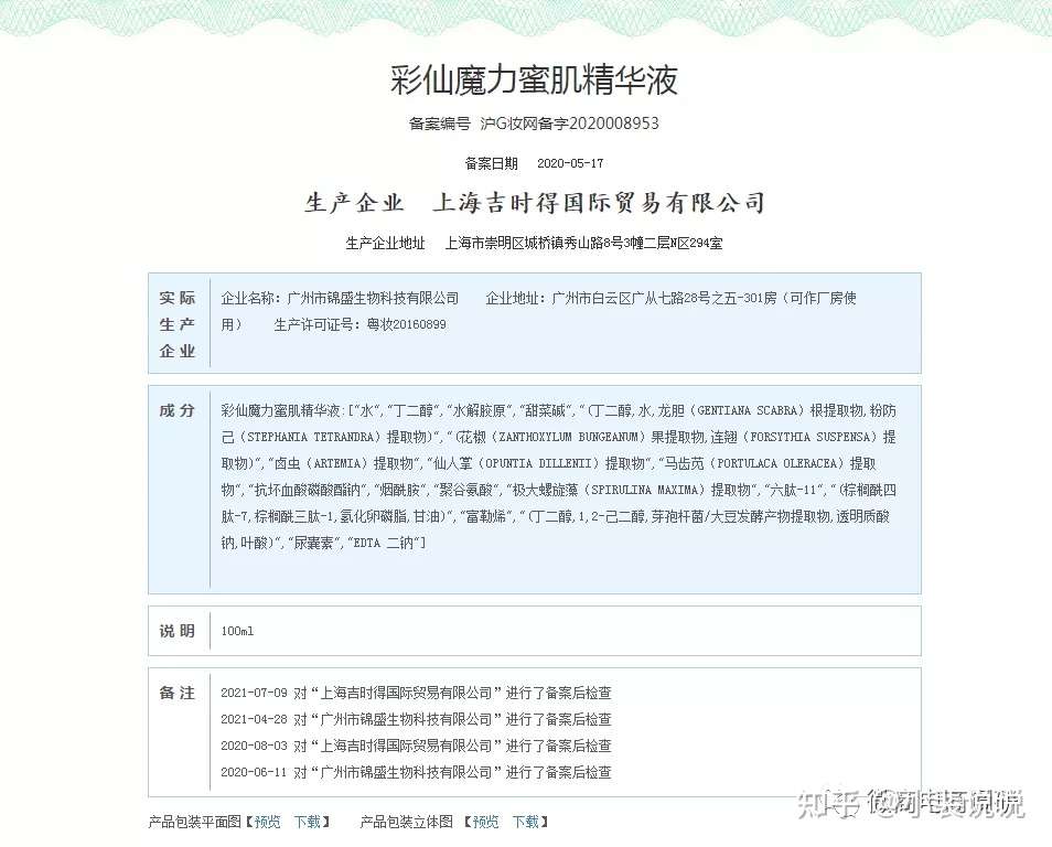
微商电商调研登陆了国家药品监督管理局官网,在国产非特殊用途化妆品备案信息查询发现,彩仙魔力蜜肌精华液的实际生产企业为广州市锦盛生物科技有限公司,该款产品的主要成分为:水、丁二醇、水解胶原、甜菜碱、龙胆根提取物、粉防己提取物、花椒果提取物、连翘提取物、卤虫提取物、仙人掌、提取物、马齿苋提取物、抗坏血酸磷酸酯钠、烟酰胺、聚谷氨酸、极大螺旋藻提取物、六肽-11、棕榈酰四肽-7、棕榈酰三肽-1、氢化卵磷脂、甘油、富勒烯、丁二醇、2-己二醇、芽孢杆菌/大豆发酵产物提取物、透明质酸钠、叶酸、尿囊素、EDTA二钠。

彩仙魔力蜜肌精华液成分备案
从成分表来看,排在第一名的成分是水,跟随其后的丁二醇、水解胶原、甜菜碱、也是保湿剂,排名前四的成分主要作用均为补水保湿。龙胆根提取物、粉防己提取物为抗炎剂,主要可以起到一些辅助缓解皮肤不适的作用。花椒果提取物、连翘提取物为抗氧化剂。而其宣传的核心成分卤虫提取物,成分排名已经居中,该成分是一种皮肤调理剂,据称卤虫提取物中的GP4G成分,可以直接给细胞补充能量,促进细胞新陈代谢,加快肌肤蛋白的合成速度、增强肌肤的修复能力,但是能够直接实现微整形还是太过于夸张。另外,其宣传的抗氧化重要成分富勒烯,成分排名也很靠后,这说明其添加比例比较低。
喷喷护肤品,到底能否实现“微整形”?对此微商电商调研采访到一位美业教授,他表示,这纯粹是概念炒作,是宣传噱头。
微整形是通过微创的方式对容貌和皮肤进行微调,虽说是微调,但并不代表这些项目简单,更不代表其效果容易得到。“微整形属于医疗美容行为,任何微整形项目,都有其医学理论依据,其效果如何,与使用的材料、仪器以及医生的技术有密切关系,是专业性很强的医学行为。而护肤品和化妆品都只是作用于皮肤表面,没有侵入性的,不可能改善皮肤衰老的情况。因此,护肤品不可能具有专业的微整形效果。”
这位教授提醒说,护肤品可以保养皮肤,让皮肤的良好状况维持得更久,但很难解决已经出现的皮肤问题。“如果涂涂抹抹就能解决所有问题,还要整形美容医生干什么?所以,购买护肤品时,一旦某种产品声称有特殊功效,最好问问专业人士,以免被忽悠。”

康雅蜜男神能量饮宣传海报

康雅蜜男神能量饮检测报告
另外,彩仙膜巢还有一款男性功能产品,叫做康雅蜜男神能量饮,据代理介绍可以达到补肾壮阳、改善前列腺、尿频尿急的功效,但是一份针对该产品的检测报告显示,康雅蜜男神能量饮只是一种果蔬汁饮料,是一种食品,而一款果蔬汁饮料就能补肾壮阳?这明显涉嫌虚假宣传。
涉嫌传销:四级代理,发展一人最高可拿33000元奖金

抖音平台上彩仙经销商的演示
“这是舟曲市场的王海霞,没做彩仙之前,做了十年直销,由于对美丽和财富的追求,果断选择自用彩仙并全力以赴做彩仙事业,夫妻同时做,短短两个月时间团队出了几十箱货,并快速建立自己的核心团队,现在已经在冲刺官方的路上。”
彩仙膜巢的产品之所以有很多拥护者,最重要的还是它成为了一个可以经营的“事业”,根据吴女士的介绍,做彩仙膜巢的代理,发展一个新人加入最高可以拿到3万多元的奖金。那彩仙膜巢的制度到底是什么样的呢?
第一个奖励是赚取零售差价,一盒彩仙魔力蜜肌精华液的零售价为396元,第一个级别为VIP,花费990元购买3盒(一疗程)彩仙魔力蜜肌精华液,即可成为VIP,该级别的拿货价为330元一盒。
第二个级别为市级代理,花费11400元购买60盒(一箱)彩仙魔力蜜肌精华液即可成为市级代理,该级别的拿货价为190元一盒。
第三个级别为省级代理,花费76800元购买8箱彩仙魔力蜜肌精华液即可成为省级代理,该级别的拿货价为160元一盒。
第四个级别为官方运营商,花费312000元购买40箱彩仙魔力蜜肌精华液即可成为官方运营商。该级别的拿货价为130元每盒。
具体而言,官方卖一盒产品赚266元,卖一个VIP客户赚600元,招一个市代赚3600元。省级代理卖一盒产品赚236元,卖一个VIP客户赚 510元,卖一个市代赚1800元。市级代理卖一盒产品赚206元,卖一个VIP客户赚420元,业绩可以累计,不清零。另外,平级推平级、平级推高级,由于无法赚取差价,于是享受绩效奖,每箱产品可以得300元。
除了零售奖和绩效奖之外,市级代理以上级别还可以享受工资待遇。市级以上代理一个月内每箱产品拿800元的工资,以此类推,不封顶,官方代理拿当月业绩300元每箱的工资,上不封顶。
省级代理三个月内累计销售40箱产品,也可晋升为官方大区运营商,成为官方代理之后,永远享受130元一箱的拿货价,没有业绩考核,公司还会给官方大区运营商颁发授权牌、赠送职业装一套、赠送24k纯金金牌一枚、享受孝心奖、享受业绩分红奖。
官方代理发展一名新的官方代理,业绩奖励33000万元,间接培养出一位官方代理,业绩奖励2.1万元,自己不是官方代理,培养出官方代理,业绩奖励1.2万元。
至于季度绩效分红奖,以3个月为周期,官方代理参与分红,季度完成30万元业绩,分红3%,也就是得到9000元的奖励。季度完成80万元业绩,分红4%,拿到3.2万元奖励,季度业绩达到200万元,分红5%,拿到10万元奖励,季度业绩达到400万元,分红6%,拿到24万元奖励,季度业绩达到600万元,分红7%,拿到42万元奖励,季度业绩达到1000万元,分红8%,拿到80万元奖励。
吴女士说,该奖金制度有七大优势,一是业绩可以累计,无考核,永不降级。二是平级推荐平级或者高级,平级返利每箱300元,可以终身拿,没有业绩考核。三是工资制史无前例,工资分为两项,第一项打一箱就拿800元工资。第二项官方旗下所有业绩每箱300的工资。四是零售、批发利润差价高。五是培养出一位官方一次性再奖励3.3万,间接拿2.1万,自己不是官方,推荐的人成为官方拿1.2万(所有差价,工资拿完,培养出官方,公司额外再奖励3.3万)。六是孝心奖,成为官方每月团队业绩达到10万,公司奖励其父母各600元孝心奖。七是销售分红模式,分红利润很大。
根据《禁止传销条例》第七条规定,下列行为,属于传销行为:
(一)组织者或者经营者通过发展人员,要求被发展人员发展其他人员加入,对发展的人员以其直接或者间接滚动发展的人员数量为依据计算和给付报酬(包括物质奖励和其他经济利益),牟取非法利益的;
(二)组织者或者经营者通过发展人员,要求被发展人员交纳费用或者以认购商品等方式变相交纳费用,取得加入或者发展其他人员加入的资格,牟取非法利益的;
(三)组织者或者经营者通过发展人员,要求被发展人员发展其他人员加入,形成上下线关系,并以下线的销售业绩为依据计算和给付上线报酬,牟取非法利益的。
彩仙膜巢通过拉人头发展人员,要求被发展人员交纳费用或者以认购商品等方式变相交纳费用,取得加入或者发展其他人员加入的资格,形成上下级关系,并以下线的销售业绩为依据计算和给付上线报酬,这无疑已涉嫌传销。
针对彩仙的后续发展,微商电商调研将持续保持关注。
文章来源:微商电商调研,版权归原作者所有,如有侵权请联系我们删除,特此鸣谢!