陕西乾翔健康疯狂洗白:高调发文辩解涉嫌传销与公司无关且将要启动上市?

首页 > 社会关注
编辑:广东反传销救助中心 日期:2021-12-24T13:31:52 人气:41

点击上方蓝字关注我们


图片

图片

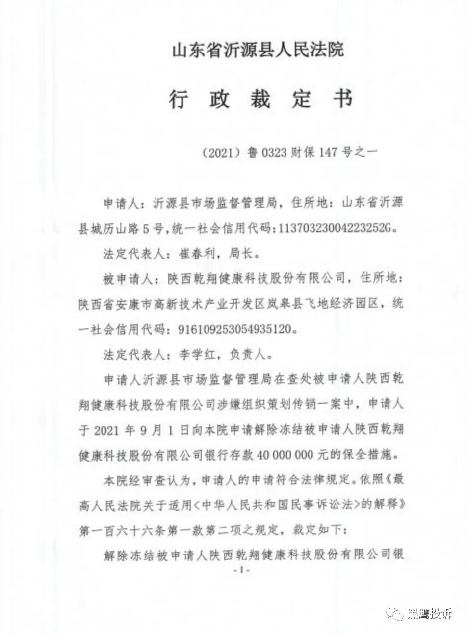
近日,舆情观察网发现部分媒体发布关于乾翔健康的洗白软文,文中提到,2021年9月7日沂源县人民法院判决解除冻结被申请人陕西乾翔健康科技股份有限公司银行存款4000万元的保全措施,立即执行。

值得注意的是,文中还提到,沂源县人民法院2021年4月23日以陕西乾翔健康科技股份有限公司涉嫌组织策划传销,防止公司转移或者隐匿违法资金为由,作出了(2021)鲁0323财保147号财产保全行政裁定书,裁定冻结陕西乾翔健康科技股份有限公司银行存款4000万元,并于2021年4月30日送达至陕西乾翔健康科技股份有限公司,在此期间,陕西乾翔健康科技股份有限公司积极配合沂源县市场监督管理局的调查下,提供各项证明材料,如财务报表、审计报表、加盟商合同等相关材料后,沂源县市场监督管理局通过4个月核实取证和陕西乾翔健康科技股份有限公司无关,故于2021年9月7日由沂源县人民法院对陕西乾翔健康科技股份有限公司对公账户进行解除冻结。

文中最后提到,2019年5月至2020年12月缴纳企业所得税近3000万元,成为岚皋县近年来纳税最大的企业,现已正式启动公司上市计划。

涉嫌传销与陕西乾翔健康科技股份有限公司无关才被解除账户,事实如此吗?我们回顾一下该案件中的细节。

图片

2021年5月14日,中国裁判文书网发布《沂源县市场监督管理局、陕西乾翔健康科技股份有限公司其他行政裁定书》,据《行政裁定文书》显示,请人沂源县市场监督管理局在查处被申请人陕西乾翔健康科技股份有限公司涉嫌组织策划传销一案中,为防止被申请人转移或者隐匿违法资金,申请人沂源县市场监督管理局于2021年4月22日向本院提出申请,要求冻结被申请人陕西乾翔健康科技股份有限公司银行存款40000000元。

图片

随后,陕西乾翔健康科技股份有限公司申请了行政复议,行政复议内容如下:沂源县人民法院2021年4月23日以复议申请人涉嫌组织策划传销,防止复议申请人转移或隐匿违法资金为由,作出了(2021)鲁0323财保147号财产保全行政裁定书,裁定冻结复议申请人银行存款4000万元,并于2021年4月30日送达至复议申请人。复议申请人认为:一、复议申请人拥有诸多商标、专利等知识产权,并且被认证为高新技术企业,致力于从事社区居家养老服务。二、复议申请人就特许经营活动已进行备案。三、复议申请人具有实际的产品、提供服务所需的仪器设备以及实际的康养服务,与传销行为存在本质区别。四、复议申请人具有多项资质认证以及信用评级,珍惜企业荣誉,重视消费者权益。五、沂源县市场监督管理局申请财产保全的行为明显不当,严重影响了复议申请人的正常经营活动。复议申请人在沂源县区域范围内并无特许经营被特许人开设加盟店铺,复议申请人所从事的是合法的商业特许经营活动,沂源县市场监督管理局对于其辖区以外的企业在其辖区以外的正常活动经营并无管辖权,且存在较大不合理及重大争议之处。在沂源县市场监督管理局未提供足额担保前,应裁定驳回申请。复议申请人为维护自身的合法权益,特提起复议申请。

而山东省沂源县人民法院认为,经审查认为,根据法律规定,市场监督行政管理部门对涉嫌传销行为进行查处时,对有证据证明转移或者隐匿违法资金的,可以申请司法机关予以冻结。人民法院对于因一方当事人的行为或者其他原因,可能使行政行为或者人民法院生效裁判不能或者难以执行的案件,根据对方当事人的申请,可以裁定对其财产进行保全。保全行为仅是程序性、暂时性、控制性、约束性的强制措施,复议申请人应否在本案中承担行政责任,是否有违反行政管理秩序的行为,需要经具有行政处罚权的行政机关查明事实、依照法定程序作出实体处理。复议申请人提出拥有诸多商标、专利等知识产权,特许经营活动已经备案,具有多项资质认证以及信用评级等理由与是否存在违法行为没有必然的关联性。沂源县市场监督管理局提供了复议申请人在沂源县从事涉嫌传销活动的证明材料,且复议申请人对行政机关的管辖有异议应向沂源县市场监督管理局提出。根据法律规定,国家机关不得为担保人,如果行政机关申请法院采取保全措施侵犯其财产权,应当在确认违法后依法处理,再者沂源县市场监督管理局在申请财产保全时已向我院提供了书面保函,沂源县市场监督管理局的诉前保全申请符合诉前保全的条件,复议申请人的复议理由不能成立。依照《中华人民共和国行政诉讼法》第一百零一条、参照《最高人民法院关于适用<中华人民共和国民事诉讼法>的解释》第一百七十一条规定,裁定如下:

驳回复议申请人陕西乾翔健康科技股份有限公司的复议请求。

显然,陕西乾翔健康科技股份有限公司行政复议被驳回,这说明该案与陕西乾翔健康公司有关联,如果真的无关的话,那么,行政复议的结果肯定是相反的。

图片

再者,我们在看一下,此前沂源市监局发布的再破传销大案——1277万!(该文先已经删除)。文中曾提到,2021年4月份,沂源县市场监管局接群众举报,称有公司涉嫌从事网络传销活动。经调查核实,证据显示杭州乾翔科技有限公司涉嫌组织策划网络传销活动。专案组分赴杭州、陕西、济南、淄博等地展开调查。经查,截至2021年3月份,该公司依托网络平台发展会员19000余名,涉及全国30个省市。专案组先后查询60余名涉案骨干成员银行账户,提取金融交易流水8000余份。案件查处期间,沂源县人民法院根据县市场监管局提请,对涉传公司银行账户实施了冻结,确保案件查办得以顺利进行。

杭州乾翔科技有限公司依托网络平台,从事商品销售。消费者根据老会员的推介,通过网络平台注册并购买其商品即可成为会员。购买商品的费用为1000元—9000元不等,且根据费用高低,取得不同级别的会员资格。成为会员后,即可获得加入和发展会员资格,形成上下线关系。该公司还设置直推奖、见点奖、服务奖和周分红等会员奖金制度,以下线人员的销售、消费业绩为依据计算和给付上线报酬,牟取非法利益。2021年8月份,该起网络传销案件告破,该公司被处以没收违法所得1077万元,罚款200万元,合计1277万元的行政处罚。

图片

据天眼查APP显示,杭州乾翔科技有限公司法人是李学红,陕西乾翔健康科技股份有限公司是其控股公司。

此外,解除陕西乾翔健康科技股份有限公司账户的裁定书内容也并未显示涉嫌传销行为与该公司无关,显然,解除账户裁定书可以理解结案通知书,尽管处罚的目标不是陕西乾翔健康科技股份有限公司,但同样也是其关联公司受罚而已。

图片

图片

最后,我们也发现不少自媒体反映,乾翔健康公司四处投诉删除网络负面舆情以及铺天盖地的发布软文急切洗白行为来看,似乎还在酝酿一场怎么样的秘密,我们暂时不得而知,但涉嫌传销公司想要国内正式上市,似乎也是遥不可及的事情。最后,提醒广大消费者擦亮眼睛,警惕骗局。

陕西乾翔健康疯狂洗白:高调发文辩解涉嫌传销与公司无关且将要启动上市?:http://www.fcxcn.cn/shehuiguanzhu/4859.html
反传销:www.fcxcn.cn 反传销柔儿团队主要负责寻人,上门反洗脑,现场解救劝说。团队长期在北海现场解救1040阳光工程,资本运作传销受害者,以及全国各地协助家属寻找北派传销的孩子(因传销而常年未回家者,被控制人身自由的人群),反传区域涉及:广西,广东,深圳,福建,江西,湖南,香港,浙江.附近有需要求助可与我们联系,孙老师13712257511
0