【头条】AMBC非中矿业传销案判决书公布!孙鹏网上追逃!

首页 > 社会关注
编辑:广东反传销救助中心 日期:2021-12-30T9:34:30 人气:61

反传销网12月29日发布:2021年12月21日,裁判文书网(https://wenshu.court.gov.cn/)公开一则AMBC非中矿业(非洲矿业)传销案一审判决书:

图片


根据判决书,可以得到如下结论:

(1)所谓“AMBC是一带一路项目、拥有几千平方公里的矿产资源”的宣传,都是假的!

图片


(2)AMBC非中矿业已被认定为传销组织,其行为为传销行为

图片


(3)孙鹏已被两地上网追逃


据悉,已逃亡海外,目前还在遥控指挥传销活动。


本案经过审理,认定传销罪成立:

图片

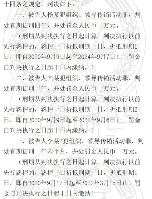
判决结果如下:

被告人杨某获刑4年不等的有期徒刑。

图片


这已是目前公开的“AMBC非中矿业”的第四起传销案了!

法网恢恢,疏而不漏!

【头条】AMBC非中矿业传销案判决书公布!孙鹏网上追逃!:http://www.fcxcn.cn/shehuiguanzhu/4936.html
反传销:www.fcxcn.cn 反传销柔儿团队主要负责寻人,上门反洗脑,现场解救劝说。团队长期在北海现场解救1040阳光工程,资本运作传销受害者,以及全国各地协助家属寻找北派传销的孩子(因传销而常年未回家者,被控制人身自由的人群),反传区域涉及:广西,广东,深圳,福建,江西,湖南,香港,浙江.附近有需要求助可与我们联系,孙老师13712257511
0