湖北厚德祖康生物科技有限公司(以下简称厚德祖康)成立于2016年12月30日。
据企查查APP数据显示,厚德祖康法人刘会武,持股25%;大股东厚德祖康生物科技有限公司,持股51%;付洪娟持股24%。

据宣传称,厚德祖康系中国医促会中老年保健专业委员会的核心成员单位和业务执行机构。公司是集研发、生产、销售、服务、爱心慈善、教育培训于一体的现代化复合型企业。厚德祖康生物科技有限公司 经由中国医促会中老年保健专业委员会申请备案,获批成为“全民健康生活方式促进行动”重点推广单位。
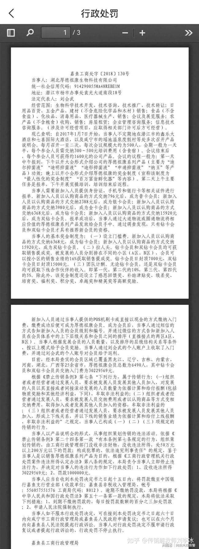
2018年9月5日,湖北厚德祖康生物科技有限公司因“其他传销行为”遭嘉鱼县市场监督管理局罚款100万元没收违法所得和非法财务。

据该行政处罚决定书显示,自2017年1月7日开始,当事人不定期地在潜江市的鑫乐大酒店和七喜国际大酒店,以及咸宁市的瑶池温泉度假村等处多次召开产品说明会。每月召开一至二次,每次会议规模大约为500人,会期一般为一天半,每个参会人员需交纳300~500元培训费用(含食宿)。会议结束后,每个参会人员可获得约1600元的公司产品。会议的议程一般为:第一天中午报到,下午以开大会形式介绍公司的厚德祖康系列产品(主要为“迪尔抑菌液”“迪明抑菌液”“迪彤抑菌液”“申通抑菌液”“纳豆”等产品)功效;晚上以开小会形式介绍厚德祖康的奖金制度(宣称该制度为“最人性化的奖金制度”“百万富翁孵化器”等内容)。第二天上午主要任务是报单,下午开展实操培训,培训结束后返程。
当事人需要新加入人员提供身份证、手机号和银行卡等相关证件进行报单。新加入人员以认购商品的方式交纳796元后,成为普卡会员;新加入人员以认购商品的方式交纳2388元后,成为银卡会员;新加入人员以认购
商品的方式交纳3980元后,成为金卡会员;新加入人员以认购商品的方式
交纳6368元后,成为钻卡会员;新加入人员以认购商品的方式交纳15920元
后,成为双钻卡会员。报单成功后,当事人通过大道物流或圆通物流将相
应价值的厚德祖康系列产品发放给会员手中。通过调查发现,只有钻卡会
员和双钻卡会员才具有推荐新会员的资格。
当事人的基本奖金制度为:(一)设立门槛费。新加入人员以认购商
品的方式交纳6368元,成为钻卡会员;新加入人员以认购商品的方式交纳
15920元,成为双钻卡会员。(二)拉人头。钻卡会员和双钻卡会员均可获
取销售提成奖。被发展的人员分别排在不同的小区(A区、B区),会员可
以按小区的销售业绩的16%获取销售提成奖。钻卡会员日封顶7000元,双钻
卡会员日封顶15000元。(三)团队计酬。无论钻卡会员,还是双钻卡会员
均可获取下线合作伙伴的收入。即第一代、第二代的10%,第三代、第四代
的5%。除此外,该奖金制度还设立了感恩回馈奖、补助津贴奖、级差奖、
培育奖、福利奖、积分奖、卓越奖和精英奖等高额奖励。
新加入人员通过当事人提供的POS机刷卡或直接以现金的方式缴纳入门
费,缴费成功后便可成为厚德祖康会员。成为会员后,当事人通过短信的
方式告知新加入人员的会员级别和编号。并通过微信的方式告知新加入人
员在会员体系中的上下层级关系和会员之间的排序(直推接点的两区A区、
B区)。当事人根据发展会员的人员数量、以及排序的层级结构关系等条件
,按以上模式给予会员奖励。当事人通过刘会武的个人账户上收取了入门
费,并通过刘会武的个人账号对会员给予返利。
目前,经本局查实的会员区域已覆盖黑龙江、辽宁、吉林、内蒙古、
河南、湖北、广西等25余省市,厚德祖康会员总数为6490人,其中钻卡会
员和双钻卡会员共交纳入门费为30229569元。
根据《禁止传销条例》第七条“下列行为,属于传销行为:(一)组织
者或者经营者通过发展人员,要求被发展人员发展其他人员加入,对发展
的人员以其直接或者间接滚动发展的人员数量为依据计算和给付报酬(包括
物质奖励和其他经济利益,下同),牟取非法利益的;(二)组织者或者经
营者通过发展人员,要求被发展人员交纳费用或者以认购商品等方式变相
交纳费用,取得加入或者发展其他人员加入的资格,牟取非法利益的
;(三)组织者或者经营者通过发展人员,要求被发展人员发展其他人员
加入,形成上下线关系,并以下线的销售业绩为依据计算和给付上线报酬
,牟取非法利益的”之规定,当事人已构成(一)(二)(三)项规定的
传销的行为。
当事人以产品说明会的形式,从事组织策划传销的违法活动。依据《
禁止传销条例》第二十四条第一款“有本条例第七条规定的行为,组织策
划传销的,由工商行政管理部门没收非法财物,没收违法所得,处50万元
以上200万元以下的罚款;构成犯罪的,依法追究刑事责任”的规定,鉴于
当事人是以销售厚德祖康系列产品为目的,根据《工商行政管理机关行政
处罚案件违法所得认定办法》第八条的规定,本局责令当事人立即停止违
法行为,并决定对当事人的违法行为作如下行政处罚:1、没收违法所得
30229569元;2、罚款1000000元。
无独有偶,2016年5月23日,湖北厚德祖康生物科技有限公司大股东厚德祖康生物科技有限公司被北京市工商行政管理局通州分局罚款3万元。

据该行政处罚决定书显示:当事人通过招商推广会议、企业网站、微信平台及宣传册等方式,对当事人自身规模和实力做夸大宣传,对所经销的食品向宣传受众暗示具有治疗作用的行为,易引人误解,具有误导性。
当事人的上述行为违反了《中华人民共和国反不正当竞争法》第九 条第一款之规定,构成虚假宣传行为,依据《中华人民共和国反不 正当竞争法》第二十四条第一款之规定,责令停止违法行为,消除 影响,拟对当事人处罚如下:罚款3万元。
值得一提的是,处罚决定于2016年5月23日对厚德祖康生物科技有限公司作出,而当时湖北厚德祖康生物科技有限公司还尚未成立。
从以上两则时隔两年的处罚决定分别因“其他传销行为”和虚假宣传行为接连遭遇行政处罚。值得注意的是,彼时湖北厚德祖康生物科技有限公司主要是以“会销”的方式进行市场运作。时隔3年,厚德祖康的市场运作模式已经有了较大的变化。
结合捉销师现有所掌握的资料来看,厚德祖康其模式并没有发生根本性变化。关于厚德祖康现状,捉销师将持续关注报道