近日,刘李冰反传销团队获悉:中脉虽因涉嫌传销屡次被媒体曝光,不过其通过变换“马甲”以及给加盟商“洗脑”,让一批又一批加盟商深陷泥沼
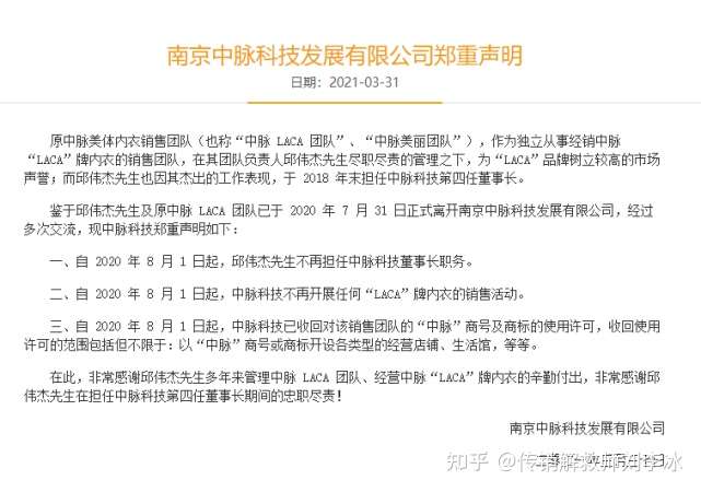
2021年3月,南京中脉科技发展有限公司(以下简称“中脉”)公告称,早在2020年7月31日,原中脉LACA团队正式离开中脉,中脉不再开展任何“LACA内衣 ”的销售活动,同时收回对该销售团队的“中脉”商号及商标的使用许可。
但 “LACA内衣”从未在市场上消失,只是换了件“马甲”卷土重来。2020年,“LACA内衣”正式入驻广州秀美企业管理有限公司(以下简称“广州秀美”)旗下运营的“九极真美”,并在2021年获得“中国品牌影响力(行业)十大匠心品牌”,现任“品牌挚友”为中国钢琴家郎朗的妻子吉娜·爱丽丝。
“九极真美”全球CEO、执行董事正是中脉总经理李达兵,“九极真美”联席总裁分别为中脉原美体事业部高管温广行、温兆安,联合创始人则包括中脉原第四任董事长邱伟杰。
同时,中脉用户向《中国科技投资》记者坦言,“LACA内衣”原有的加盟商目前已转换至“真美系统”,依然以“拉人头”形式售卖产品,尽管自身负债累累却不自知,并美其名曰此举为公司进行“品牌升级”。
加盟商负债上百万
“可怕的不是中脉宣传产品的神奇功效,而是他们内部一套套洗脑的手段,能将人一步步引向深渊。”近日,来自广州的陈华(化名)向《中国科技投资》记者讲述了其从2018年接触中脉至最终亏损60万的经历。
陈华是在一位亲戚的介绍下了解到中脉产品,据该亲戚介绍,中脉“Laca内衣”不仅能改善身体肥胖、乳腺增生等疾病,还能重塑形体打造完美身材,使人重回年轻状态。“当时是亲戚带我到当地一家会所玩耍,看到摆放的内衣忍不住问了一句,而这便是陷阱的开始,只要你问了,他们就会源源不断讲述产品功效和治疗效果。”陈华说道。
抱着尝试的态度,陈华开始参加中脉组织开展的活动会议,并逐渐相信中脉“Laca内衣”的“神奇”功效,“如果一个人向你介绍产品的功效,你可能不会信,但成百上千的人向你讲述自己使用过的神奇功效后,你就不可能不信了。”陈华说。
在轮番宣传攻势下,李华首次投入8万元成为中脉普通加盟商。成为加盟商后,一套市场价6510元的“Laca内衣”,陈华可以以3.8折的优惠进货,再扣除300元的设计费,即每出售一套“Laca内衣”可赚到3850元。
然而加入中脉后,陈华发现开拓市场较小,且周围朋友普遍无法为“Laca内衣”买单,此时公司提出可以帮助陈华提高业绩,而这即是“无底洞”的开始。“公司告诉我们,没有市场,是因为所处朋友圈规模太小、档次太低,需要反思自己,没有促成交易是因为我们没有跟公司一块学习,能力不够。”陈华说。
陈华介绍,接下来他不断参加中脉公司举行的培训活动,投入资金越来越多。而一旦遇到问题,中脉公司都会说服陈华,“他们在了解我的家庭状况后,会找一位跟我情况类似的员工与我交流,并讲述其成功经历,让我感觉这是同频共振的人。”陈华说。

*陈华提供的中脉培训PPT
一段时间后,陈华被中脉说服开办会所,每年投入约20多万,同时邀请身边的亲戚朋友参观并向其推荐中脉产品,而这与陈华亲戚当初向其介绍产品的“套路”一模一样。如此循环下去,亲戚朋友再向其他亲戚朋友继续介绍。
根据中脉规定,“Laca内衣”项目的加盟费分4万、8万、16万、28万等多个档次,不同档次对应的级别和收益计算方式不同。投入4万和8万为普通加盟商,投入16万为县级加盟商,投入28万即达到开办会所等级。除此之外,还有加盟商中间穿插了不同的“奖衔”,根据“拉人头”数量,从“绿宝”到“皇冠特使”划分九个等级。而实际运营过程中,加盟商的层级还可能更多,“比如县级代理商中间能够发展5层客户,市级代理商能发展8层,还有省级代理商能发展7代,目的就是为了拉更多人。”陈华解释道。

*陈华提供的中脉培训PPT
随着经营时间增加,不少人入职中脉后负债累累,还有人借上高利贷,陈华逐渐意识到中脉的“骗局”,自己已经累计亏损60万,且发现中脉“Laca内衣”并未有明显功效,于是陈华果断退出。
与此同时,另一位加盟商家属吴辉(化名)告诉《中国科技投资》记者,其爱人也有相似经历。吴辉介绍,他爱人本来经营着一家美容院,2018年在一位顾客的介绍下加入中脉,并投入16万成为县级代理商。
吴辉爱人与陈华落入中脉“陷阱”的经历十分相似,截至2020年末,吴辉爱人已负债30万。不同的是,中脉在其内部向女性宣称“女人成长比成功重要”,通过大讲女性文化让女性在不知不觉中陷入进去,“我爱人目前仍未意识到这是个骗局,因为此事我俩也已经分居,还有很多家庭均是如此,她们加入后就是开心,赚不到钱也开心。”吴辉补充道。
“周围人从负债几万到几百万都有,但很多人都意识不到这是个传销组织,一旦加入中脉,就跟吸毒一样,但至少大家知道吸毒是有害的,而中脉强大的洗脑能力却让很多人分辨不出它的有害性,这些年来,中脉已多次变换品牌标识,不断有人深陷其中。”陈华说道。
多次转换“马甲”
2021年3月,中脉曾发布公告,表示原中脉美体内衣销售团队,作为独立从事经销中脉“LACA”牌内衣的销售团队,在其团队负责人邱伟杰先生管理下,为“LACA”品牌树立较高声誉,而邱伟杰也因杰出的工作表现,于2018年末担任中脉科技第四任董事长。
公告还披露,早在2020年7月31日,邱伟杰及原中脉LACA团队正式离开中脉,经过多次交流,中脉表示,邱伟杰不再担任董事长职务,中脉不再开展任何“LACA”牌内衣的销售活动,同时收回对该销售团队的“中脉”商号及商标的使用许可。

*图源:中脉官网
陈华介绍,实际上“中脉LACA内衣”团队在与中脉合作之前,其隶属于广州挺大贸易有限公司(以下简称“广州挺大”),因看上中脉的直销牌照,才加入到中脉。工商信息显示,广州挺大于2007年成立,目前已经注销,其法定代表人为温兆安。
记者注意到,在抖音等社交平台,仍有商家正在售卖“中脉优品”内衣,主播继续宣称产品含有“火山能量石”,能够疏通血液、吸收人体有害物质,除此之外还能调整体型,价格仅在80元左右。

*抖音商家售卖中脉内衣
2019年,“澎湃新闻”曾报道,广州工商执法人员在2014年以虚假宣传为由处罚过一处中脉科技经营场所,经检测,所谓“能量石”,其主要成分为二氧化硅、氧化镁和氧化钡,中脉科技无法证明该石头与健康之间的关系。
除此之外,在部分电商购物平台,“中脉LACA内衣”宣传变更为“真美中脉LACA内衣”或“真美国际系统LACA内衣”,价格在几十元至几百元之间,授权书为“南京真美国际有限公司”出具,但其包装袋仍显示为“中脉美体内衣”。

*淘宝商家授权书
而国家企业信用信息公示系统显示,不存在“南京真美国际有限公司”的企业主体。吴辉和陈华向《中国科技投资》记者介绍,因中脉LACA内衣涉嫌传销事件此前被多家媒体报道,声誉受损,于是该内衣团队在2019年短暂更名为“真美国际”。
记者了解到,2019年12月31日,中脉LACA内衣团队已经提前开始寻找新的直销牌照。彼时,香雪制药(300147.SZ)发布公告,拟将旗下子公司广东九极生物科技有限公司(以下简称“九极生物”)100%股份以9000万元的价格转让给广州淡水泉资产管理有限公司(以下简称“广州淡水泉”),2020年1月3日公告显示,九极生物已办理完成股权转让工商变更登记手续,但最终这场交易被广州市黄埔区市场监管局叫停。值得注意的是,九极生物持有直销牌照。
虽然交易并未完成,但广州淡水泉走进人们的视野。从股权结构看,邱伟杰持有该公司22.23%股份,温广行持有22.22%股份;上海聪幻企业管理咨询中心(有限合伙)持有21.22%股份;郭建南持有14%股份;温兆安持有13.33%股份;曾丽莉持有7%股份。而邱伟杰彼时正是中脉第四任董事长,温广行、温兆安也曾分别在中脉美体事业部担任要职。
邱伟杰等人收购直销牌照的计划虽然“泡汤”,这并未阻止“LACA内衣”团队前进的步伐。天眼查显示,2020年3月,邱伟杰、温广行、温兆安一并退出广州淡水泉董事职位;在邱伟杰离开中脉不久后,即2020年9月,一家名为“广州秀美企业管理有限公司”的企业成立,旗下微信运营公众号为“真美系统”,品牌名称为“九极真美”。
“真美系统”官方信息显示,其在今年1月10日,于广州举行了以“一路向前,梦想成真”为主题的2022年九极·真美系统策发委会议,而“九极真美”全球CEO、执行董事正是目前担任中脉总经理的李达兵。此外,“九极真美”联席总裁分别为温广行、温兆安,“真美系统”联合创始人则包括邱伟杰。
不仅如此,“真美系统”显示,其产品主要包括美体内衣、古澜美、圣诗蔓三大类,而美体内衣主打品牌即是LACA内衣,LACA内衣还在2021年获得“中国品牌影响力(行业)十大匠心品牌”,现任“品牌挚友”为中国钢琴家郎朗的妻子吉娜·爱丽丝。

*真美系统宣传文案
“所谓品牌挚友其实就是品牌代言人,之前请的刘嘉玲、郭富城分别叫品牌推介官、梦想官,称号虽然没有直说,但下面的加盟商在宣传时便会表示这是我们的代言人”,吴辉进一步说道,其爱人向他介绍,“中脉”更名为“真美”的原因是公司正在进行“品牌升级”。
极其巧合的是,天眼查显示,2021年9月27日,九极生物共计申请了7个商标,商标分类包括服装鞋帽、日化用品、医疗器械等,而商标名称均为“九极真美”。且在今年1月28日,“真美系统”官宣成立真美公益基金会,该基金会由九极生物发起成立。
记者就直销体系及公司更名相关问题致函中脉公司,并致电广州秀美,截至发稿,尚未得到回复。
文章来源:网络