天津“创享汇购”APP运营方被公安通告:拼团模式为何染上网络传销?

首页 > 社会关注
编辑:广东反传销救助中心 日期:2022-03-20T14:8:5 人气:16

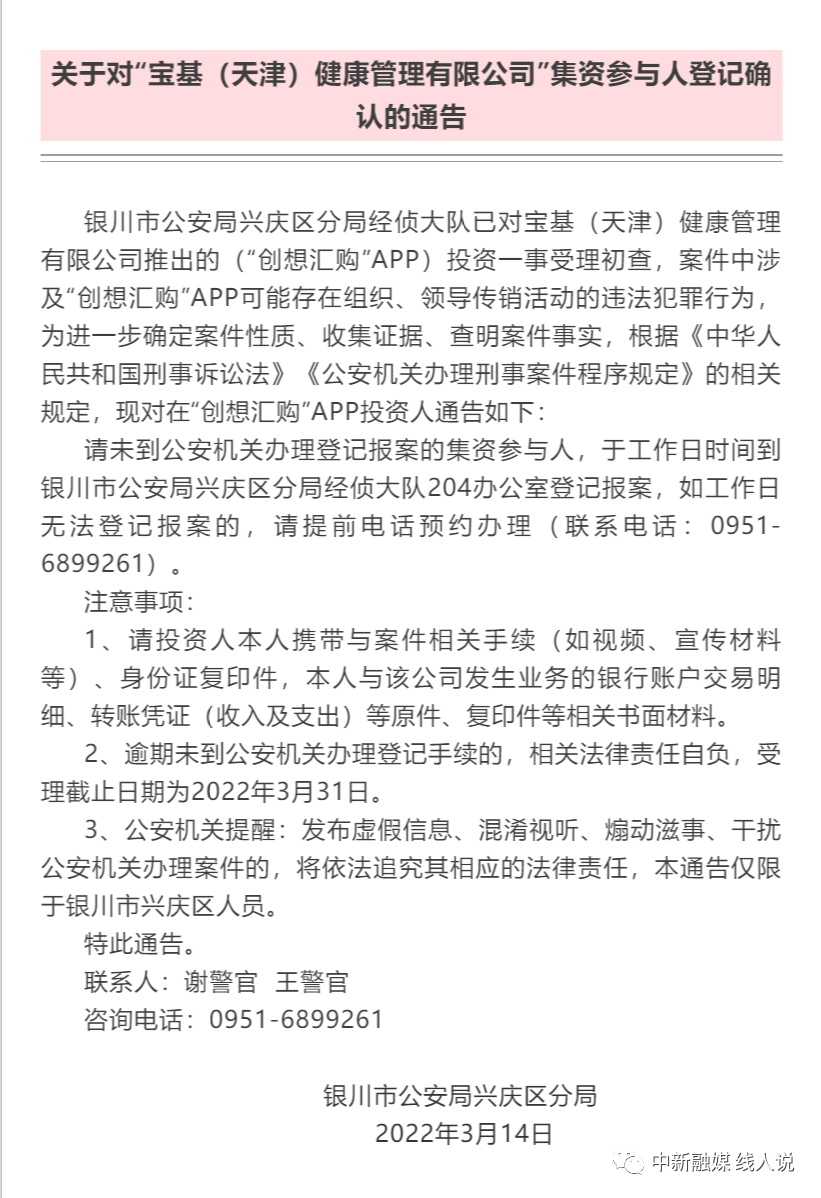
近日,中新融媒在微信公众号“平安兴庆”注意到一则《关于对“至尊中草堂宁夏分公司和宝基(天津)健康管理有限公司”集资参与人登记确认的通告》(简称《通告》)。


图片

截图来源链接:点击此处


据通告显示:银川市公安局兴庆区分局经侦大队已对宝基(天津)健康管理有限公司推出的(“创享汇购”APP)投资一事受理初查,案件中涉及“创汇购”APP/至尊中草堂可能存在组织、领导传销活动的违法犯罪行为,为进一步确定案件性质、收集证据、查明案件事实,根据《中华人民共和国刑事诉讼法》《公安机关办理刑事案件程序规定》的相关规定,现对在“创汇购”APP投资人通告……


据企查查显示,宝基(天津)健康管理有限公司成立于2017年9月30日,注册资本 为100万元,陈克兵担任法人,也是宝基(天津)生物科技有限公司法人,持有宝基(天津)健康产业集团有限公司90%股份。


图片


据悉,“创享汇购”拼团是宝基集团新推出的一个拼团板块。


据商城介绍称,拼中后,等于您买下拼到的产品,成团后,在订单中相同能够领到一个随机红包(z高4%,z低1.5%);同一个产品,累计拼中5次,能够领到一个拼团价格6—10倍的随机红包;没有拼中,本金全额退回,还能够得到z高4%的随机奖赏红包(z低不会低于产品价格的1.5%),收取红包后在创享汇购拼团商城体系中能够建议提现,秒到。


会员等级分为3级:lv1、lv2、lv3


Lv1(注册既是):赚静态收益部分和约请老友注册,推行1位直属有用会员能够拿直属会员拼团奖赏的20%。举例:您约请了会员A,A参团一件100元的产品,拼中(或拼不中)领到4元的红包,您就能够得到4 X 20%=0.8元推行奖赏,实时结算到您的可提现余额中;


lv2(推行5位直属有用会员):能够拿直属会员拼团奖赏的30%;


lv3(团队总人数内测到达200人):能够拿直属会员拼团奖赏的40%,能够拿到团队一切会员拼团奖赏的10%。


此外,该平台还有不少网友在第三方平台进行投诉。据黑猫投诉显示,“创享汇购”投诉有16条,主要集中反映的问题是,退款难、提现难、虚假宣传、不发货等问题。


据投诉人反映,宝基(天津)健康管理有限公司中的创享汇购骗取消费者赚取佣金的心理,每单100单300不等,然后不断充钱进去必须拼购5单即可返现,但是弄完以后怎么提现审核都无法通过,最后这个公司把软件关闭直接进不去了。


图片


此外,消费保投诉处理平台也有网友反映,天津宝基健康管理有限公司,旗下app创享汇购,以拼单返利为名,诱惑人充钱拼单,结果充了钱没了。


图片


对此,有关律师则表示,拼团返利模式衍生非法集资违反《防范和处置非法集资条例》的相关处置条款。根据第19条:“在销售商品、提供服务、投资项目等商业活动中,以承诺给付货币、股权、实物等回报的形式吸收资金”。处置非法集资牵头部门应当及时组织有关行业主管部门、监管部门以及国务院金融管理部门分支机构、派出机构进行调查认定。

天津“创享汇购”APP运营方被公安通告:拼团模式为何染上网络传销?:http://www.fcxcn.cn/shehuiguanzhu/5473.html
反传销:www.fcxcn.cn 反传销柔儿团队主要负责寻人,上门反洗脑,现场解救劝说。团队长期在北海现场解救1040阳光工程,资本运作传销受害者,以及全国各地协助家属寻找北派传销的孩子(因传销而常年未回家者,被控制人身自由的人群),反传区域涉及:广西,广东,深圳,福建,江西,湖南,香港,浙江.附近有需要求助可与我们联系,孙老师13712257511
0