从中国金币到小兔鲜生,云尚真优品创始人孙伟从中扮演着怎样的角色?

首页 > 社会关注
编辑:广东反传销救助中心 日期:2022-04-10T13:21:14 人气:30

在上篇报道中,我们简单了解到了河北爱尚农公司的背景,以及创始人孙伟的过往经历,在本篇报道中,我们将着重关注的是沧海网络公司旗下的小兔鲜生APP,与张运庆名下的“中国金币”是什么关系,孙伟从中起到了怎样的作用。


图片




小兔鲜生,因何被诉



前段时间,有人在网上咨询云尚真优品这个项目是否值得加入,这时,有一位网友表达了这样的观点:云尚真优品这个项目和它的“前身”一样,依然延续运用着前期画饼,后期跑路的手段,该网友还言之凿凿地声称,上次骗了投资人的钱,挪用员工工资,拖欠,不签合同,不上保险……


虽然说是无风不起浪,芸芸众生众口难调,但相信没有谁愿意平白无故地去黑一家与自己素无瓜葛的企业,更何况是这种知名度不高的企业。那么,支撑起该网友的上述论调的依据在哪里呢?


或许就在“中国金币”受害者的投诉举报材料里:


图片



在上面这份揭露“中国金币”诈骗的材料当中,有两点内容与孙伟和小兔鲜生有关。其一,是“据小兔鲜生的老总孙伟说,2018年8月张运庆老婆吕娜入股小兔鲜生50多万,占小兔鲜生30%的股权(据我们掌握的消息不止是这个数字)。孙伟还说,实际上不欢迎中国金币的代理们参与小兔运作。但是这属于投资方(吕娜)自愿把股权转让出去。而我们是这样理解的,是不是要用我们几千万的金币代理费去换吕娜的50多小兔股权?若小兔公司无法上市,公司亏本、解体,我们将血本无归。”


其二,是“我们当时给公司交钱是为了做金币和黄金数字资产。但是现在让我们从金币和黄金数字资产的投资者变为小兔蔬菜代理,我们是不能接受的。”


简单地了解完受害者的投诉材料,接下来我们再来看看他们的说法是否有据可依呢?答案是肯定的,调查发现,2019年6月26日,孙伟退出沧海网络公司,不再担任该公司的法定代表人和高管,这时,张运庆和吕娜分别接过了该公司法定代表人和高管的职务,同时,此二人名下的青岛中流资产管理有限公司开始成为该公司的股东。也就是说,从公司工商信息变更记录上看,中国金币的受害者们的说法确实是得到了正向的印证,尽管具体的日期还存在出入。时间来到2019年11月时,吕娜退出,公司现任的实控人顾春凤正式接管。


图片



另外,在网上还流传着一份《股权投资协议书》颇为引人关注,这份协议书的甲方是沧海网络公司,委托人是孙伟,乙方就是青岛中流资产管理有限公司,委托人是张运庆,由此,足见此两者关联之密切。


图片


(图片来源:小兔鲜生PPT)



而“中国金币”这场骗局与小兔鲜生之间的联系,在去年也遭到了“利箭在行动”的曝光。相关报道曾一针见血地指出:“中国金币搞不下去了,又改成小兔鲜生,又搞不下去,跑路了。”


图片


(图片来源:利箭在行动)


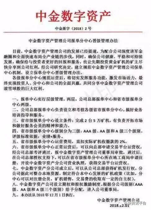
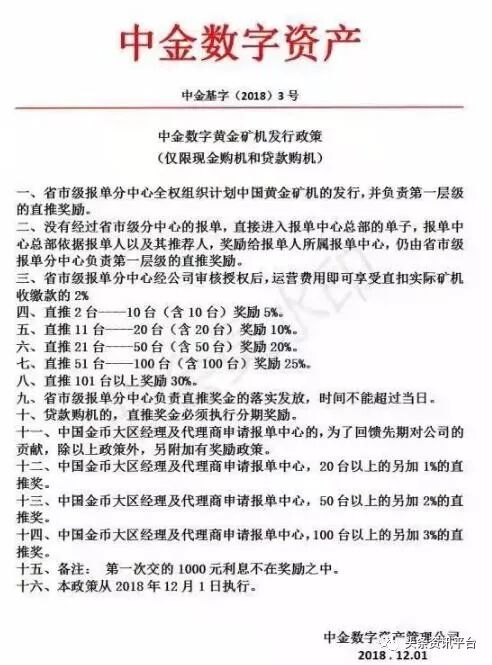
调查发现,中国金币这个项目的运作方为“中金数字资产”,当时张运庆以青岛中金数字资产管理有限公司老总的身份组织会议,不过菏泽阿里网络科技发展有限公司才是这个项目的收款方和实际经营主体,但在该公司的经营范围中,明显标注了“不含投资类、金融类”的字样。





据相关APP截图显示,这个项目还有矿机机制,显然,该项目与中国人民银行发行的熊猫币没什么联系,关网跑路的结局自然是在所难免。


图片

图片


(图片来源:利箭在行动)


从下图中的这些通告的发行方的名字(中金数字资产管理有限公司)被刻意隐去青岛二字的行为来看,相信不少人都能瞧见其中的些许端倪。


图片

图片



2019年年末,有知情人士在微博上表示:“……近期会去石家庄公安厅投诉报案,希望当地政府重视帮助追回投资款。”


图片




图片

一路走来,连连更名



再说回小兔鲜生本身,小兔鲜生是由石家庄沧海网络科技有限公司打造的社区型生鲜平台,它上线于2017年11月,当时的整个技术团队在30人左右,主攻石家庄生鲜市场并逐渐在扩展业务布局,2018年9月对外宣布完成中流资产Pre-A轮千万级融资。


图片



2019年1月15日,小兔鲜生的官方微信公众号声称其与国海证券开展IPO见面会。与国海证券基本确定,并对企业年前财务报表进行相关整理审核,小兔鲜生已进入上市辅导期,小兔鲜生IPO预计将于春节过后实施。时间来到7月上旬后,孙伟在QQ空间发表说说称小兔鲜生正式递交IPO上市申请。


图片



很难让人忽视的是,在当天,孙伟竟然把“七七事变”与自家企业的合作事宜相提并论,并合称为所谓的“7月7日发生的三件大事”。


图片



在那段日子里,许多小兔鲜生的合伙人都对公司上市抱持着不小的憧憬,按照孙伟本人的说法,加入小兔鲜生的合伙人就可以获得公司最高35000元期权,就可以成为这家公司股东。


图片



附小兔鲜生合伙人模式:


图片



至于这场上市闹剧最终的结局,“穿越”到2020年之后的我们已经看得一清二楚,小兔鲜生不仅未能上市,孙伟本人也“不辞而别”转而注册河北爱尚农公司,改头换面地去做云尚真优品去了,小兔鲜生的商城从此无法通过其官方公众号访问。


在小兔鲜生之前,沧海网络旗下电商平台的名字叫“遇见山庄”,这是一家由沧海网络公司运营的O2O生鲜商城平台,创立于四五年前。


图片



这个项目对于孙伟来说,想必是有着很深刻的情感挂系,毕竟如今的孙伟的微信号昵称还是“庄主-孙伟”。


图片



遇见山庄的模式如下:


图片



过了两年,遇见山庄更名为小兔鲜生,到了2019年下半年,小兔鲜生也销声匿迹了。但很快,孙伟就另起炉灶打造出了爱尚农公司旗下的云尚真优品,时间来到2020年春天时,“爱尚鲜生”又顺利出炉了,爱尚农的官网(www.aishangxiansheng.com)也在同期“无中生有”。关于爱尚鲜生的问世,官方的说法是:河北爱尚农网络科技有限公司自2019年9月成立至今,一直稳步有序发展1.0种子会员,在发展的过程中总体来说达到了1.0预期,自此不再招募1.0种子合伙人。现在按照整体公司部署上线2.0爱尚鲜生板块,该板块主要是依托1.0种子会员向全国辐射同城一公里配送服务和当地农场落成,为用户提供方便、便宜、快速的生鲜购物渠道,同时3.0物流建设也开始了谋划,预计今年年底3.0板块启动。


图片



据爱尚鲜生官网介绍,爱尚鲜生是河北爱尚农网络科技有限公司推出的一款具有手机地图定位功能的电子商务平台,是针对特定范围内社区居民的日常饮食需要的食材所推出的社区型电商平台。据《爱尚鲜生2.0春季优惠促销活动》显示,爱尚鲜生APP会员共计分为两种,一种是普通消费会员,一种是VIP会员。VIP会员可以享受储值999元赠送399元活动,该储值额仅限APP内购买生鲜消费使用,不能提现,不能转赠。


由此可见,孙伟一手打造的这几家平台的本质一如既往,同样属于生鲜电商平台,其“换汤不换药”的包装手段也可见一斑。


图片



更何况在云尚真优品的官方公众号公布出的爱尚鲜生的“下载指南”视频当中,爱尚鲜生APP所引用的就是小兔鲜生APP的安装包的事实,也已是昭然若揭。


图片

图片




市级代理,年入千万?




文章的最后,我们不妨再来回顾一下当年小兔鲜生的参与者会从中拿到哪些收益。除了我们在上文中提到的合伙人板块外,还有三个模式可谈。第一个模式是店铺模式,按照相关PPT材料推算,用户在小兔鲜生APP当中设立店铺有机会日入1500元,年入54万元。


图片

图片



第二个模式是成为区域代理,工作内容是开发当地商铺,收益是所有开发商铺营业额的百分之一点五,按照收益分析的推算,小兔鲜生的区域代理的年收入可高达162万元。


图片



第三个模式是成为市级代理,收益为持有当地所有代理店铺业绩的百分之一点五,按照收益分析推算,市级代理的年收入可高达810万元。


图片



上述的这份名为“代理详情介绍小兔鲜生”的宣传材料对参与者的预期收益分析得如此乐观,在某种程度上来说,其实也属于“一脉相承”,另外一篇名为“小兔鲜生”的文档对整个市场的预期收益分析的乐观程度,同样是不遑多让——小兔鲜生市场的收益额预计将高达2.8116亿元。


图片



显而易见,这个分析一点也不切合实际,要知道在2019年4月的时候,孙伟还在网上对报销金额为150元的货款单感叹:“什么时候货款单支付到1500万啊!”


图片






图片

后 记



正如云尚真优品的推广软文所言:“生鲜电商在当下可谓是如火如荼,以阿里、腾讯领军或投资的生鲜电商平台更是在中国生鲜市场上异常活跃!一轮轮高额融资,一次次火热烧钱,让中国生鲜电商行业出现了前所未有的繁荣景象”。然而,在这些所谓的繁荣的背后,个别生鲜平台的挂羊头卖狗肉的行为,也正在破坏着我国生鲜电商行业的健康有序的发展,有关监管部门亟需加强重视,消费者与投资人更需要对此类项目保持警惕,谨防受骗。


图片

(孙伟)


至于孙伟在今后还会有什么打算?爱尚农公司是否会如其规划的那样,成为一家月度纳税超百万的企业?对此,交互营销资讯将继续保持关注。

从中国金币到小兔鲜生,云尚真优品创始人孙伟从中扮演着怎样的角色?:http://www.fcxcn.cn/shehuiguanzhu/5700.html
反传销:www.fcxcn.cn 反传销柔儿团队主要负责寻人,上门反洗脑,现场解救劝说。团队长期在北海现场解救1040阳光工程,资本运作传销受害者,以及全国各地协助家属寻找北派传销的孩子(因传销而常年未回家者,被控制人身自由的人群),反传区域涉及:广西,广东,深圳,福建,江西,湖南,香港,浙江.附近有需要求助可与我们联系,孙老师13712257511
0