假机构!假方案!国家乡村振兴局辟谣
4月13日,国家乡村振兴局在官网发布公告称,近期,发现有以“乡村振兴共同富裕战略办公室”名义,印发“《共同富裕专项补助资金拨付实施方案》”,建立有关微信群或下载APP,分类型要求支付不同金额并领取红利的活动。经与相关部门核实,明确无“乡村振兴共同富裕战略办公室”,所谓“实施方案”为造假,其经营方式具有明显骗局特征。

国家乡村振兴局表示,请社会各界提高警惕,发现类似活动及时向有关部门举报或报警处置。请社会各界通过正当渠道积极参与巩固拓展脱贫攻坚成果,推进乡村振兴工作,坚决反对任何单位和个人借机从事违规敛财牟利活动,欢迎社会各界加强监督。
据了解,近期各地不同程度地出现了一些非法团伙,假借“乡村振兴 共同富裕”之名,行传销和诈骗之实。主要包括以下几种套路:
山寨机构,伪造文件

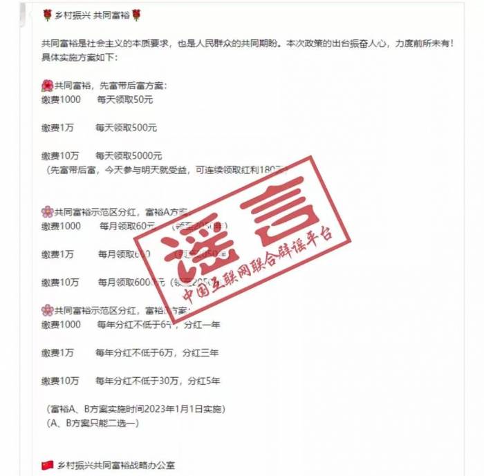
打着国家政策、政府支持的幌子,山寨“乡村振兴共同富裕战略办公室”机构,伪造红头文件和工作证,让常人难以分辨。
编造方案,实施诈骗

巧立名目,编造“投资少 回报高”的实施方案,涉嫌传销、非法集资、网络诈骗等违法行为。值得注意的是,一些诈骗网站的IP地址甚至在境外,并非国内网站。
拉取人头,传销推广

诈骗方案通过微信朋友圈、微信群等渠道,采取亲朋好友互相宣传、互相推荐的方法进行拉人头式传销推广,还公然提出公务员和对项目有疑惑的人不许拉入。同时群主具有绝对话语权,一般群成员被禁止发言,若有不同意见及质疑,群主会将其踢出群。
中国互联网联合辟谣平台郑重提醒大家,如遇以上情况,请立刻退群,保护好本人及家庭成员的个人信息,谨防上当受骗,造成财产损失。