来源:头条资讯平台 #贝维诗#批件过期#责令改正
据中国美妆网在近期发布的数据显示,国内的线上洗护市场的多个细分子类业绩在今年上半年全线飘红。数据显示,在今年3月中旬到6月中旬期间的近90天里,淘宝/天猫的洗护品类销售额达98亿+,环比增长55%,大涨55%+。洗护市场的爆发,也带动了许多身处行业当中的品牌的发展,比如洗护品牌贝维诗,就在这段期间以汇生国际的形象走入了大众的视野。
贝维诗是一个怎样的洗护品牌?该品牌的经营主体因何被消费者告上法庭?相关公司遭行政处罚所因何事?汇生国际是什么来历?相关奖金制度该如何解读?
假冒伪劣,行政处罚
贝维诗,英文名Leiws,是广州创翔生物科技有限公司旗下的洗护品牌,该品牌包括植物染发系列、生姜系列、罗马香疗系列、COCOBWS香芬系列产品。

经查,广州创翔生物科技有限公司成立于2013年1月18日,法定代表人聂欣怡,注册资本50万元,股东有聂欣怡和胡佩行。据《2019年度报告》显示,该公司的参保员工为0人。

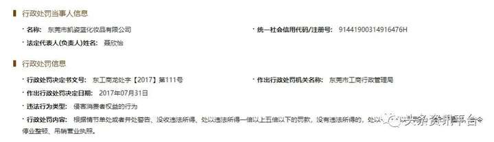
值得一提的是,聂欣怡目前还在东莞市凯姿蓝化妆品有限公司担任法定代表人,而该公司曾因侵害消费者权益的行为遭到过东莞市工商行政管理局的行政处罚。行政处罚内容为根据情节单处或者并处警告、没收违法所得、处以违法所得一倍以上五倍以下的罚款,没有违法所得的,处以一万元以下罚款;情节严重的,责令停业整顿、吊销营业执照。

2019年6月,该公司又因通过登记的住所或者经营场所无法联系被广东省东莞市工商行政管理局石龙分局列入经营异常名录,至今未被移除。

再说回广州创翔生物科技有限公司,该公司也同样遭到过有关部门的行政处罚,原因为销售假冒伪劣化妆品。
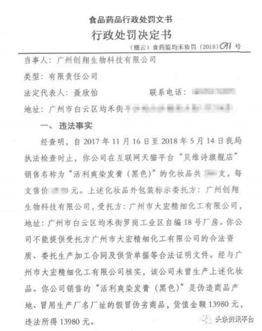
2018年6月,白云食药监发布《行政处罚决定书(穗云)食药监均禾妆罚〔2018〕011号》,对广州创翔生物科技有限公司销售假冒伪劣化妆品的行为进行了处罚,处罚措施为:1、没收违法所得13980元;2、罚款5592元(违法商品货值金额0.4倍);另责令停止销售假冒伪劣化妆品行为,并对所售化妆品自行清查,确保产品合法合格。

另据天眼查显示,广州市白云区工商行政管理局均禾所、广州市工商行政管理局白云分局三元里工商所等部门在过去的这些年间对创翔公司进行检查时,总是会遇到“经查实未在登记住所从事经营活动或通过登记的住所(经营场所)无法联系”的状况。

育发产品,批件过期?
前段时间,围绕着该公司所发生的一起购物合同纠纷也引来了不少人的关注。据《史某某与广州创翔生物科技有限公司网络购物合同纠纷一审民事判决书》显示,原告于2017年12月5月、2017年12月22日,通过由被告所经营的淘宝“贝维诗旗舰店”,购买了由被告所生产的“贝维诗一洗黑纯自然染发膏剂天然植物洗发水”。产品的外包装盒显示,该化妆品品名:活利爽染发膏(黑色);国妆特字:G20091032(黑色)。成分包括:水、丙二醇、氢氧化铵(30%)、硬脂聚醚-15、聚二甲基硅氧烷、羊毛脂、p-苯二胺、4-氨基-2-羟基甲苯、间苯二酚、羟乙基纤维素、EDTA二钠、亚硫酸钠。而国家食品药品监督管理局官网活利爽染发膏(黑色)配方成分为:水、硬脂醇、氢氧化钠、丙二醇、甘油硬脂酸酯、矿油、油醇聚醚-15、貂油、肉豆蔻酸异乙酯、p-苯二胺、EDTA二钠、亚硫酸钠、间苯二酚、抗坏血酸、香精。

经比对,原告认为被告所售产品中,非法添加了国家批准文号中不包含的硬脂聚醚-15、聚二甲基硅氧烷、羊毛脂、4-氨基-2-羟基甲苯、羟乙基纤维素成分。国家批准文号中包含的硬脂醇、甘油硬脂酸酯、矿油、油醇聚醚-15、貂油、肉豆蔻酸异乙酯、抗坏血酸、香精等成分,原告产品中却缺失。另外,国家食药总局官网信息显示,G20091032(黑色)批准日期为2014年1月2日,目前该批件已处于过期状态,故原告认为被告销售给原告的涉案产品明显不符合批准文号中关于《化妆品产品技术要求》的相关规定,涉嫌违反《化妆品卫生监督条例》、《侵害消费者权益行为处罚办法》、《消费者权益保护法》等法律法规。
最终,成都市成华区人民法院认为,原告主张创翔公司生产、销售产品成分与批准文号不一致,举出其购买的活利爽染发膏实物与外包装,并举出相关文件,根据《最高人民法院关于审理食品药品纠纷案件适用法律若干问题的规定》第五条“消费者举证证明所购买食品、药品的事实以及所购食品、药品不符合合同的约定,主张食品、药品的生产者、销售者承担违约责任的,人民法院应予支持。”以及第十七条“消费者与化妆品、保健品等产品的生产者、销售者、广告经营者、广告发布者、推荐者、检验机构等主体之间的纠纷,参照适用本规定。”之规定,对于原告基于解除合同之前提请求退还货款之诉请,法院予以支持,但对于原告要求的三倍赔偿不予支持。
而关于在上述裁判文书当中所提及到的“批件已处于过期状态”一事,此处还需详加说明。近年来,我国脱发人群已呈现年轻化趋势,有数据显示,约2亿中国人受到脱发问题困扰,但整个育发液行业在此背景下迅猛发展的同时,一些业界乱象也就此暴露出来,比如一些产品批件已过期的产品仍然在市面上继续销售,“贝维诗育发液”在去年就被媒体曝出它也是一款存在这种问题的产品。

(图片来源:青眼)
经查,“贝维诗育发液”批准文号为国妆特字G20130901,在国家药监局备案系统中,该产品名称显示为“嘉韵育发液”,在2019年4月时,“青眼”在其发布的一篇标题为《涉违规宣传、张冠李戴、批件过期,育发液市场怎一个“乱”字了得!》的报道中曾指出,该批件状态显示“已过期”,也就是说,在当时,贝维诗存在销售批件已处于过期状态的产品的行为。对此,有行业人士表示,批件过期后,生产企业不得再生产该批件产品,但不排除批件过期后处于换证期间,可能会有一个延续通知书,这种情况还可以继续生产的。一般申请延续获批的时间在60天左右,如果有问题,就延续不了。


现如今,在通过国家药监局搜索国妆特字G20130901时,我们发现会弹出三个页面,其中有两个批件状态显示“已过期”,另一个批件状态为“当前批件”,批准日期为2019年6月19日。可见,在销售批件已处于过期状态的产品一事曝光后,贝维诗方面很快就向国家药品监督管理局提交了批件延续申请。

多款产品,责令改正
挂着贝维诗牌子的化妆品,除了特殊用途化妆品,还有非特殊用途化妆品。经查国产非特殊用途化妆品备案平台,我们发现广州创翔生物科技有限公司生产的“贝维诗水润蛋白香芬还原素”、“贝维诗弱酸性无硅马油沐浴露”、“贝维诗竹炭控油祛痘洁面乳”等产品都曾因在3个月内未携带资料到属地所进行备案检查遭到过责令改正。

“贝维诗水润嫩肤香氛沐浴露”、“贝维诗摩洛哥香水护发精油”、“贝维诗水润蛋白滋养双效香氛洗发水”、“贝维诗蛋白保湿定型香氛弹力素”等产品遭到责令改正的原因则是企业不配合非特备案现场审查工作。

“贝维诗女士香氛沐浴露(粤G妆网备字2015108880)”、“贝维诗水润蛋白香氛还原素”、“贝维诗花韵柔肤香肌沐浴露”、“贝维诗老姜王顺滑滋养护发乳”、“贝维诗水润蛋白滋养双效香氛洗发露”等产品遭到责令改正的原因是企业未按期配合备案后监督检查。

贝维诗女士香氛沐浴露(粤G妆网备字2017072448)”遭到责令改正的原因是产品系统备案超过三个月企业仍未提供备案资料进行监督检查。

“贝维诗丝蛋白水润滋润护发蜜”、“贝维诗头发鳄梨精华油”、“贝维诗滋润洗发露”、“贝维诗檀香清爽水润沐浴露”、“贝维诗檀香水疗受损修护洗发露”、“贝维诗竹炭控油祛痘洁面乳(已注销)”、“贝维诗弱酸性无硅马油沐浴露(已注销)”、“贝维诗水润蛋白香芬还原素(已注销)”、“贝维诗水润蛋白清爽祛屑洗发乳(已注销)”、“贝维诗水润蛋白香氛还原素(已注销)”、“贝维诗水润嫩肤香氛沐浴露(已注销)”等产品都曾遭到过两次责令改正

美白功效?违规宣传
说到关于产品宣传的方面,目前,“省钱36524”、“甩甩团订阅号”、“活动资讯网”、“西瓜小管家”等公众号在对外介绍“贝维诗血橙亮肤烟酰胺沐浴露”时,都明确声称该产品具有美白功效。



但实际上,该产品仅是非特殊用途化妆品。

再比如“贝维诗逆龄童颜喷雾”,有宣传图片指出该产品具有美白功效,但实际上,该产品也同样是非特殊用途化妆品。

目前,相关产品的生产厂家都已变更为了广州汇生国际生物科技有限公司,当然,这是后话。

按照政策要求,美白产品已纳入特殊用途化妆品管理,若产品进行了特殊用途化妆品申报,可以宣传美白等作用,若没有申报,则不应该使用任何与美白相近或类似的宣传用语。因而,这些公众号的上述宣传行为涉嫌违反《广告法》相关规定。

在这篇报道中,我们简单了解到了贝维诗名下的这些产品存在着怎样的问题,在下篇报道中,我们将把视线聚焦在汇生国际的身上。