曝光 | 遭到支付宝辟谣的迈付通还能蹦跶多久,四大收益模式又是否会成为其“跑马圈地”的保障?

首页 > 社会关注
编辑:广东反传销救助中心 日期:2022-04-23T11:37:19 人气:28
自称“全球最大区块链数字支付生态”的迈付通是何来历,与“失信人”的合作会对其产生怎样的影响?

在上篇报道中,我们了解到了迈付通的背景以及现状,在本篇报道中,我们将要关注的是山东迈付通公司的超范围经营问题,支付宝方面的辟谣,以及其奖金制度模型。
图片
(图片来源:新浪微博)



违规经营,终遭辟谣




首先,我们来看一下山东迈付通公司的经营范围:计算机软件技术开发;电信业务;计算机信息技术服务;信息处理和存储支持服务;计算机网络技术开发、技术服务、技术推广、技术咨询、技术转让;大数据处理服务;计算机系统技术服务;计算机系统集成;批发、零售:计算机软硬件、电子产品、工艺品、机械设备、非专控通讯设备以及其他法律、法规、国务院决定等规定未禁止和不需经营许可的项目。(依法须经批准的项目,经相关部门批准后方可开展经营活动)
显然,山东迈付通公司的经营范围并不包括“互联网支付”这几个字,这说明这家公司并不具备进行相关业务的资格,如果我们用支付宝公司的经营范围与之进行一下对比的话,就更能看出两者的差异。
图片
对于该公司超范围经营的行为,《民法通则》第四十九条指出,企业法人有下列情形之一的,除法人承担责任外,对法定代表人可以给予行政处分、罚款,构成犯罪的,依法追究刑事责任:(一)超出登记机关核准登记的经营范围从事非法经营的。而《无照经营查处取缔办法》第4条也有规定:下列违法行为,由工商行政管理部门依照本办法的规定予以查处……(五)超出核准登记的经营范围、擅自从事应当取得许可证或者其他批准文件方可从事的经营活动的违法经营行为。
图片
既然说到支付宝,我们就再多提几句,在迈付通官网所披露的合作伙伴当中,支付宝的名字也是赫然在列。双方真的有所合作吗?为此,我们也专门拨通了支付宝的客服热线,就相关问题进行了咨询,对此,客服表示山东迈付通技术开发有限公司并非支付宝的合作伙伴,可见,迈付通在此方面的宣传已涉嫌虚假宣传。
同样,微信支付也被挂在了迈付通官网的合作伙伴名单之中,当我们就相关问题对腾讯客服进行求证时,对方则明确表示可以向腾讯110举报。
图片


(推广人员的聊天截图)
而且从监管层面来说,央行从2015年年底就基本停滞了第三方支付牌照的发放,并开始出手整顿。单是2016年8月到2017年9月期间,就有24张支付牌照被注销。而2017年12月以来央行治理第三方支付乱象态度更为明确,据不完全统计,2018年1月份至2020年4月份,有近102家支付机构被央行处罚,累计处罚额度近5亿元。显然,在目前公示的第三方支付牌照的获得者名单当中,山东迈付通技术开发有限公司的名字自然也不会有丝毫显山露水的迹象。



揭底模式,四大收益




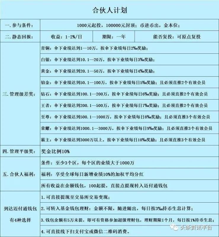
接下来,我们再来看一下迈付通的参与者能收获怎样的收益。据了解,具体投资收益包括以下四个部分,分别是静态收益、动态收益、平级奖和合伙人福利。
图片
先说静态收益:参与者可以投资的数额在1000元到10万元之内(整倍数),也就是说,1000元起投,10万元封顶,可复投,每天1%到2%释放,到365天为止,3.65倍到7.3倍止。
图片
动态收益,也称“管理级差奖金”,迈付通按照业绩和推荐人数将参与者依次分为青铜、白银、黄金、铂金、钻石、王者、至尊、荣耀和霸主等几个级别。
图片
青铜:伞下总业绩达到1万~10万 奖励0.2%元(每天)
白银:伞下总业绩达到10万以上~20万 奖励0.3%元(每天)
黄金:伞下总业绩达到20万以上~50万 奖励 0.4%元(每天)
铂金:伞下总业绩达到50万以上~100万 奖励 0.5%元(每天):且必须直推两个有效会员
钻石:伞下总业绩达到100万以上~200万 奖励 0.6%元(每天):且必须直推两个有效会员
王者:伞下总业绩达到200万以上~500万 奖励 0.7%元(每天):且必须直推两个有效会员
至尊:伞下总业绩达到500万以上~1000万奖励 0.8%元(每天):且必须直推三个有效会员
荣耀:伞下总业绩达到1000万以上~3000万奖励 0.9元(每天) :且必须直推三个有效会员
霸主:伞下总业绩达到3000万以上奖励 1%元 (每天)同时享受公司新增业绩10%加权平均分红:且必须直推三个有效会员
图片
除了动态和静态两方面的收益外,参与者们还有所谓的平级奖可拿:即下级动态收入的10%。
另外,“合伙人福利”也在该奖金制度中占有举足轻重的地位,拿到该福利的条件是至少三个区,每个区的业绩都大于1000万元,福利是享受全球每日新增业绩10%的加权平均分红,所有收益在余额钱包,100起提,直接点提现转入迈付通钱包。
图片


如今,在由聚优传媒舆情监测中心与防传管家共同推出的《投诉举报统计》(统计来源于反传销网旗下各网络咨询平台及反传销网咨询部接到的关于对各类疑似资金盘、网络传销、非法直销、非法集资等情况登记)当中,当时刚刚注册成立没几天的“山东迈付通技术开发有限公司”就已然榜上有名。
图片


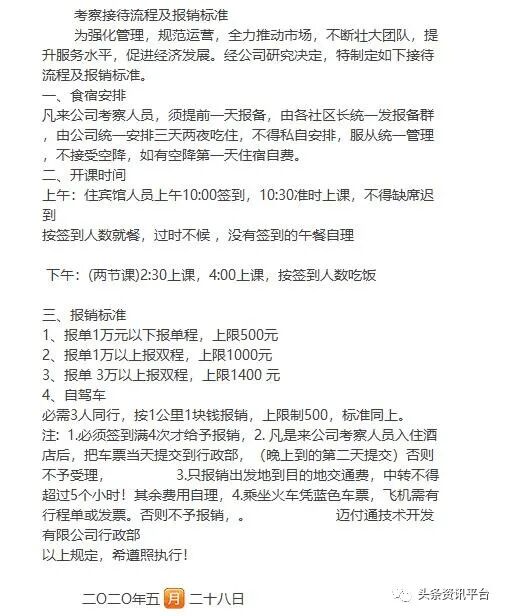
最近一段时间,迈付通正在“跑马圈地”阶段,全国各地的参与者都在积极开会、组织活动,以招募其他人员加入,西安地区在这方面搞得尤为火热,具体的考察接待流程及报销标准如下:
图片
图片
通过对上述“东方濠璟商务大厦25楼”的地址进行搜索后,我们在启信宝中只发现了一家名为陕西国铁建设工程有限公司的企业,该企业成立于2020年5月12日,许可项目为各类工程建设活动。
图片


后 记




近年来,区块链逐渐为人们所熟知,但相较于技术本身,人们听到更多的则是一批又一批以“区块链”为幌子的互联网金融骗局。在《中国金融》2020年第4期中,中国人民银行数字货币研究所区块链课题组就区块链的特点、优势、适用领域以及风险隐患等问题发表文章,文章在最后提醒大家要警惕区块链骗局、金融诈骗等。所以说,投资人在如今面临陌生的投资理财项目时,更需要提起百倍的警惕。
图片


至于APP在目前尚未正式推出的迈付通在今后会迎来怎样的发展?“4个月后,迈付通用户数达到百万级别”的目标又能否顺利实现?对此,头条资讯平台将继续保持关注。


曝光 | 遭到支付宝辟谣的迈付通还能蹦跶多久,四大收益模式又是否会成为其“跑马圈地”的保障?:http://www.fcxcn.cn/shehuiguanzhu/5825.html
反传销:www.fcxcn.cn 反传销柔儿团队主要负责寻人,上门反洗脑,现场解救劝说。团队长期在北海现场解救1040阳光工程,资本运作传销受害者,以及全国各地协助家属寻找北派传销的孩子(因传销而常年未回家者,被控制人身自由的人群),反传区域涉及:广西,广东,深圳,福建,江西,湖南,香港,浙江.附近有需要求助可与我们联系,孙老师13712257511
0