安发生物因“纯化水维护项目”不合要求拒不整改被市监局处罚

首页 > 社会关注
编辑:广东反传销救助中心 日期:2022-06-10T16:7:17 人气:40

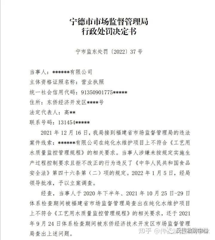
近日,刘李冰反传销团队获悉:日前,国家企业信用信息公示系统公布的一则行政处罚信息显示,安发(福建)生物科技有限公司(简称:安发生物)因在纯化水维护项目上不符合《工艺用水质量监控管理规程》的相关要求,安发生物已收到责令改正的情况下,仍然未按规定实施生产过程控制要求,被宁德市市场监督管理局罚款2.2万元。


图片

截图来源:国家企业信用信息公示系统

据处罚决定书显示,2021 年 12 月 16 日,宁德市监接到福建省市场监督管理局的违法案件线索:安发生物在纯化水维护项目上不符合《工艺用水质量监控管理规程》的相关要求。安发生物涉嫌未按规定实施生产过程控制要求且拒不改正的行为违反了《中华人民共和国食品安全法》第四十六条第(二)项的规定。宁德市监对此予以立案调查。


图片


经查,当事人于 2020 年下半年、2021 年 10 月 25 日-29 日体系检查期间被福建省市场监督管理局查出在纯化水维护项目上不符合《工艺用水质量监控管理规程》的相关要求,还于 2021年 9 月 24 日体系检查期间被东侨经济技术开发区市场监督管理局查出上述问题。

宁德市监认为,安发生物在已收到责令改正的情况下,仍然未按规定实施生产过程控制要求,其拒不改正的行为违反了《中华人民共和国食品安全法》第四十六条第(二)项的规定,对此,宁德市市场监督管理局决定对安发生物处罚人民币22000元。

此外,国家企业信用信息公示系统还显示,安发生物在2020年10月,因其所发布的金金健饮料暗示具有清肺、抗炎、解热功效,违反了广告法第二十八条第二款第五项“以虚假或者引人误解的内容欺骗、误导消费者的其他情形”,被宁德市监罚款9594 元。

企查查显示,安发生物是一家保健品生产商,成立于2005年7月6日,注册资金1.2亿元,法人代表为高益槐。据安发生物官网介绍,安发公司成立于2005年7月,坐落于福建省宁德东侨经济开发区,总投资15亿元人民币,占地150亩。安发生物致力于高品质健康产品的研发、生产、科教及营销,产品分为四大系列:保健品系列、食品系列、饮料系列、化妆品系列,行销全国几十个省市和地区。据商务部直销行业管理信息网站显示,安发生物于2016年4月获商务部颁发的直销经营许可证。

文章来源:北青网健康

安发生物因“纯化水维护项目”不合要求拒不整改被市监局处罚:http://www.fcxcn.cn/shehuiguanzhu/6083.html
反传销:www.fcxcn.cn 反传销柔儿团队主要负责寻人,上门反洗脑,现场解救劝说。团队长期在北海现场解救1040阳光工程,资本运作传销受害者,以及全国各地协助家属寻找北派传销的孩子(因传销而常年未回家者,被控制人身自由的人群),反传区域涉及:广西,广东,深圳,福建,江西,湖南,香港,浙江.附近有需要求助可与我们联系,孙老师13712257511
0