近日,微商电商调研发现,“富恒星”喊着“大健康创业平台”、“消费增值”、“以利他为根本,以助他为己任”、“正心正念正能量,共生共荣共进退”等口号在各社交平台大肆宣传,宣称其平台可以在消费的同时创造财富。
据介绍,富恒星是一个食品全产业链平台。线上以“恒星商城”平台为载体,在提供优质商品的基础上,还加大补贴力度,融入多种参与方式,结合社交电商思维,让消费者自购省钱,分享赚钱,更重要的是,还能让消费增值,消费的同时能够赚钱。
但据微商电商调研调查,富恒星“恒星商城”内的商品价格虚高,其运作模式和推广制度涉嫌违法违规。


富恒星讲师线下宣传
创始人被多次起诉,拒绝履行成老赖


图片来源:富恒星代理
据相关资料介绍,富恒星的主体公司为延安富恒星企业管理咨询服务有限公司,公司有酒店管理服务、酒业、恒星商城、文化传媒、红色旅游等商业板块。企查查APP显示,延安富恒星企业管理咨询服务有限公司成立于2017年9月14日,注册地位于陕西省延安市宝塔区水利大厦1406室,注册资本为1000万元,实缴未知,法定代表人为南建强。该公司由南建强担任执行董事兼总经理,持股49%,南强强担任监事,持股51%。该公司成立之初,法定代表人为南强强,2018年2月24日变更为南建强。据股权梳理,南强强是该公司的实际控制人和最终受益人。


图片来源:企查查
据悉,南强强就是“富恒星”的创始人。宣传资料称,南强强是一名复转军人、金牌讲师、延安市创业新锐人物,还是财富海星联合创始人,创办了多家公司。2017年9月,成立延安富恒星企业管理咨询服务有限公司;2019年9月,与北京亿本堂生物科技有限公司达成战略合作;2020年7月,与贵州怀庄酒业集团合作出品“富恒星”和“中仁名酒”等系列酱香型白酒。

图片来源:富恒星代理
企查查APP显示,南强强共与5家企业有关联。他除了是延安富恒星企业管理咨询服务有限公司的大股东外,还对外投资了喀什辉煌商贸有限公司,控股90%并担任监事;投资了喀什金瑞祥房产经纪有限公司,持股40%并担任法定代表人、执行董事兼总经理;经营了阿拉尔市水宜生水杯专卖店和喀什市水宜生系列产品销售店。其中喀什市水宜生系列产品销售店已注销,阿拉尔市水宜生水杯专卖店被吊销了营业执照,喀什金瑞祥房产经纪有限公司也被吊销了营业执照并且有严重违法记录。



图片来源:企查查
值得注意的是,南强强曾因租赁合同纠纷案由和借贷案由被人起诉3次。2020年7月20日,强某向法院提出诉讼请求依法判决南强强立即偿还借款5000元。事实与理由是强某与南强强是朋友关系,南强强以需要资金周转为由,通过微信转账向强某借款5000元,借款后南强强一直未向强某出具借条,但南强强承认该笔借款,后来强某急需用钱,多次向南强强催要,南强强称自己没有能力偿还。强某为维护其合法权益,故诉至法院。最终法院判决南强强一次性支付强某借款5000元。

图片来源:裁判文书网
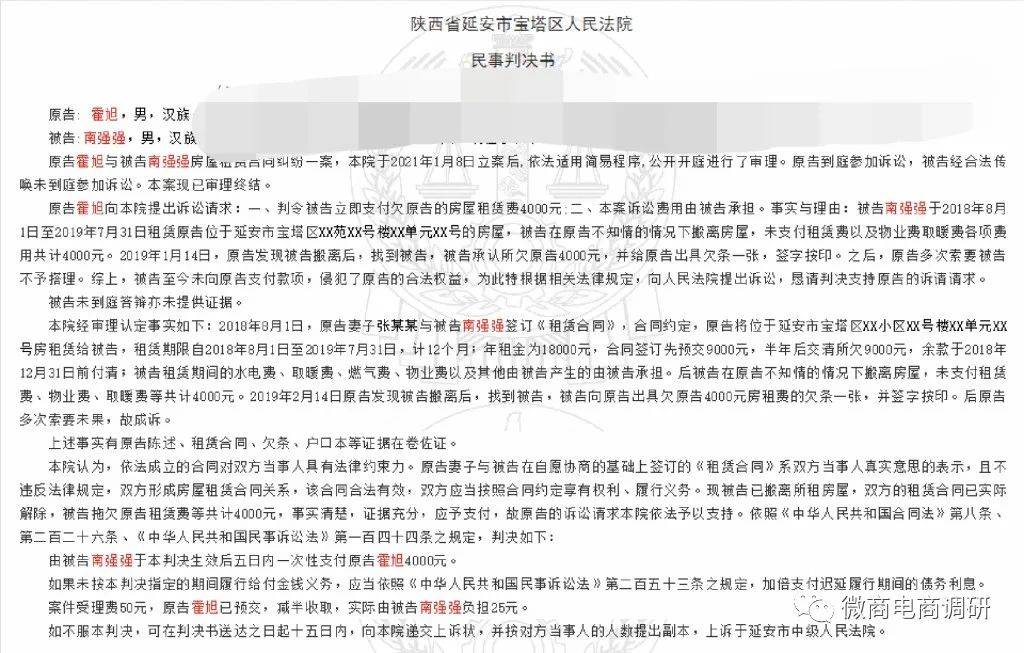
2021年1月8日,霍某将南强强告上法庭。原因是南强强租赁了霍某的房屋,却在霍某不知情的情况下搬离房屋,未支付租赁费以及物业费、取暖费各项费用共计4000元。2019年1月14日,霍某发现南强强搬离后,找到南强强,南强强承认所欠霍某4000元,并给霍某出具欠条一张,签字按印。之后,霍某多次索要南强强不予搭理,故成诉。法院判决南强强一次性支付霍某4000元。

图片来源:裁判文书网
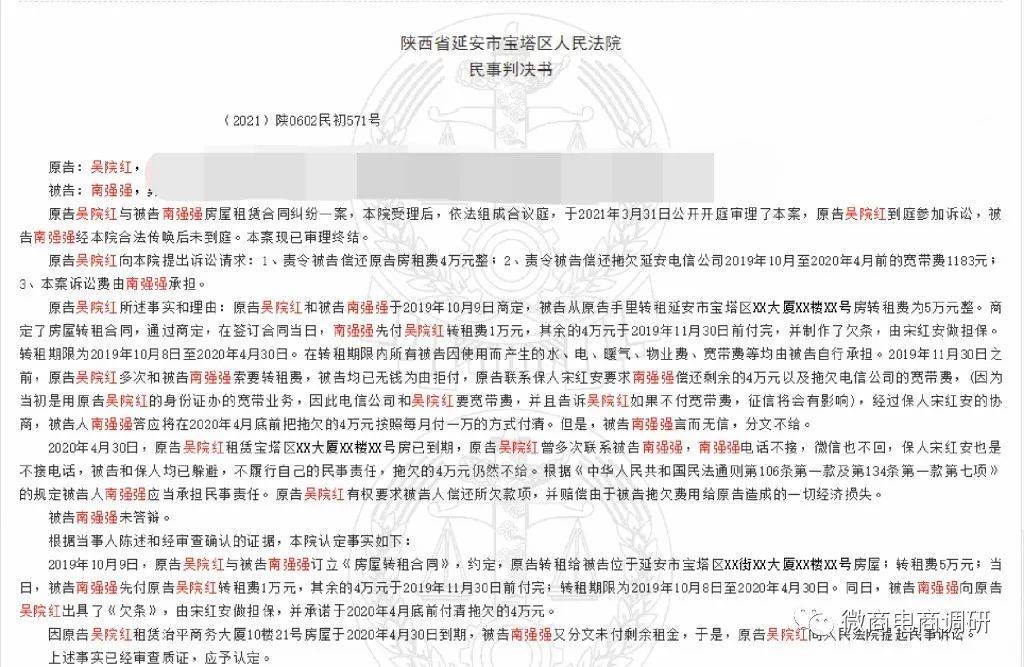
2021年3月31日,吴某某也将南强强告上了法庭。原来吴某某和南强强于2019年10月9日商定,南强强从吴某某手里转租房屋,转租费为5万元整。双方签订了房屋转租合同,在签订合同当日,南强强先付吴某某转租费1万元,其余的4万元于2019年11月30日前付完,并制作了欠条。在转租期限内所有因南强强使用而产生的水、电、暖气、物业费、宽带等均由南强强自行承担。2019年11月30日之前,吴某某多次和南强强索要转租费,南强强均已无钱为由拒付,经协商,南强强答应将在2020年4月底前把拖欠的4万元按照每月付一万的方式付。但是,南强强言而无信,分文不给。所以吴某某便发起了诉讼,法院判决南强强支付吴某某房屋租金40000元。

图片来源:裁判文书网
而南强强却一次都没有履行判决文书确定的义务,因此先后三次被法院列为失信被执行人并且限制高消费。



图片来源:企查查
恒星商城商品价格虚高
富恒星的线上平台名为“恒星商城”,识别代理分享的二维码可进行恒星商城的注册下载。恒星商城主要分为商城和乐购大厅两个板块。商城可购买商品、兑换商品,乐购大厅可参与共识获取财富。


图片来源:恒星商城APP
据宣传,恒星商城中的商品价格都十分实惠,不论是购买还是兑换都很划算。但对比其他平台可发现,恒星商城中的商品价格都普遍偏高。恒星商城的朱砂男士龙纹手串售价高达49800元,而其他平台上的同款手串售价却不到150元。


恒星商城的主推产品一品皇粮平衡粉,在恒星商城的售价为两盒1360元,每盒680元,而该产品在一品皇粮官方商城的售价仅为300元/盒。


由此不难看出,恒星商城商品价格并不实惠,甚至高出市场价数倍。而乐购大厅又是怎样的玩法呢?
消费增值?具有资金盘性质的运作模式、推广制度涉嫌违法违规
代理介绍道,富恒星是一个可以让消费者自购省钱、分享赚钱的平台,能让消费增值,在消费的同时还可以赚钱。据了解,恒星商城的乐购大厅就是获取财富的地方,用积分参与共识就可以轻松赚钱。
恒星商城的积分分为五种,乐贝、乐豆、乐券、乐金、乐钻。乐贝和乐豆用于参与共识获取增值,由购买产品获得;乐券用于购买乐券产品,参与共识产出;乐金可提现兑换现金,也可1:1兑换为乐贝,参与共识获取;乐钻用于购买乐钻专属商品,共识中奖获取。

乐购大厅分为鸿图远业、富恒星、床头宝和蕲艾四个区域,每个区域都有各自的开始时间、额度以及基金池。




图片来源:恒星商城APP
参与者以乐贝积分与乐豆积分进行100:2的比例混合参与共识,可根据个人购买能力,选择适合的仓参与共识;每仓共识时间为1-3天,4仓为一期,期末奖励期初第一仓。3天未满额,则该轮共识启动重生机制。
每一期共识分为4仓,第一仓共识满后开启第二仓,每仓额度递增30%。参与共识可获得参与积分13%的静态收益(其中乐金11.7%,乐券1.3%),每仓都可参与共识。每仓共识满额结算后,共识积分1%的积分会流入该轮共识分红基金池累计,用于共识中奖分红,分红后分红池重新累计。当该轮有一仓三天未共识满额,则视为中奖,返还100%乐贝积分,还可享受加权分红池1%的分红奖金。 倒数2、3、4仓返还70%乐贝积分和30%乐钻积分。


图片来源:富恒星代理
例如,一个用户用10000乐贝积分燃烧200乐豆积分参与共识,若四仓共识皆满,则可获得10000×11.7%+10000=11170乐金积分(可提现)和10000×1.3%=130乐券积分(兑换商品);若有仓共识未满仓,未满仓用户返还100%乐贝积分,还可以获得1%的加权平均分红,其余仓用户返还10000×70%=7000的乐贝积分,和10000×30%=3000的乐钻积分(购买乐钻专属商品)。
用户除了参与共识获得静态收益外,还可以获取分享奖励。直接推荐一个用户,可以获得该用户参与共识积分2%的收益。假如该用户参与共识花费10000乐贝积分,则可获得10000×2%=200乐金积分奖励。
所有直接推荐和间接推荐的用户都属于你伞下的团队,自己便是团队长。团队长又分为六个等级,主管—店长—区代理—市代理—省代理。晋升模式和奖励制度如下:
分享三个用户,且业绩最差的用户业绩达到1.5万乐贝积分可晋升为主管,主管可获得整个团队积分流水1%的团队奖励;团队下拥有三个团队,每个团队各拥有一名主管可晋升为店长,店长可获得整个团队积分流水2%的团队奖励;三个团队中,每个团队拥有一名店长可晋升为区代理,区代理可以获得整个团队积分流水3%的团队奖励;三个团队中,每个团队拥有一名区代理可晋升为市代理,市代理可以获得整个团队积分流水4%的团队奖励;三个团队中,每个团队拥有一名市代理可晋升为省代理,省代理可以获得整个团队积分流水5%的团队奖励;三个团队中,每个团队拥有一名省代理可晋升为分公司,分公司可以获得整个团队积分流水6%的团队奖励,还可以额外获得整个公司业绩1%的加权平均分红。
当团队中有团队长达到和自己平级或者超越自己的等级时,每级可以获得其团队总业绩0.5%积分的平级奖励和超越奖励,六个等级,共计3%的积分奖励。



图片来源:富恒星代理
以上便是富恒星“恒星商城”共识玩法和团队长晋升奖励制度的具体内容。
《禁止传销条例》第二条规定:“本条例所称传销,是指组织者或者经营者发展人员,通过对被发展人员以其直接或者间接发展的人员数量或者销售业绩为依据计算和给付报酬,或者要求被发展人员以缴纳一定费用为条件取得加入资格等方式牟取非法利益,扰乱经济秩序,影响社会稳定的行为。”
该条例第七条将上述定义分解为如下三种类型:
第一,拉人头,即:组织者或者经营者通过发展人员,要求被发展人员发展其他人员加入,对发展的人员以其直接或者间接滚动发展的人员数量为依据计算和给付报酬,牟取非法利益的;
第二,入门费,即:组织者或者经营者通过发展人员,要求被发展人员交纳费用或者以认购商品等方式变相交纳费用,取得加入或者发展其他人员加入的资格,牟取非法利益的;
第三,团队计酬,即:组织者或者经营者通过发展人员,要求被发展人员发展其他人员加入,形成上下线关系,并以下线的销售业绩为依据计算和给付上线报酬,牟取非法利益的。
富恒星“恒星商城”平台要求消费者购买高价产品获取参与共识资格,实为变相收取入门费;设置2%的分享奖励,引诱用户们通过推广好友并使其购买高价产品加入富恒星参与共识来获取利益,涉嫌拉人头;通过推广形成上下级关系,进而形成团队,将团队长分为6个等级,设置平级奖励、超越奖励和6个等级的团队奖励,以团队总业绩为依据获取团队分润。“恒星商城”这种“入门费”、“拉人头”、“团队计酬”模式已经涉嫌违法违规。
《刑法》第二百二十四条之一规定:组织、领导以推销商品、提供服务等经营活动为名,要求参加者以缴纳费用或者购买商品、服务等方式获得加入资格,并按照一定顺序组成层级,直接或者间接以发展人员的数量作为计酬或者返利依据,引诱、胁迫参加者继续发展他人参加,骗取财物,扰乱经济社会秩序的传销活动的,处五年以下有期徒刑或者拘役,并处罚金;情节严重的,处五年以上有期徒刑,并处罚金。

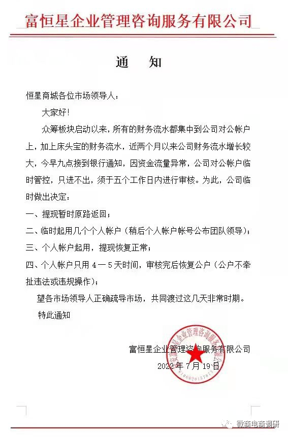
富恒星公司文件
另外,微商电商调研注意到,在富恒星会员群里有一则公告,在会员间相互传阅,主要内容为告知恒星商城的市场领导人,称众筹板块启动以来,财务流水激增,因资金流量异常,公司对公账户临时管控,资金只进不出。等增加几个个人账户以后,市场会员才能提现。这意味着最近几天会员的钱只能打到富恒星公司的账上,获得的收益却没有办法提现。这种不符合正常规范的操作,也提醒着广大参与者,该平台的稳定性实在堪忧,一定要谨慎投资。
后 记
富恒星“恒星商城”宣传商品价格实惠,实际上商品价格却高出市场价数倍;宣传能让消费增值,在消费的同时赚钱,可仔细解读其模式就会发现事实并非如此。想要通过恒星商城乐购大厅共识赚钱,就必须先当“冤大头”,购买恒星商城的高价商品来获得乐贝和乐豆。购买售价49800元的朱砂手串可以获得48000乐贝和1000乐豆。
而朱砂手串的市场价仅为几百元,48000乐贝全部参与共识,若一次都没有发生未满仓,最多只能获取5万多元,也只是堪堪回本,若是发生几次未满仓的情况,当次参与共识的30%的乐贝就会转化为乐钻,用于兑换一些高价商品而不能再提现。并且,目前乐购大厅的共识可参与额度大多在几十以内,想要赚回49800元,需要参与共识上千次,而参与共识还有很多时候会抢购失败,赚钱更是遥遥无期。由此可见,所谓的“消费增值”只是富恒星销售高价产品的手段。想要赚钱,只能通过推荐朋友购买商城的高价商品参与共识,来获得好友2%的积分流水奖励以及通过不断拉人头升级,获取团队流水奖励。
富恒星运作模式的本质就是一个资金盘,将后加入用户的入门费给先加入的用户做奖励,这种模式一旦出现资金链断裂或会员恐慌,就会导致崩盘跑路。另外,恒星商城最近也出现了用户提现未到账的情况,对此,富恒星给出的解释是因公司财务流水增长较大、资金流动异常,所以临时管控,只进不出,几天便会恢复。而这说辞是真是假?富恒星后续会如何发展?微商电商调研将保持持续关注。