来源“微商电商调研 #莱益蓓#彭灵敏
近年来,越来越多的人开始关注益生菌的作用,世界卫生组织专家指出:益生菌是活的微生物,当摄入充足数量时,它会赋予人类多种健康益处。最近两年,富含益生菌的食品也越来越多地出现在一些微商和新零售平台当中,“莱益蓓活性益生菌酸奶”便是其中之一。
那么莱益蓓是一家怎样的平台?“世上最幸福的奶牛,产世上最好喝的牛奶”的广告宣传是否贴切?“肠壁伴有大面积炎症充血的患者可以通过食用莱益蓓酸奶来得到调理和治愈”的案例是否存在误导消费者的嫌疑?“莱益蓓益生菌牙膏”是否具有缓解溃疡等多重功效?该平台现行的奖金制度为何会被行业专家指出具有资金盘色彩?“分享3位就回本”的说法从何而来?

最字宣传,是否恰当?
莱益蓓的经营主体为杭州莱益蓓生物科技有限公司,据官方资料介绍,这是一家专注于大健康领域中肠胃健康领域产品研发、销售的生物科技公司,该公司成立于2020年3月25日,法定代表人彭灵敏,股东有彭灵敏(持股比例为80%)、创和(烟台)健康产业有限公司,监事为彭云,注册资本1000万元,据2020年度报告显示,该公司当时的股东的实缴出资额为0元,参保员工仅有4人。

在公司管理层方面,据PPT资料介绍,CEO是彭灵敏,曾任职于旺旺集团、高兴集团驻北京办事处;CTO是叶伟华;COO是肖帅,值得注意的是,莱益蓓公司的小股东创和(烟台)健康产业有限公司的法定代表人的名字便叫肖帅。

2020年11月,杭州莱益蓓公司投资成立了子公司六安市莱益蓓食品有限公司,不过在2021年7月,这家公司(已注销)就因未依照《企业信息公示暂行条例》第八条规定的期限公示年度报告,而被霍山县市场监督管理局列入到企业经营异常名录。

为了让网友信任莱益蓓酸奶奶源的高品质,推广人员提供的PPT资料还写有这样的广告语:“世上最幸福的奶牛,产世上最好喝的牛奶”。

首先,奶牛幸不幸福,人类恐怕很难知晓;其次,所谓“世上最好喝的牛奶”,明显是违法《广告法》关于禁止使用绝对化用语的相关规定的。众所周知,商品或服务优劣均为相对的,具有地域和时间阶段的局限,在广告中使用最高级、绝佳等语言,违背了事物不断发展变化的客观规律,容易误导消费者;也会造成商家之间的不正当竞争。《广告法》所禁止的绝对化用语并不限于所列举“国家级”、“最高级”、“最佳”这三个用语,与此类似的“最高级”、“最佳”含义相同或近似的最高级形容词“最”字用语都属于绝对化用语。
不久前,某品牌酸奶在营销文案中自称是“世界上最好喝,最健康的酸奶”,便因此遭到了《中国乳业》杂志的曝光,中国人民大学法学院教授刘俊海认为这一说法涉嫌违反《广告法》。
案例出现,存在误导?
据官方公众号介绍,莱益蓓活性益生菌酸奶是杭州莱益蓓生物科技有限公司联合多所大专院校和研究机构,与上海医药集团、江苏微康生物科技有限公司合作研发的创新产品。实际上,莱益蓓平台卖的并不是成品酸奶,而是酸奶制造机和相关原料。在微信小程序“莱益蓓共享创业平台”当中,购买一套产品的价格为499元,套餐内包括2盒1L装纯牛奶、2袋活性益生菌专用发酵剂、2份木糖醇料包、1台纳米抗菌发酵营养机,消费者买回来可以自制莱益蓓酸奶。该套餐目前已销售14600多套了。
但归根结底,莱益蓓酸奶只是普通食品,并非保健食品或药品,不具备任何保健食品所具有的功能以及药品所具有的治疗功效。然而,有关宣传材料却晒出了案例来证明莱益蓓酸奶的神奇功效,有关截图展示,肠道存留有害菌过多,会严重影响身体各机能的健康,乳癌患者、肺癌患者,还有肠壁伴有大面积炎症充血的前列腺癌患者在食用莱益蓓酸奶一段时间后,肠壁都干净了。

上述案例的出现,无疑会让人认为患肠壁伴有大面积炎症充血的患者可以通过食用莱益蓓酸奶来得到调理和治愈,显而易见,这种宣传方式还将涉及使用他人名义保证或以暗示方法使人误解其效用的行为。有业内人士指出,任何产品的广告都应当真实、合法,不得使用他人名义保证或者暗示产品功效误导消费者。凡是有明示或者暗示具有医疗作用的,夸大功能、虚假宣传或者其他容易给消费者造成误解的,违反相关法律法规的内容,或涉嫌虚假宣传。至于涉及炎症的宣传内容,我国《广告法》第十七条规定,除医疗、药品、医疗器械广告外,禁止其他任何广告涉及疾病治疗功能,并不得使用医疗用语或者易使推销的商品与药品、医疗器械相混淆的用语。
普通牙膏,多重功效?
除了酸奶,莱益蓓平台目前还销售有一款名为“莱益蓓益生菌牙膏”的产品,该产品的价格也是499元,也属于报单产品,一单内含12支,每支规格为100g。据商品详情页面显示,该产品截至目前已经销售了13600多支了。调查发现,该产品的生产许可证编号为苏妆20160122,生产企业名称为苏州市金茂日用化学品有限公司,品牌方是杭州莱益蓓生物科技有限公司。
在莱益蓓旗下的微信小程序的包装下,该产品具有了“缓解溃疡、平衡口腔菌群、改善牙龈出血、美白”等多重功效。

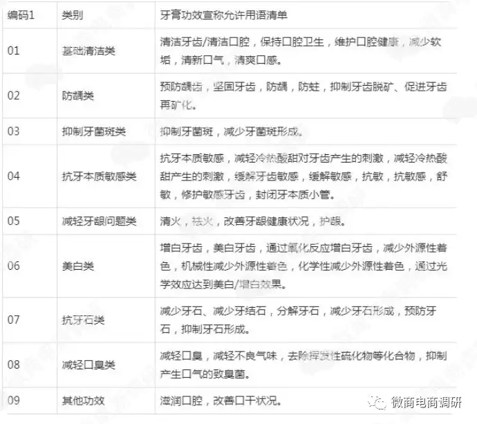
调查发现,在这些宣传词之中,莱益蓓官方赋予其的一些功效如“缓解溃疡”,并不在牙膏功效宣称允许用语清单之列。

关于牙膏在功效方面的宣称,卫生部门执行的卫生行业标准《牙膏功效评价》仅包含3方面:防龋,抑制牙菌斑和减轻牙龈炎症,以及抗牙本质敏感。对照来看,缓解溃疡等宣传明显超出牙膏功效评价的范畴。《牙膏备案资料规范》(征求意见稿)也特别提到,除按照国家法律法规规定取得其他类别许可的产品外,牙膏的功效宣称用语不得超过上述图表所确定的允许宣称范围。并且,牙膏功效宣称允许用语为固定搭配,使用时不得随意增加、删除或调整。牙膏功效宣称允许用语与其他词语进行搭配使用时,应当符合《牙膏监督管理办法》《化妆品标签管理办法》等相关法规的规定。
不过,这一切的前提都是要建立在莱益蓓益生菌牙膏属于功效型牙膏的前提下的,但调查发现,该产品的执行标准“GB/T 8372”仅适用于“清洁及护理口腔的牙膏”,也就是说,莱益蓓益生菌牙膏只是普通牙膏,连功效型牙膏都算不上,功效型牙膏的执行标准为QB/T 2966-2014。企业要获得QB/T 2966-2014支持,必须获得由口腔医学院、口腔医学研究所出具的“功效临床试验报告”才能宣传功效。2020年11月13日,国家药品监督管理局发布《牙膏监督管理办法(征求意见稿)》指出,牙膏命名涉及功效宣称内容的,该产品应当具有与命名内容相符的实际功效;牙膏标签不得标注明示或暗示具有医疗作用的内容、虚假或者引人误解的内容等。既然命名和标签不允许如此宣传,那么产品广告便也该一视同仁,更何况该产品都还不具备功效型牙膏的资质,综上所述,上述宣传材料涉嫌虚假宣传。
关于一些牙膏在功效宣称方面出现的乱象,由徐州广电传媒集团和江苏药监徐州检查分局合办的《名城徐州》专栏也曾特别指出:“《化妆品监督管理条例》规定,化妆品注册人或者备案人要对化妆品的功效宣称负责,并且化妆品的功效宣称应当有充分的科学依据,公开依据摘要,接受社会监督。如果化妆品广告违反规定,依照有关法律的规定给予处罚;构成犯罪的,依法追究刑事责任。这也意味着,美白、牙龈止血等宣传标语,不能随便出现在牙膏广告中了。”

是否含氟,两套说辞
另外,关于莱益蓓益生菌牙膏是否含氟在当下也存在着争议,这个问题也需要消费者们重视。官方小程序的说法是该产品不含氟。

而销售该产品的某抖音电商店铺却显示该产品含氟。

那么关于该产品是否含氟的疑问,能从产品成分表中得到解答吗?根据产品外包装中的产品成分表显示,该产品的成分不含氟,不过,销售该产品的商家却表示莱益蓓益生菌牙膏实际上是含氟的,只是产品成分表里没有列出来,按照他的说法,这是为了配合妆字号的备案要求,所以才不标明的。
如果商家说的是真的,那么莱益蓓小程序的宣传图片就侵犯了消费者的知情权,违反了《消费者权益保护法》;反之亦然,如果商家说的是假的,那么该店铺就是侵犯了消费者的知情权。
无限收益?三人回本
文章的最后,我们再来关注一下莱益蓓推行的奖金制度该如何解读。据经销商阿青(化名)提供的资料解读显示如下:只需要一次性499元消费购买礼包酸奶套装,便可成为莱益蓓的代理,分享2名499元的代理便可各赚100元,共200元,在分享2名代理加入之后,推荐人还将晋升为莱益蓓的最高代理级别(老板),老板直接分享一名赚300元。也就是说,莱益蓓的代理分享到第3名时,就赚到了500元,实现了回本。此时,499元的产品等于免费拿,同时后续还将享有团队收益。
收益模型:

据阿青介绍,除了直推奖励,莱益蓓的代理还有间推奖励和平级奖励可拿。间推:伞下见单200元;平级:你直推总收入10%。
对于上述制度,本平台也请来了行业专家对其进行分析,该专家指出:该模式是典型的带有资金盘色彩的涉传模式。参与有门槛费,收益靠拉人头,形成了多层次团队计酬,并且产品完全成为了分钱游戏的道具。
后 记
近年来,个别商家在宣传普通食品时使用医疗用语的现象愈发普遍,有业内人士认为,当前我国广告法、食品安全法中都有针对于食品广告的特殊规定内容,其核心要义即是严格区分食药之间的界限,防止消费者对食品的功效产生错误认识,进而基于药用理由购买食品。所以对食品广告合法合规性判断时,要关注两种违法违规的情形,即声称具有保健功能和宣传疾病治疗功能。

至于以“成为酸奶行业领军者”为定位的莱益蓓在今后会如何发展?围绕着相关产品出现的虚假宣传问题,能否得到运营方的重视与整改?对此,微商电商调研将继续保持关注。
版权所有,未经授权,禁止转载!