“呀团优选”屡遭处罚,自诩“零投资、零风险”,会玩手机就能赚钱?

首页 > 社会关注
编辑:广东反传销救助中心 日期:2023-04-20T18:48:30 人气:62

近年来,在投资追捧、市场买单的火热形势下,各路商业精英、风投资本纷纷主动出击,传统电商和社群协作在互联网的助推下,衍生出一种“社群电商”新模式,成为当下的发展网红,最近比较火的“呀团优选”便是其中之一。

“呀团优选”自称能为创业者提供零投资、零囤货、零风险的机会,没有会员费,也不需要买什么礼包,更不需要自己囤货,只要会玩手机即可,既能自用省钱,又能推荐赚钱,没有经验的创业小白也能真正的赚到第一桶金,非常适合学生、宝妈、白领、传统微商这类人群。

那么呀团优选有着怎样的公司背景?零投资、零风险、零囤货创业有何说法?该平台现行的奖励制度如何?

公司背景,屡遭处罚

据了解,呀团是一个专注电商团购的新社群平台,现已发展成为拥有超四百万级别会员的电商平台,并且仍然不停地在壮大,呀团现有“呀团优选”和“YATUAN优选”两个公众号,分别由温州呀团网络科技有限公司、温州呀呀团网络科技有限责任公司注册,该平台实际运营公司是温州呀团网络科技有限公司,宣传和国内很多品牌都有合作关系。

图片

据呀团代理商分享的宣传资料显示,呀团有庞大的创始团队,主要人员有王盛强、王晓丽,创始团队不仅由资深营销大咖和供应链专家组成,还做过十几年的日韩批发商。创始团队表示,呀团是一个区别于传统电商的社群电商团购新平台,采用分享经济和零投资微投入的商业模式,通过客户在社交工具上分享来促成消费下单,跟客户的关系更像是合伙人,利润用于给客户发放不小比例的分享奖励。

图片

图片

图片

企查查APP显示,温州呀团网络科技有限公司成立于2019年10月21日,注册资本为500万元,实缴资本不详,法定代表人原为李忠义、蒋小晖,现为熊巍,该公司现由大股东熊巍持股62%并担任执行董事,王强持股38%,罗明权担任监事。

值得注意的是,该公司监事罗明权曾因未及时履行法律义务被成都市锦江区人民法院发布限制消费令。

图片

图片

图片

企查查APP显示,温州呀呀团网络科技有限公司成立于2022年4月1日,法定代表人王晓丽,注册资本为500万元,实缴资本未知,由王晓丽100%控股担任执行董事,郑春英担任监事,该公司已被注销。

值得一提的是,温州呀团网络科技有限公司曾因侵害商标权于2020年被钟薛高食品(上海)有限公司起诉,并以调解方式结案;又于2022年被富思集团有限公司起诉,主要违法事实是:当事人在“呀团优选”微信公众号内以供应商发货形式销售侵犯他人注册商标权专用权的“AEROSENSA”品牌的AS-05羽毛球129筒。上述羽毛球成本价45元/筒,销售价69元/筒,销售额合计8901元,获利3096元,于2022年8月18日被温州市龙湾区市场监督管理局查获,并处罚款100万元。

图片

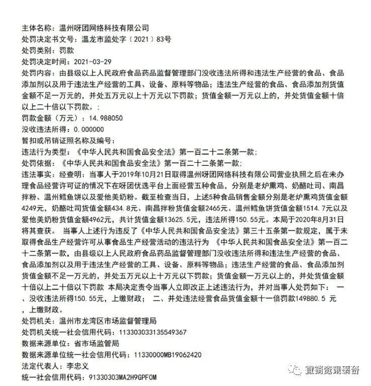
据企查查显示,温州市龙湾区市场监督管理局曾于2021年1月对温州呀团网络科技有限公司进行检查时,发现该公司违反《食品安全法》,并给予警告处罚;于3月再次对该公司进行检查时发现,该公司取得营业执照之后在未办理食品经营许可证的情况下在呀团优选平台上面经营五种食品,违反了《食品安全法》,决定责令整改,没收违法所得150.55元,并处违法经营食品货值金额十一倍罚款149880.5元。

平台商品问题不断

微商电商调研发现,呀团一开始专注于打造精品母婴、时尚尖货,现已发展成涵盖数码、健身、食品、服饰等的全品类线上团购商城,商城主打品类现有原产生鲜、品质母婴、特色美食、潮流服饰、微商爆款、海淘洋货、精品国货、进口美妆、日用百货、数码科技,并且每天更新上架的货物。

图片

呀团平台宣称其商城内的商品都是厂家直发,没有中间商赚差价,自购就可享受批发价,有正品保证,品质也是经过创始团队严格把关,还具有专业售后、贴心服务等,但一些在呀团商城买过商品的网友却质疑买到的商品并不是正品。

图片

图片

图片

图片

图片

调查发现,有网友称在呀团平台上购买的浪琴手表、戒指等,价格便宜但却不是正品,甚至有网友已经投诉了该平台虚假宣传、客服不作为、欺骗消费者等行为,电商平台充斥假货,不仅是对消费者的不负责任,更不利于自身的发展。电子商务研究中心法律权益部分析师姚建芳认为,通畅消费者维权渠道非常重要。她建议,在平台无动于衷,消费者手头又有证据的情况下,可以求助于监管部门或者舆论监督机构,消费者要积极维权。

“四级代理”模式涉嫌违法违规

据经销商发来的资料显示,呀团优选平台将代理分为一级分销商和三级订货商。一级分销商也就是普通会员,通过将自己在呀团优选专属的推广二维码海报分享给好友,新用户扫码后将自动绑定为下级,只要下级会员在呀团优选商城中下单,可以获得一级分销佣金奖励。三级订货商分别是呀连长、呀团长、呀司令,等级越高,拿货价越低。

图片

拥有一个50人的微信团购群,并且个人消费满128元,即升级为呀连长,享受推广奖励和等级收益;直推10个呀连长,并且个人消费满3000元、团队消费满20000元,即升级为呀团长,享受推广奖励和两层等级收益;直推5个呀团长,并且个人消费满30000元、团队消费满220000元,即升级为呀司令,享受推广奖励、派单奖励和两层等级收益。团队当月业绩达到188万元以上,还可购买五险。

降级考核:呀团长当月团队业绩低于10000元,降为呀连长;呀司令当月团队业绩低于15万元,取消派单奖励,连续两月团队业绩低于15万元,降为呀团长,每直推一个呀司令,当月团队业绩考核可减免10%。

平推奖励:当直属下级达到与你同级别,即可享受平推奖励,按所在层级拿货价和上层级拿货价差价的50%计算,以“呀团长A”为例,当直属下级B也成长为呀团长时,则A单笔订单可获得的平推奖励金额为(呀团长拿货价–呀司令拿货价)*50%,平推奖励仅限一层,只可获得直属层级的平推奖励,无法跨级。

派单奖励:等级达到呀司令可额外获得单笔订单1-2元奖励。推广产品10000单以内,每单额外获得1元奖励;推广产品10000-20000单以内,每单额外获得1.5元奖励;推广产品20000-35000单以内,每单额外获得1.8元奖励;推广产品35000单以上,每单额外获得2元奖励。

公司分红:等级达到呀司令,并且团队业绩不低于350万元,即可获得公司分红。每个团队以1000万元业绩计算,最上层呀司令可获得20%分红,剩下的80%分红按业绩百分比分给所有下层呀司令。

从一级分销商到三级订货商,很明显,呀团优选平台是四级代理模式,该平台要求会员在商城消费获得代理资格,实为变相收取入门费;设置差价收益、平推奖励和派单奖励引诱代理们通过推广人员消费成为代理来获取利益,涉嫌拉人头;通过发展人员形成上下级关系,进而形成团队,设置团队业绩奖励,以团队所有成员的销售业绩为依据获取团队分润,呀团优选这种“入门费”“拉人头”“团队计酬”模式明显涉嫌违法违规。

《禁止传销条例》第二条规定:“本条例所称传销,是指组织者或者经营者发展人员,通过对被发展人员以其直接或者间接发展的人员数量或者销售业绩为依据计算和给付报酬,或者要求被发展人员以缴纳一定费用为条件取得加入资格等方式牟取非法利益,扰乱经济秩序,影响社会稳定的行为。”

该条例第七条将上述定义分解为如下三种类型:第一,拉人头,即组织者或者经营者通过发展人员,要求被发展人员发展其他人员加入,对发展的人员以其直接或者间接滚动发展的人员数量为依据计算和给付报酬,牟取非法利益的;第二,入门费,即组织者或者经营者通过发展人员,要求被发展人员交纳费用或者以认购商品等方式变相交纳费用,取得加入或者发展其他人员加入的资格,牟取非法利益的;第三,团队计酬,即组织者或者经营者通过发展人员,要求被发展人员发展其他人员加入,形成上下线关系,并以下线的销售业绩为依据计算和给付上线报酬,牟取非法利益的。

后 记

呀团优选打着“自购省钱,分享赚钱”口号,实则以“入门费”“拉人头”“团队计酬”等变相分销方式揽金。在运行过程中,其社群电商的“电商”本质被忽略,“社交”性反而被放大,用户通过拉人头的方式就能赚到钱,自然选择以拉人头为主而不是卖货。

有专家指出,社群电商平台在吸引消费者以及商家入驻时,不能靠拉人头、佣金分红,应当明确自身的营销模式,推出合适的福利和策略。微商电商调研在此提醒,消费者要加强防范意识,不要轻信平台宣传的高额收益承诺,对拉人头、收益与下线挂钩等情况,更要提高警惕,防止落入“赚钱”陷阱。

“呀团优选”屡遭处罚,自诩“零投资、零风险”,会玩手机就能赚钱?:http://www.fcxcn.cn/shehuiguanzhu/6894.html
反传销:www.fcxcn.cn 反传销柔儿团队主要负责寻人,上门反洗脑,现场解救劝说。团队长期在北海现场解救1040阳光工程,资本运作传销受害者,以及全国各地协助家属寻找北派传销的孩子(因传销而常年未回家者,被控制人身自由的人群),反传区域涉及:广西,广东,深圳,福建,江西,湖南,香港,浙江.附近有需要求助可与我们联系,孙老师13712257511
0