“花趣生活”假冒央企投资,八级积分制推广拉人头、团队计酬模式涉嫌违法违规

首页 > 社会关注
编辑:广东反传销救助中心 日期:2023-04-29T11:44:20 人气:66

近日,微商电商调研注意到,一款名为“花趣生活”的网上购物商城以“消费也能赚钱”的口号大肆宣传,“让用户越花越有趣”的口号吸引了大量消费者的目光。

“花趣生活”宣称其为首创价值电商平台,打造超级企业联盟,把家庭消费转化为收入,把人脉资源转化为财富。

该平台宣传是为了响应国家的号召,以大众用户消费创业需求为核心,运用新模式,促进新消费,发展新经济,从而打造的全民消费创业的新生态。其宣传资料称,用户消费=存钱=增值,用户花本该花的钱,赚本来赚不到的钱。

那么,花趣生活到底是一家怎样的公司?其所谓的新模式新经济到底是怎么运作的呢?其计酬模式又是怎样的呢?

图片


股东假冒央企曾被限制高消费





据花趣生活微信公众号信息显示,花趣生活隶属于天津市花趣生活电子商务有限公司。据天眼查显示,天津市花趣生活电子商务有限公司成立于2022年12月28日,注册地址位于天津市和平区南市街道庆善大街与福安大街交口西北侧金茂广场5-15-9,所属行业为零售业,注册资本为1000万元,实缴资本不详,法定代表人为曹福,是最终受益人,郑诩任职监事,华宇华泰(天津)实业有限公司作为大股东,对其100%控股。

图片

图片

图片来源:天眼查

据天眼查显示,大股东华宇华泰(天津)实业有限公司被法院列为限制高消费企业,也因民间借贷、股权转让纠纷、合同纠纷等被起诉。

图片


图片来源:天眼查

法定代表人为曹福名下共关联4家企业,除天津市花趣生活电子商务有限公司外,还有成立于2022年11月18日的天津市宏宇八方科技有限公司、成立于2023年2月13日的天津市宏宇八方电子商务有限公司和天津市宏宇八方贸易有限公司。其名下4家公司成立时间均不足半年。

图片

图片来源:天眼查

图片

图片来源:天眼查

从股权架构来看,中国华宇经济发展有限公司对华宇华泰(天津)实业有限公司100%控股,华宇华泰(天津)实业有限公司对天津华宇华林实业有限公司100%控股,天津华宇华林实业有限公司对天津市浩通茂远企业管理有限公司100%控股,天津市浩通茂远企业管理有限公司对天津市宏宇八方科技有限公司100%控股,天津市宏宇八方科技有限公司对天津市宏宇八方贸易有限公司/天津市宏宇八方电子商务有限公司100%控股。

图片

图片来源:天眼查

据天眼查显示,中国华宇经济发展有限公司法定代表人为李军,李军曾被限制高消费,中国华宇经济发展有限公司是最高人民法院所公示的失信公司,该公司涉及风险信息高达5737条,涉及法律诉讼554条,涉及金额超12亿元。

图片

图片来源:天眼查

图片

花趣生活董事长张凤龙

另据花趣生活微信公众号介绍,花趣生活的老板名叫张凤龙,张凤龙的职务是中国华宇经济发展有限公司董事、花趣生活董事长。张凤龙曾公开介绍花趣生活的股东架构,称花趣生活是由华宇华泰(央企)在国家全新的消费政策指导下,全资控股打造的价值电商平台。

但值得注意的是,中国华宇经济发展有限公司曾被列为假冒国企企业——来源于中央企业公告的假冒国企名单,明确有关公司及其下设各级子公司均为假冒国企,与中央企业无任何隶属或股权关系,也不存在任何投资、合作、业务等关系,其一切行为均与中央企业无关。


图片来源:腾讯网

2021年10月22日,国务院国有资产监督委员会发布假冒中央企业名单,中国华宇经济发展有限公司被众合集团公开打假,在中核集团公布的名单中,在首位提醒其与中国华宇经济发展有限公司无任何隶属或股权关系,也不存在任何投资、合作、业务等关系,其一切行为均与中核集团无关。

图片

图片来源:中核集团

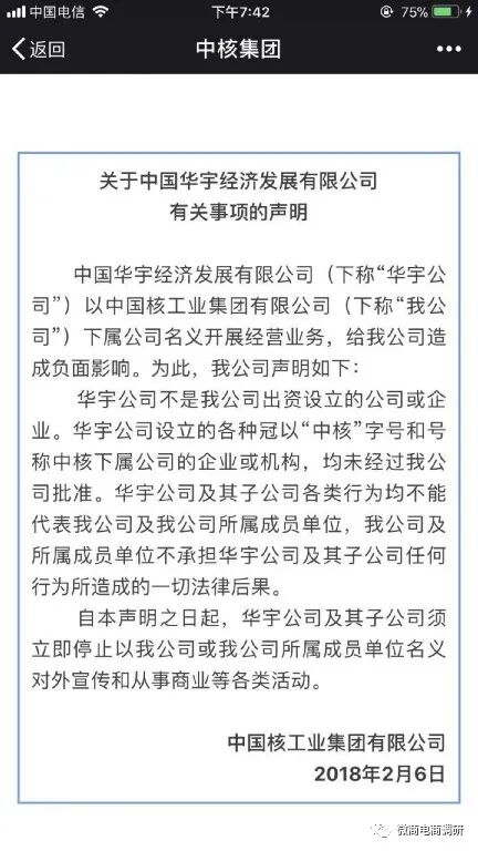
其实早在2018年,中核工业集团有限公司官网就发布了一则《关于中国华宇经济发展有限公司有关事项的声明》:华宇公司不是我公司出资设立的公司或企业。华宇公司设立的各种冠以“中核”字号和号称中核下属公司的企业或机构,均未经过我公司批准。华宇公司及其子公司各类行为均不能代表我公司及我公司所属成员单位,我公司及所属成员单位不承担华宇公司及其子公司任何行为所造成的一切法律后果。受这一声明影响,华宇旗下的P2P平台巨财网暴雷,出现多个标的逾期,被指严重违规。


八级团队计酬模式涉嫌违法违规




图片

如何参与花趣生活呢?据花趣生活宣传资料,可以成为花趣花粉、花趣创客、花趣掌柜、花趣服务商以不同的身份参与花趣生活,每种身份享受不同花趣权益。

注册即可获得888花米成为花粉,每日签到转花贝;商城累计消费999产品,即可成为创客,获得推广商家权限;商城累计消费4999产品,即可成为掌柜,获得推广上架产品权限;商城累计消费9999及以上产品,即可成为服务商,获得独立SASS系统。

图片

那么花趣生活的创客分享推广权益是怎样的呢?分享用户可以获得积分。例如小花推荐小丽在花趣生活消费10000元,小丽即可获得10000花米积分,小花可获得10000 x 5% = 500花米积分奖励;假设小丽一家五口,一年日常消费累计10万,则小花可获得10万 x 5% =5000花米积分。分享商家得积分——例如:小花推荐商家老王,假设老王店面日常营业额产生10000积分,则小花可获得10000 x 1% = 100花米积分,一年365天,则小花可获得36500花米积分;如小花推荐10家商家,可一年可获得365000积分。

图片

那么花趣生活的星级用户权益又是怎样的呢?

V1级别用户,小区业绩达到5万,可获得2%日加速;V2级别用户,小区业绩达到15万,可获得3%日加速;V3级别用户,小区业绩达到50万,可获得3.5%日加速;V4级别用户,小区业绩达到200万,可获得4%日加速;V5级别用户,小区业绩达到500万,可获得4.5%日加速;V6级别用户,小区业绩达到1000万,可获得5%日加速;V7级别用户,小区业绩达到3000万,可获得5.5%日加速;董事级别用户,小区业绩达到5000万,可获得6%日加速。

举例说明:如果是V1级别用户,团队1000用户,人均消费100元/天,1000 x 100元= 10万花米/天*2%=2000花贝/天,2000/天*30天=6万花贝/月,6万/月*12月=72万花贝/年;如果是V4级别用户,团队10000用户,人均消费100元/天,10000 x 100元= 100万花米/天*平均1%=1万花贝/天,10000/天*30天=30万花贝/月,30万/月*12月=360万花贝/年。按照这个用户权益积分来看,收入非常客观,仅V1级别用户就可获得72万花贝/年。

图片

那么花趣生活的运营中心权益又是怎样的呢?

区/县级区域,可获得消费者奖励积分的8%,推荐运营中心可获得管理奖的10%,以拥有5000商户为例,5000商户*1000元/日消费流水*0.008=4万/天*30天=120万/月*12=1440万花米/年分红:1440万*0.0005=7200/天*30=21.6万/月*12=259.2万花贝/年。

市级区域,可获得消费者奖励积分的4.8%,推荐运营中心可获得管理奖的8%,以拥有3万商户为例,3万商户*1000元/日消费流水*0.0048=14.4万/天*30天=432万/月*12=5184万花米/年分红:5184万*0.0005=25920/天*30=77.8万/月*12=933.1万花贝/年。

省级区域,可获得消费者奖励积分的3.6%,推荐运营中心可获得管理奖的6%,以拥有10万商户为例,1.3亿*0.0005=64800/天*30=194.4万/月*12=2332.8万花贝/年。

《禁止传销条例》第二条规定:“本条例所称传销,是指组织者或者经营者发展人员,通过对被发展人员以其直接或者间接发展的人员数量或者销售业绩为依据计算和给付报酬,或者要求被发展人员以交纳一定费用为条件取得加入资格等方式牟取非法利益,扰乱经济秩序,影响社会稳定的行为。”该条例第七条将上述定义分解为如下三种类型:

第一,拉人头,即:组织者或者经营者通过发展人员,要求被发展人员发展其他人员加入,对发展的人员以其直接或者间接滚动发展的人员数量为依据计算和给付报酬,牟取非法利益。

第二,入门费,即:组织者或者经营者通过发展人员,要求被发展人员交纳费用或者以认购商品等方式变相交纳费用,取得加入或者发展其他人员加入的资格,牟取非法利益。

第三,团队计酬,即:组织者或者经营者通过发展人员,要求被发展人员发展其他人员加入,形成上下线关系,并以下线的销售业绩为依据计算和给付上线报酬,牟取非法利益。

花趣商城以购买一定商品获取购物积分作为获利条件;以8级星级用户权益收益诱惑加入者发展下线获得利益,从而形成上下线关系;以团队业绩为依据计算报酬。这种“入门费”、“拉人头”、“团队计酬”模式已涉嫌违法违规。

对于组织、领导传销活动罪,《刑法》第二百二十四条之一规定:“组织、领导以推销商品、提供服务等经营活动为名,要求参加者以缴纳费用或者购买商品、服务等方式获得加入资格,并按照一定顺序组成层级,直接或者间接以发展人员的数量作为计酬或者返利依据,引诱、胁迫参加者继续发展他人参加,骗取财物,扰乱经济社会秩序的传销活动的,处五年以下有期徒刑或者拘役,并处罚金;情节严重的,处五年以上有期徒刑,并处罚金。”


图片

后 记



花趣商城所宣传的“高收益”看似是一个可以稳赚不赔的“金钱游戏”,但是高收益的同时,高风险也如影随形。其“入门费”、“拉人头”、多层分润的代理模式也明显与现行的法律法规相违背。微商电商调研郑重提醒大家,不要心存侥幸,不要相信虚假宣传,投资更需要谨慎。

版权所有,未经授权,禁止转载!

“花趣生活”假冒央企投资,八级积分制推广拉人头、团队计酬模式涉嫌违法违规:http://www.fcxcn.cn/shehuiguanzhu/6916.html
反传销:www.fcxcn.cn 反传销柔儿团队主要负责寻人,上门反洗脑,现场解救劝说。团队长期在北海现场解救1040阳光工程,资本运作传销受害者,以及全国各地协助家属寻找北派传销的孩子(因传销而常年未回家者,被控制人身自由的人群),反传区域涉及:广西,广东,深圳,福建,江西,湖南,香港,浙江.附近有需要求助可与我们联系,孙老师13712257511
0