从令人起死回生到解决不孕不育,世博生物旗下产品功效果真如此神乎其技?

首页 > 社会关注
编辑:广东反传销救助中心 日期:2023-05-27T10:57:4 人气:18

在上篇报道中,我们了解到了世博生物的发展历程,以及号称与袁隆平齐名的陈胜利是何许人也,在本篇报道中,我们将继续关注众生源系列产品还存在哪些宣传问题,以及有关奖金制度具有何种特色。

图片



案例屡现,神效惊人



众所周知,保健食品的广告内容必须真实,应以行政主管部门核准的保健功能为准,不得更改和扩大,不得含有虚假、夸大的内容,不得涉及疾病预防、治疗功能。而普通食品更是不可以宣传保健功能,归根结底,不论是普通食品还是保健食品,都不属于药品,不具备治病功效。然而,说起世博生物旗下产品,网上出现的诸多所谓的让患者现身说法的案例,却提供出了关于世博生物旗下产品具有治病功效的明确说明。

图片


公众号“世博生物”发布的《吉林省梅河口刘奕病例》可谓是令人叹为观止:“6天前的一个早晨4、5点钟,突然间我的心脏停止跳动了,但是,我的大脑还很清醒,我就觉得浑身无力,我很害怕,我想动就是动不了,大约过了15秒,我的心脏又开始恢复跳动,我让我爱人马上到餐厅给我拿来了2支众生源,我喝了这2支后,大约过了20分钟左右,我浑身上下都有劲儿了,呼吸也正常了……”

图片

图片


众生源产品不但可以让人起死回生,还能帮助不孕不育的夫妻孕育出新生命来,据公众号“孟州康福堂”介绍:“2018年12月4日中午12:08,浙江诸暨44岁高龄产妇冯女士在诸暨艾玛医院顺利诞下一名5140克的健康男婴,这已是2018年第129个世博众生源健康宝宝出生了。”

图片


另外一些关于风湿腰腿疼、胃病、尿频、白内障、高血压等病症的案例,也见诸于“世博生物”公众号上。

图片


公众号“孟州市世博联网络科技有限公司”在2020年发布的“世博联文宣部”所分享的一篇文章更是令人匪夷所思。有一位68岁的老人,患有直肠癌、高血压、高血脂、脂肪肝、肝血管瘤、心力衰竭、胃溃疡、肾结石、前列腺增生肥大等多种疾病。经过调理后,这位老人开始逢人便说:“打通微循环的众生源把我身上的9种重大疾病都调过来了,现在连最不碍事的皮下脂肪瘤都没了,真的感谢众生源生产厂家,感谢众生源研发人,众生源真的能让我们多病的老年人平安度过幸福的晚年。”


类似的案例在网上可以说是随处可见。

图片


通过上篇报道,我们了解到挂着众生源牌子的多款固体饮料产品都属于普通食品。显然,此类案例的出现,还将涉及使用他人名义保证或以暗示方法使人误解其效用的行为。有业内人士指出,任何产品的广告都应当真实、合法,不得使用他人名义保证或者暗示产品功效误导消费者。凡是有明示或者暗示具有医疗作用的,夸大功能、虚假宣传或者其他容易给消费者造成误解的,违反相关法律法规的内容,或涉嫌虚假宣传。

对于上述案例所涉及到的具体的治病功效,《广告法》第四条指出:“广告不得含有虚假或者引人误解的内容,不得欺骗、误导消费者”;《广告法》第十七条指出,“除医疗、药品、医疗器械广告外,禁止其他任何广告涉及疾病治疗功能,并不得使用医疗用语或者易使推销的商品与药品、医疗器械相混淆的用语。”

根据《反不正当竞争法》第九条规定,经营者不得利用广告或者其他方法,对商品的质量、制作成分、性能、用途、生产者、有效期限、产地等作引人误解的虚假宣传。当事人如果存在为了扩大影响、吸引顾客,利用网络平台发布与自身实际情况严重不符的相关信息,使信息浏览者对当事人的产品所具功效产生错误的判断,则属于虚假宣传行为,破坏了正常的市场竞争秩序。根据《反不正当竞争法》第二十四条规定,经营者利用广告或者其他方法,对商品作引人误解的虚假宣传的,监督检查部门应当责令停止违法行为,消除影响,可以根据情节处以1万元以上20万元以下的罚款。


理财计划,健康绿卡



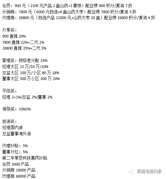
文章的最后,我们再来了解一下世博生物的模式。据经销商阿雪(化名)介绍,世博生物目前实行的奖金制度如下:

图片


旧版本:

图片


事实上,在如今的世博生物的奖金制度当中,《科技惠民补助证》还占有举足轻重的地位。

图片

图片


据资料介绍,从2017年开始,世博生物决定为全社会长期、免费提供一款十几年来备受消费者喜爱的健康食品,凡是符合享受本公司科技惠民补助者,均可通过审核纳入科技惠民补助绿色通道,每年凭此证(《科技惠民补助证》又被称为“健康绿卡”)可免费领取6000元—18000元的特色健康食品,领取年限为终身制。

图片

图片


现如今,在网上各大平台的网友们对于世博生物的质疑声也正变得愈发刺耳。

图片

图片

图片



后 记



近年来,各行业的虚假宣传现象愈发严重,在增强《广告法》普法宣传方面,有监管部门对此指出:一方面要加大对经营者的宣传力度,着重向经营者宣传《广告法》中强化经营者义务和责任的有关内容,教育和引导经营者提高履行法定义务和责任的自律意识,努力营造良好的市场环境;另一方面要加大对消费者的宣传力度,教育和引导消费者在消费时应如何辨别涉嫌违法的广告行为,强化维权意识,及时向工商行政管理机关投诉举报,保护自己的合法权益。

图片


至于以“传承怀药文化,发展健康产业”为指导,以全民健康为使命的世博生物公司在今后会如何发展?“到2025年,在全国范围内完成千城万店工程的同时,世博健康教育分支机构也将在全国各省市隆重揭牌,力争在美国纳斯达克成功上市,确保完成年利税2亿元”的企业目标又能否顺利实现?对此,微商电商内参将继续保持关注。


从令人起死回生到解决不孕不育,世博生物旗下产品功效果真如此神乎其技?:http://www.fcxcn.cn/shehuiguanzhu/6986.html
反传销:www.fcxcn.cn 反传销柔儿团队主要负责寻人,上门反洗脑,现场解救劝说。团队长期在北海现场解救1040阳光工程,资本运作传销受害者,以及全国各地协助家属寻找北派传销的孩子(因传销而常年未回家者,被控制人身自由的人群),反传区域涉及:广西,广东,深圳,福建,江西,湖南,香港,浙江.附近有需要求助可与我们联系,孙老师13712257511
0