以“532基本法”布局保险行业,云粹保APP以何吸引群众关注?

首页 > 社会关注
编辑:广东反传销救助中心 日期:2023-05-30T14:29:28 人气:67

在上篇报道中,我们了解到了围绕着中联金安公司传出来的处罚事件,在本篇报道中,我们将重点关注的是云粹保APP的运作模式。

图片

图片


社群品牌,升级归来


据公众号“享抱团联盟”介绍,云萃保是中联金安经纪公司旗下2020年新推出的互联网+保险的推广平台,合法合规,行业独创的新型保险经济平台,“自买省钱,分享赚钱”,532的基本法,只要做好2个部门,不考核,不打卡,级别只升不降,并用基本法有效保障了第二年保费少交甚至不交的优惠政策。

图片


据了解,“享抱团”是社群品牌“益众邦”的升级版,该社群曾经运作过淘小铺项目。2020年年中,淘小铺的运营方三帅六将公司在经营中涉嫌组织策划传销,因违反了《禁止传销条例》规定,而遭到了媒体大面积的曝光。

图片


据相关裁判文书披露,三帅六将公司因通过“淘小铺”APP会员管理系统在滨城区组织人员、发展人员、计酬返利等一系列制度设计,组织策划传销活动而遭到有关部门查处,随着淘小铺涉嫌传销事件的东窗事发,有关益众邦推广淘小铺的传闻也开始逐渐安静了下来。

图片


2020年11月2日,益众邦正式升级为享抱团,有关公众号也开始发布关于云粹保的消息。

图片

如今的贴吧上,也有昵称和淘小铺相关的网友在对云粹保进行推广。

图片


不过在眼下,在有关享抱团和云粹保的微信群中,还是有一些人在“倔强”地推广淘小铺。


五大津贴,两大福利


关于云粹保的模式,据有关视频资料介绍,云粹保具有经营合法、资金安全、保本增值、产品独特、收入丰厚、前景广阔等几个特点。

图片


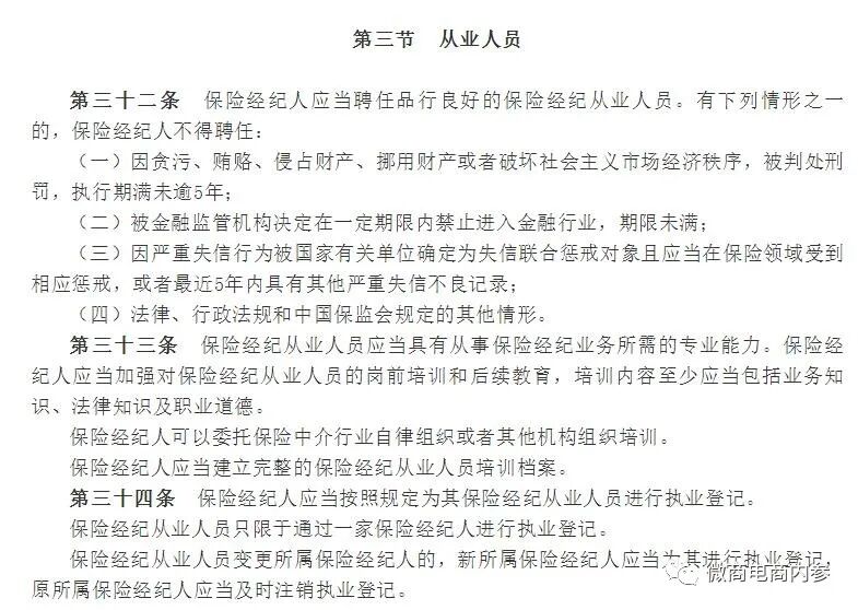
至于加入流程,按照推广人员的说法,投资者首先需要投入一定的资金,可以是2000元、5000元、10000元不等,之后能获得国家授予的独立经纪人执业证,然后就可以进行市场推广。

图片

(资料来源:《保险经纪人监管规定》)

参与者有机会拿下以下五大津贴:

1. 互助津贴(又叫训练津贴),这个津贴也可以理解为“静态收益”,即伞下市场购买保障的1%。

图片

图片

(一些参与者的后台截图)

10000元的投资份额为例,参与者可从中得到100元每份的互助津贴,最多可拿4094次。不同的经纪人级别对应的收益也有所不同,C类经纪人(2000元):126次;B类经纪人(5000元):510次;A类经纪人(10000元):4094次。

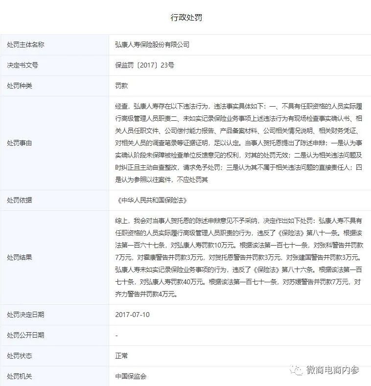
据了解,投资者所花钱购买到的产品名为“弘利年年”,产品全称为“弘康弘利年年终身寿险”


图片图片图片图片


竖版滑动多图

调查发现,2017年时,弘康人寿保险股份有限公司曾遭到中国保监会的处罚。

图片


2. 分享津贴,亲自推广的客户标准业绩的百分之二十。以10000元每份举例,那就是2000元。

图片


3. 管理津贴,即辖下低保费部门(也叫小区,小部门,小市场)新增标准业绩的百分之十,C类经纪人:管理津贴日封顶1300元;B类经纪人:管理津贴日封顶3800元;A类经纪人:管理津贴日封顶8000元。

图片


4. 育成津贴,直接推荐培育第一代管理津贴的百分之五十,第二代百分之二十,第三代百分之十。

图片


如下图所示,举例:如果A赚1000元,“你”就能拿到育成津贴500元,N个B赚10万元,“你”能从中拿到的育成津贴就是N个2.5万元,C也是以此类推

图片


5. 服务津贴,该津贴是按照经纪人职级和新增业绩,以不同比例来奖励的。达到了某一职级,达到了相应的新增业绩,都可以拿到对应的奖励。业务顾问百分之二,经理百分之四,总监百分之五,总监同级拿二层百分之零点五。也就是说,上了职级就有被动收入。两个部门业绩均达到两万,职级为顾问;低保费部门累计育成两个顾问,升级为经理;低保费部门发展了两个经理,升级为总监。

图片


此时,按照视频资料的主讲人预测,以两两复制的方式来算,团队发展到11级时,推广人员就有机会在理论上拿到432.55万元的高额收入,这还不算分享津贴和服务津贴。

图片


除了上述五大津贴,还有两大福利。

图片

一、营运高级总监荣誉福利津贴

累计总业绩小事业部达成100万元当月开始父母享终身养老金2000元每月

二、董事荣誉福利津贴

累计总业绩小事业部达成380万元当日开始享受全网体日新增总业绩3%的加权分红。全网体当日进单总金额1000万元,其中30万释放给所有达成董事的团队长平均分配(不是加权,一日达成,终身享受,再无其他业绩考核)。截止2020年12月,据知情人透露,云粹保旗下只发展出了一名董事。

图片


最后是三大补贴。这三项补贴是针对有资格开设服务中心的人而专门设置的。补贴一:小区业绩达到10万元就可以开设服务中心,能拿到3个点补贴。

图片


补贴二:在服务中心的基础上连续3个月新增业绩达到20万元可以申请分公司,拿4.5%的业绩补贴。

补贴三:推荐服务中心奖励补贴:推荐服务中心奖励服务中心伞下月累计新增业绩0.5%的补贴,推荐分公司奖励分公司伞下月累计新增业绩0.5%的补贴。


后 记


近些年,保险机构从业人员普遍存在通过微信朋友圈、公众号、微信群、微博、短视频、直播等方式进行互联网保险营销宣传的行为。一直以来,对于朋友圈营销,监管触角难以到达,存在法律法规空白。2020年12月14日,银保监会发布《互联网保险业务监管办法》,该《办法》将于2021年2月1日正式施行。东方财富网认为,上述《办法》理顺了互联网保险业务本质,并强调坚持“机构持牌、人员持证”的原则。除了给出持牌经营的硬指标外,新规还要求保险机构、保险从业人员要慎重向消费者推荐互联网保险产品,剑指朋友圈营销乱象。显而易见,互联网保险市场将就此正式告别监管的真空。

图片

图片


至于以直销双轨制布局互联网保险行业的云粹保在今后会如何发展?各大团队,包括直销行业从业人员的加入,会从中起到怎样的作用?先推广淘小铺、后推广云粹保的享抱团联盟又将何去何从?对此,微商电商内参将继续保持关注。

火爆的活动现场:

图片

图片


以“532基本法”布局保险行业,云粹保APP以何吸引群众关注?:http://www.fcxcn.cn/shehuiguanzhu/6997.html
反传销:www.fcxcn.cn 反传销柔儿团队主要负责寻人,上门反洗脑,现场解救劝说。团队长期在北海现场解救1040阳光工程,资本运作传销受害者,以及全国各地协助家属寻找北派传销的孩子(因传销而常年未回家者,被控制人身自由的人群),反传区域涉及:广西,广东,深圳,福建,江西,湖南,香港,浙江.附近有需要求助可与我们联系,孙老师13712257511
0